Department of Endocrinology, Qilu Hospital of Shandong University, Jinan, Shandong, China.
Institute of Endocrine and Metabolic Diseases of Shandong University, Jinan, Shandong, China.
J Cachexia Sarcopenia Muscle. 2023 Apr;14(2):915-929. doi: 10.1002/jcsm.13177. Epub 2023 Jan 27.
Diabetes and obesity are associated with muscle atrophy that reduces life quality and lacks effective treatment. Mesenchymal stromal cell (MSC)-based therapy can ameliorate high fat-diet (HFD) and immobilization (IM)-induced muscle atrophy in mice. However, the effect of MSCs on muscle atrophy in type 2 diabetes mellitus (T2DM) and the potential mechanism is unclear. Here, we evaluated the efficacy and explored molecular mechanisms of human umbilical cord MSCs (hucMSCs) and hucMSC-derived exosomes (MSC-EXO) on diabetes- and obesity-induced muscle atrophy.
Diabetic db/db mice, mice fed with high-fat diet (HFD), mice with hindlimb immobilization (IM), and C2C12 myotubes were used to explore the effect of hucMSCs or MSC-EXO in alleviating muscle atrophy. Grip strength test and treadmill running were used to measure skeletal muscle strength and performance. Body composition, muscle weight, and muscle fibre cross-sectional area (CSA) was used to evaluate muscle mass. RNA-seq analysis of tibialis anterior (TA) muscle and Western blot analysis of muscle atrophy signalling, including MuRF1 and Atrogin 1, were performed to investigate the underlying mechanisms.
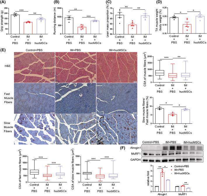
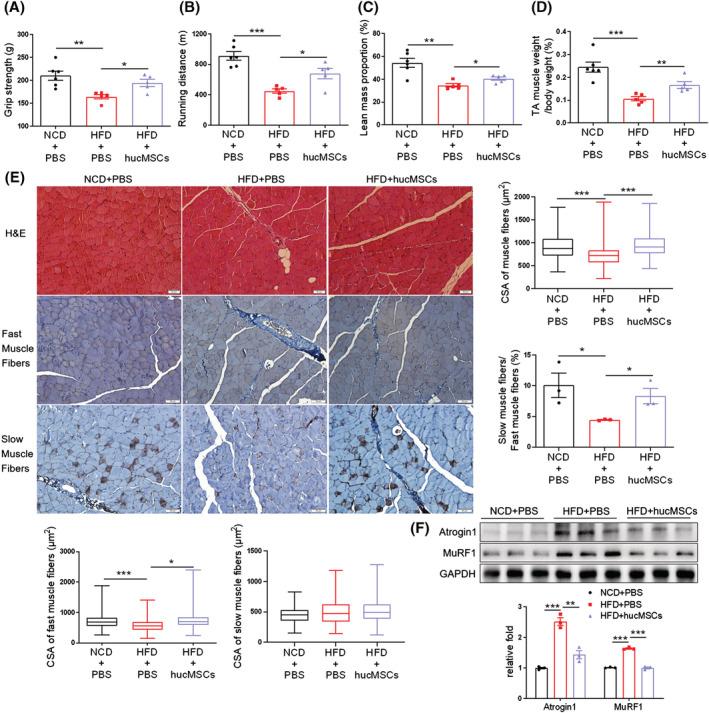
hucMSCs increased grip strength (P = 0.0256 in db/db mice, P = 0.012 in HFD mice, P = 0.0097 in IM mice), running endurance (P = 0.0154 in HFD mice, P = 0.0006 in IM mice), and muscle mass (P = 0.0004 in db/db mice, P = 0.0076 in HFD mice, P = 0.0144 in IM mice) in all models tested, with elevated CSA of muscle fibres (P < 0.0001 in db/db mice and HFD mice, P = 0.0088 in IM mice) and reduced Atrogin1 (P = 0.0459 in db/db mice, P = 0.0088 in HFD mice, P = 0.0016 in IM mice) and MuRF1 expression (P = 0.0004 in db/db mice, P = 0.0077 in HFD mice, P = 0.0451 in IM mice). MSC-EXO replicated all these hucMSC-mediated changes (P = 0.0103 for grip strength, P = 0.013 for muscle mass, P < 0.0001 for CSA of muscle fibres, P = 0.0171 for Atrogin1 expression, and P = 0.006 for MuRF1 expression). RNA-seq revealed that hucMSCs activated the AMPK/ULK1 signalling and enhanced autophagy. Knockdown of AMPK or inhibition of autophagy with 3-methyladenine (3-MA) diminished the beneficial anti-atrophy effects of hucMSCs or MSC-EXO.
Our results suggest that human umbilical cord mesenchymal stromal cells mitigate diabetes- and obesity-induced muscle atrophy via enhancing AMPK/ULK1-mediated autophagy through exosomes, with implications of applying hucMSCs or hucMSC-derived exosomes to treat muscle atrophy.
糖尿病和肥胖与肌肉萎缩有关,这会降低生活质量,且目前缺乏有效的治疗方法。间充质基质细胞(MSC)治疗可以改善高脂肪饮食(HFD)和固定(IM)引起的小鼠肌肉萎缩。然而,MSC 对 2 型糖尿病(T2DM)引起的肌肉萎缩的影响及其潜在机制尚不清楚。在这里,我们评估了人脐带 MSC(hucMSC)和 hucMSC 衍生的外泌体(MSC-EXO)对糖尿病和肥胖引起的肌肉萎缩的疗效,并探讨了其分子机制。
使用糖尿病 db/db 小鼠、高脂饮食(HFD)喂养的小鼠、后肢固定(IM)的小鼠和 C2C12 肌管来研究 hucMSC 或 MSC-EXO 缓解肌肉萎缩的作用。握力测试和跑步机跑步用于测量骨骼肌强度和性能。身体成分、肌肉重量和肌纤维横截面积(CSA)用于评估肌肉质量。对胫骨前肌(TA)肌肉进行 RNA-seq 分析,对肌肉萎缩信号,包括 MuRF1 和 Atrogin 1,进行 Western blot 分析,以研究潜在机制。
hucMSC 增加了握力(db/db 小鼠中 P=0.0256,HFD 小鼠中 P=0.012,IM 小鼠中 P=0.0097)、耐力(HFD 小鼠中 P=0.0154,IM 小鼠中 P=0.0006)和肌肉质量(db/db 小鼠中 P=0.0004,HFD 小鼠中 P=0.0076,IM 小鼠中 P=0.0144),并增加了肌纤维 CSA(db/db 小鼠和 HFD 小鼠中 P<0.0001,IM 小鼠中 P=0.0088),降低了 Atrogin1(db/db 小鼠中 P=0.0459,HFD 小鼠中 P=0.0088,IM 小鼠中 P=0.0016)和 MuRF1 表达(db/db 小鼠中 P=0.0004,HFD 小鼠中 P=0.0077,IM 小鼠中 P=0.0451)。MSC-EXO 复制了所有这些 hucMSC 介导的变化(握力为 P=0.0103,肌肉质量为 P=0.013,肌纤维 CSA 为 P<0.0001,Atrogin1 表达为 P=0.0171,MuRF1 表达为 P=0.006)。RNA-seq 显示 hucMSC 激活了 AMPK/ULK1 信号通路,并增强了自噬。用 3-甲基腺嘌呤(3-MA)敲低 AMPK 或抑制自噬会减弱 hucMSC 或 MSC-EXO 的有益抗萎缩作用。
我们的结果表明,人脐带间充质基质细胞通过增强 AMPK/ULK1 介导的自噬来减轻糖尿病和肥胖引起的肌肉萎缩,这可能意味着应用 hucMSC 或 hucMSC 衍生的外泌体来治疗肌肉萎缩。