Suppr超能文献

长链非编码RNA FOXD2-AS1通过细胞周期调控增加肺腺癌的增殖和侵袭能力。

LncRNA FOXD2-AS1 Increased Proliferation and Invasion of Lung Adenocarcinoma via Cell-Cycle Regulation.

作者信息

Yuan Yuan, Yu Peng, Shen Huihua, Xing Guozhu, Li Wu

机构信息

Department of Cardiothoracic Surgery, Xinjiang Military Region General Hospital, Urumqi, People's Republic of China.

出版信息

Pharmgenomics Pers Med. 2023 Feb 3;16:99-109. doi: 10.2147/PGPM.S396866. eCollection 2023.

Abstract

BACKGROUND

Long non-coding RNA FOXD2 antisense RNA 1 (FOXD2-AS1) has been reported in many malignancies. However, the molecular mechanism of many actions is not clarified. This study was conducted to investigate the function of FOXD2-AS1 in lung adenocarcinoma and its molecular mechanism.

METHODS

Bioinformatics and in vitro analysis including RT-qPCR, CFU, CCK8, Transwell, Cell Apoptosis and Cell Cycle Assay were used for the analysis of gene expression and related effects.

RESULTS

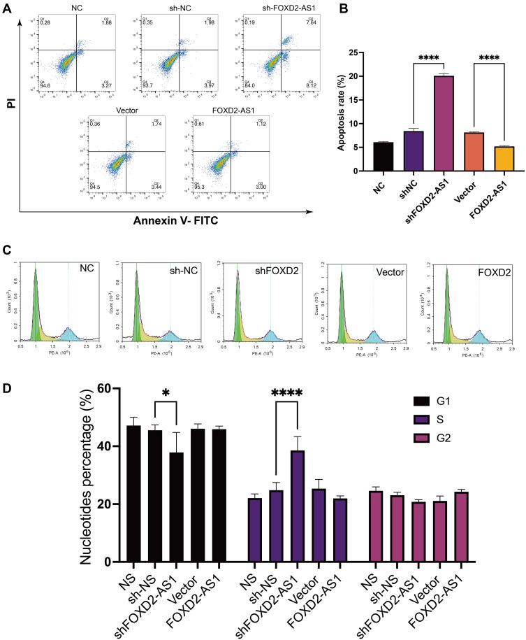
It revealed increased expression of lncRNA FOXD2-AS1 in lung adenocarcinoma cell lines (A549 cells), and abundant expression of lncRNA FOXD2-AS1 was also observed in the acquired lung adenocarcinoma tissues. In vitro results showed that knockdown of lncRNA FOXD2-AS1 in A549 cells weakened cell proliferation, invasion and increased apoptosis. At the same time, we found that reducing the expression of lncRNA FOXD2-AS1 caused cell cycle arrest in the G1/S phase. Differential gene analysis of lung adenocarcinoma and adjacent normal tissues showed that the cell cycle and its related process regulation were significantly enriched. Gene Set Enrichment Analysis (GSEA) analysis showed that miR-206, miR-143, lL6-JAK-STAT3 signalling pathway, STAT3, E2F targets, EZH2, P53 signalling pathway and E2F3 targets interacting with lncRNA FOXD2-AS1 were also enriched.

CONCLUSION

This study demonstrates the role and mechanism of the lncRNA FOXD2-AS1 in lung adenocarcinoma and provides a better understanding for the treatment of lung adenocarcinoma, which indicates that interfering with lncRNA FOXD2-AS1 expression may be a novel strategy.

摘要

背景

长链非编码RNA FOXD2反义RNA 1(FOXD2-AS1)已在多种恶性肿瘤中被报道。然而,其多种作用的分子机制尚不清楚。本研究旨在探讨FOXD2-AS1在肺腺癌中的功能及其分子机制。

方法

采用生物信息学和体外分析方法,包括逆转录定量聚合酶链反应(RT-qPCR)、集落形成单位(CFU)、细胞计数试剂盒-8(CCK8)、Transwell实验、细胞凋亡和细胞周期检测,以分析基因表达及相关效应。

结果

研究发现lncRNA FOXD2-AS1在肺腺癌细胞系(A549细胞)中表达增加,在获得的肺腺癌组织中也观察到lncRNA FOXD2-AS1的丰富表达。体外实验结果表明,敲低A549细胞中的lncRNA FOXD2-AS1可减弱细胞增殖、侵袭并增加凋亡。同时,我们发现降低lncRNA FOXD2-AS1的表达会导致细胞周期停滞在G1/S期。肺腺癌组织与癌旁正常组织的差异基因分析显示,细胞周期及其相关过程调控显著富集。基因集富集分析(GSEA)表明,与lncRNA FOXD2-AS1相互作用的miR-206、miR-143、白细胞介素6-信号转导子和转录激活子3(IL6-JAK-STAT3)信号通路、信号转导子和转录激活子3(STAT3)、E2F靶点、EZH2、P53信号通路以及E2F3靶点也得到富集。

结论

本研究证明了lncRNA FOXD2-AS1在肺腺癌中的作用和机制,为肺腺癌的治疗提供了更好的理解,表明干扰lncRNA FOXD2-AS1表达可能是一种新的策略。

https://cdn.ncbi.nlm.nih.gov/pmc/blobs/e555/9904230/1deb4a647064/PGPM-16-99-g0001.jpg

文献AI研究员

20分钟写一篇综述,助力文献阅读效率提升50倍。

立即体验

用中文搜PubMed

大模型驱动的PubMed中文搜索引擎

马上搜索

文档翻译

学术文献翻译模型,支持多种主流文档格式。

立即体验