Suppr超能文献

调控中性粒细胞 PAD4/NOX 依赖性脑血管血栓炎症。

Regulating Neutrophil PAD4/NOX-Dependent Cerebrovasular Thromboinflammation.

机构信息

Department of Neurology, Louisiana State University Health Sciences Center-Shreveport, Shreveport, LA, 71130, USA.

Department of Molecular & Cellular Physiology, Louisiana State University Health Sciences Center-Shreveport, Shreveport, LA, 71130, USA.

出版信息

Int J Biol Sci. 2023 Jan 9;19(3):852-864. doi: 10.7150/ijbs.77434. eCollection 2023.

Abstract

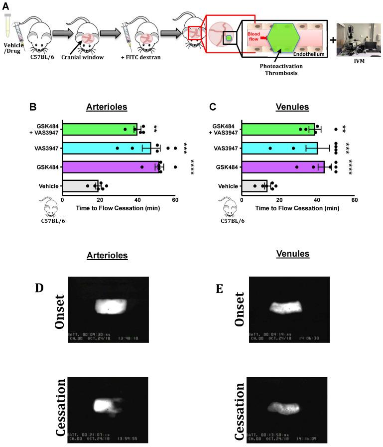
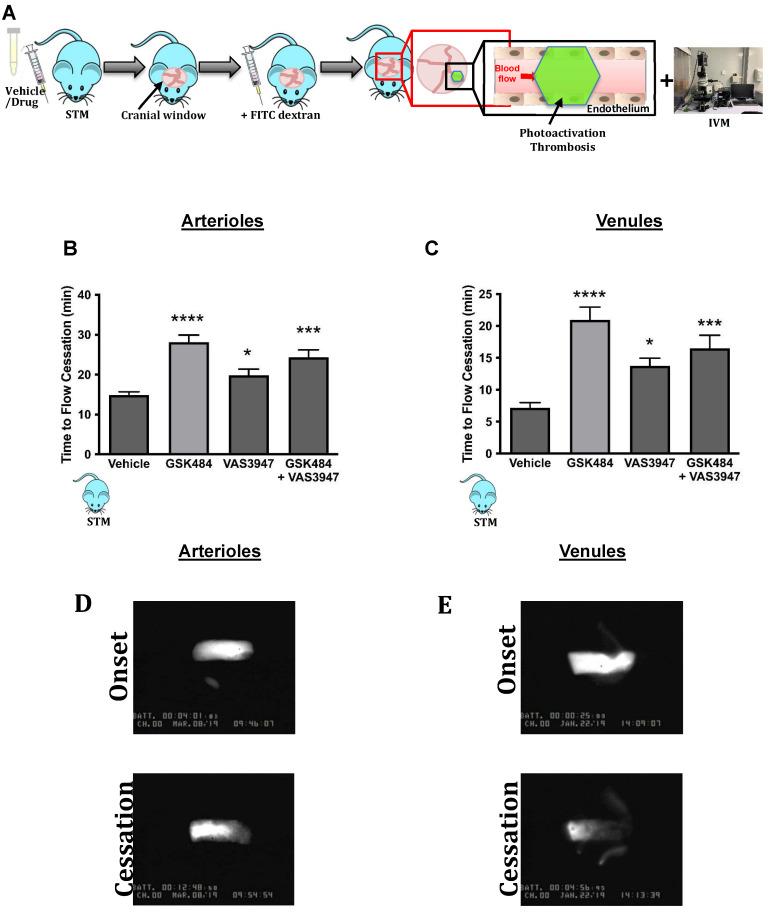
Neutrophil extracellular trap (NET) production has been implicated in the pathogenesis of thromboinflammatory conditions such as Sickle Cell Disease (SCD), contributing to heightened risk for ischemic stroke. NETs are catalyzed by the enzyme Peptidyl Arginine Deiminase 4 (PAD4) and neutrophil derived reactive oxygen species (ROS), especially NADPH oxidase (NOX) which interacts with PAD4 and is therefore critical for neutrophil function. However, the role that NOX-dependent ROS and NETs play in the accelerated cerebral microvascular thrombosis associated with thromboinflammatory conditions, such as SCD, has not been fully elucidated and is the aim of this study. The effects of targeting PAD4 and NOX were examined using physiologically relevant NET assays with neutrophils isolated from healthy volunteers (control) and SCD patients. In addition, intravascular effects of targeting PAD4 and NOX in the cerebral microcirculation of C57BL/6 and sickle transgenic mice (STM) were assessed using a photoactivation thrombosis model (light/dye) coupled with real-time fluorescence intravital microscopy. We found that targeting PAD4 and NOX in human neutrophils significantly inhibited ionomycin dependent H3cit neutrophils. Targeting PAD4 and NOX resulted in prolonged blood flow cessation in cerebrovascular arterioles as well as venules. Moreover, we were able to replicate the effects of PAD4 and NOX targeting in a clinical model of accelerated thromboinflammation by increasing blood flow cessation times in cerebral microvessels in STM. These findings concurred with the clinical setting i.e. neutrophils isolated from SCD patients, which possessed an attenuation of H3cit neutrophil production on targeting PAD4 and NOX. Taken together, our compelling data suggests that PAD4 and NOX play a significant role in neutrophil driven thromboinflammation. Targeting PAD4 and NOX limits pathological H3cit neutrophils, which may further explain attenuation of cerebral thrombosis. Overall, this study presents a viable pre-clinical model of prevention and management of thromboinflammatory complications such as ischemic stroke.

摘要

中性粒细胞胞外诱捕网(NET)的产生与镰状细胞病(SCD)等血栓炎症状态的发病机制有关,增加了缺血性中风的风险。NET 由酶肽基精氨酸脱亚氨酶 4(PAD4)和中性粒细胞衍生的活性氧(ROS)催化,特别是 NADPH 氧化酶(NOX),它与 PAD4 相互作用,因此对中性粒细胞功能至关重要。然而,NOX 依赖性 ROS 和 NET 在与血栓炎症状态相关的加速脑微血管血栓形成中的作用尚未完全阐明,这是本研究的目的。本研究使用来自健康志愿者(对照)和 SCD 患者的中性粒细胞进行生理相关的 NET 测定,研究了靶向 PAD4 和 NOX 的作用。此外,使用光激活血栓形成模型(光/染料)结合实时荧光活体显微镜,评估了靶向 PAD4 和 NOX 在 C57BL/6 和镰状转基因小鼠(STM)脑微循环中的血管内作用。我们发现,靶向 PAD4 和 NOX 在人中性粒细胞中显著抑制了离子霉素依赖性 H3cit 中性粒细胞。靶向 PAD4 和 NOX 导致脑血管小动脉和小静脉中的血流停止时间延长。此外,我们能够通过增加 STM 脑微血管中的血流停止时间,在加速血栓炎症的临床模型中复制 PAD4 和 NOX 靶向的作用。这些发现与临床情况一致,即从 SCD 患者中分离的中性粒细胞,在靶向 PAD4 和 NOX 时,H3cit 中性粒细胞的产生减弱。总之,我们有力的数据表明,PAD4 和 NOX 在中性粒细胞驱动的血栓炎症中起重要作用。靶向 PAD4 和 NOX 限制了病理性 H3cit 中性粒细胞的产生,这可能进一步解释了脑血栓形成的减弱。总的来说,本研究提出了一种可行的预防和管理血栓炎症并发症(如缺血性中风)的临床前模型。

https://cdn.ncbi.nlm.nih.gov/pmc/blobs/d0e6/9910005/bc86022b1208/ijbsv19p0852g001.jpg

文献AI研究员

20分钟写一篇综述,助力文献阅读效率提升50倍。

立即体验

用中文搜PubMed

大模型驱动的PubMed中文搜索引擎

马上搜索

文档翻译

学术文献翻译模型,支持多种主流文档格式。

立即体验