Department of Obstetrics and Gynecology, University of Alberta, Edmonton, AB T6G 2R3, Canada.
Department of Physiology, University of Alberta, Edmonton, AB T6G 2R3, Canada.
Int J Mol Sci. 2023 Feb 13;24(4):3734. doi: 10.3390/ijms24043734.
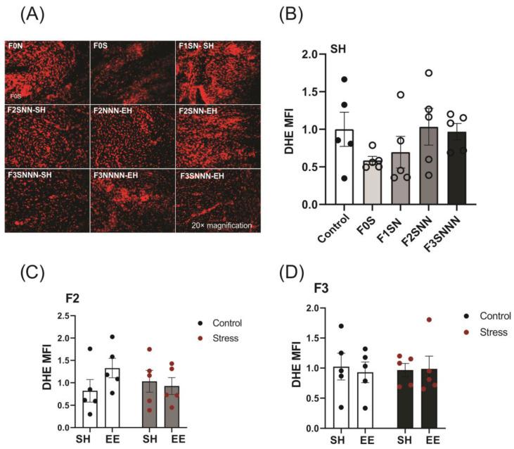
Prenatal maternal stress is linked to adverse pregnancy and infant outcomes, including shortened gestation lengths, low birth weights, cardio-metabolic dysfunction, and cognitive and behavioural problems. Stress disrupts the homeostatic milieu of pregnancy by altering inflammatory and neuroendocrine mediators. These stress-induced phenotypic changes can be passed on to the offspring epigenetically. We investigated the effects of gestational chronic variable stress (CVS) in rats using restraint and social isolation stress in the parental F0 generation and its transgenerational transmission across three generations of female offspring (F1-F3). A subset of F1 rats was housed in an enriched environment (EE) to mitigate the adverse effects of CVS. We found that CVS is transmitted across generations and induces inflammatory changes in the uterus. CVS did not alter any gestational lengths or birth weights. However, inflammatory and endocrine markers changed in the uterine tissues of stressed mothers and their offspring, suggesting that stress is transgenerationally transmitted. The F2 offspring reared in EE had increased birth weights, but their uterine gene expression patterns remained comparable to those of stressed animals. Thus, ancestral CVS induced changes transgenerationally in fetal programming of uterine stress markers over three generations of offspring, and EE housing did not mitigate these effects.
产前母体应激与不良妊娠和婴儿结局有关,包括妊娠周期缩短、出生体重低、心血管代谢功能障碍以及认知和行为问题。应激通过改变炎症和神经内分泌介质来破坏妊娠的体内平衡环境。这些应激诱导的表型变化可以通过表观遗传传递给后代。我们使用束缚和社交隔离应激在亲代 F0 代中研究了大鼠妊娠期慢性可变应激(CVS)的影响,并通过三代雌性后代(F1-F3)进行了跨代传递。F1 大鼠的一部分被安置在丰富环境(EE)中,以减轻 CVS 的不良影响。我们发现 CVS 可以跨代传递,并在子宫中引起炎症变化。CVS 并没有改变任何妊娠周期或出生体重。然而,应激母亲及其后代的子宫组织中的炎症和内分泌标志物发生了变化,这表明应激是跨代传递的。在 EE 中饲养的 F2 后代出生体重增加,但他们的子宫基因表达模式仍然与应激动物相似。因此,祖先 CVS 在三代后代的子宫应激标志物胎儿编程中跨代诱导变化,而 EE 饲养并不能减轻这些影响。