He Fengjiao, Zeng Puhua, Ma Sijing, Yang Ximing, Liu Huan, Liu Qiong, Zhou Yangying, Zhu Hong
Department of Oncology, Xiangya Hospital, Central South University, Changsha, China.
National Clinical Research Center for Geriatric Disorders, Xiangya Hospital, Central South University, Changsha, China.
Front Pharmacol. 2023 Feb 9;14:1088993. doi: 10.3389/fphar.2023.1088993. eCollection 2023.
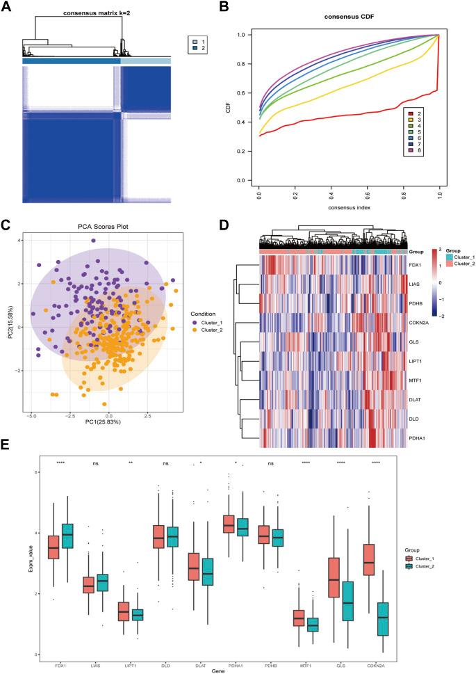
Cuproptosis is a novel type of regulated cell death and is reported to promote tumor occurrence and progression. However, whether a cuproptosis-related signature has an impact on hepatocellular carcinoma (HCC) is still unclear. We analyzed the transcriptome data of HCC from The Cancer Genome Atlas (TCGA) and International Cancer Genome Consortium (ICGC) database, and searched for tumor types with different cuproptosis patterns through consistent clustering of cuproptosis genes. We then constructed a Cuproptosis-Related Genes (CRGs)-based risk signature through LASSO COX regression, and further analyzed its impact on the prognosis, clinical characteristics, immune cell infiltration, and drug sensitivity of HCC. We identified the expression changes of 10 cuproptosis-related genes in HCC, and all the patients can be divided into two subtypes with different prognosis by applying the consensus clustering algorithm. We then constructed a cuproptosis-related risk signature and identified five CRGs, which were highly correlated with prognosis and representative of this gene set, namely , , , , and . Patients in the low CRGs signature group had a favorable prognosis. We further validated the CRGs signature in ICGC cohorts and got consistent results. Besides, we also discovered that the CRGs signature was significantly associated with a variety of clinical characteristics, different immune landscapes and drug sensitivity. Moreover, we explored that the high CRGs signature group was more sensitive to immunotherapy. Our integrative analysis demonstrated the potential molecular signature and clinical applications of CRGs in HCC. The model based on CRGs can precisely predict the survival outcomes of HCC, and help better guide risk stratification and treatment strategy for HCC patients.
铜死亡是一种新型的程序性细胞死亡,据报道其可促进肿瘤的发生和进展。然而,铜死亡相关特征是否对肝细胞癌(HCC)有影响仍不清楚。我们分析了来自癌症基因组图谱(TCGA)和国际癌症基因组联盟(ICGC)数据库的HCC转录组数据,并通过对铜死亡基因进行一致性聚类来寻找具有不同铜死亡模式的肿瘤类型。然后,我们通过LASSO COX回归构建了基于铜死亡相关基因(CRGs)的风险特征,并进一步分析了其对HCC预后、临床特征、免疫细胞浸润和药物敏感性的影响。我们确定了HCC中10个铜死亡相关基因的表达变化,并通过应用一致性聚类算法将所有患者分为两个预后不同的亚型。然后,我们构建了一个铜死亡相关的风险特征,并确定了5个CRGs,它们与预后高度相关且代表了该基因集,即 、 、 、 和 。低CRGs特征组的患者预后良好。我们在ICGC队列中进一步验证了CRGs特征,得到了一致的结果。此外,我们还发现CRGs特征与多种临床特征、不同的免疫格局和药物敏感性显著相关。此外,我们还发现高CRGs特征组对免疫治疗更敏感。我们的综合分析证明了CRGs在HCC中的潜在分子特征和临床应用。基于CRGs的模型可以精确预测HCC的生存结果,并有助于更好地指导HCC患者的风险分层和治疗策略。