Suppr超能文献

Cdk5 介导旋转力诱导的脑损伤。

Cdk5 mediates rotational force-induced brain injury.

机构信息

Department of Surgery, University of Alabama at Birmingham, Birmingham, AL, USA.

Department of Translational Neuroscience, University of Arizona College of Medicine in Phoeni, Biomedical Sciences Partnership Bldg, Phoenix, AZ, 85004 , USA.

出版信息

Sci Rep. 2023 Feb 28;13(1):3394. doi: 10.1038/s41598-023-29322-4.

Abstract

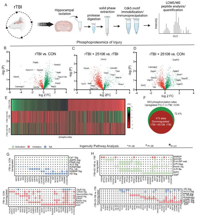
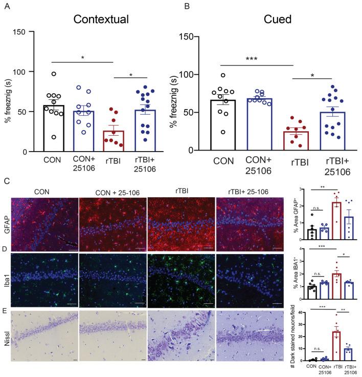
Millions of traumatic brain injuries (TBIs) occur annually. TBIs commonly result from falls, traffic accidents, and sports-related injuries, all of which involve rotational acceleration/deceleration of the brain. During these injuries, the brain endures a multitude of primary insults including compression of brain tissue, damaged vasculature, and diffuse axonal injury. All of these deleterious effects can contribute to secondary brain ischemia, cellular death, and neuroinflammation that progress for weeks, months, and lifetime after injury. While the linear effects of head trauma have been extensively modeled, less is known about how rotational injuries mediate neuronal damage following injury. Here, we developed a new model of repetitive rotational head trauma in rodents and demonstrated acute and prolonged pathological, behavioral, and electrophysiological effects of rotational TBI (rTBI). We identify aberrant Cyclin-dependent kinase 5 (Cdk5) activity as a principal mediator of rTBI. We utilized Cdk5-enriched phosphoproteomics to uncover potential downstream mediators of rTBI and show pharmacological inhibition of Cdk5 reduces the cognitive and pathological consequences of injury. These studies contribute meaningfully to our understanding of the mechanisms of rTBI and how they may be effectively treated.

摘要

每年都有数百万人遭受创伤性脑损伤 (TBI)。TBI 通常由跌倒、交通事故和与运动相关的伤害引起,所有这些都涉及到大脑的旋转加速/减速。在这些损伤中,大脑会受到多种原发性损伤的影响,包括脑组织的压缩、血管损伤和弥漫性轴索损伤。所有这些有害影响都可能导致继发性脑缺血、细胞死亡和神经炎症,这些损伤在受伤后数周、数月和终生持续发展。虽然头部创伤的线性影响已被广泛建模,但对于旋转损伤如何在受伤后介导神经元损伤知之甚少。在这里,我们在啮齿动物中开发了一种新的重复性旋转性头部创伤模型,并证明了旋转性 TBI (rTBI) 的急性和慢性病理、行为和电生理影响。我们确定异常细胞周期蛋白依赖性激酶 5 (Cdk5) 活性是 rTBI 的主要介导物。我们利用富含 Cdk5 的磷酸化蛋白质组学来揭示 rTBI 的潜在下游介导物,并表明 Cdk5 的药理学抑制可减少损伤的认知和病理后果。这些研究对我们理解 rTBI 的机制以及如何有效治疗这些机制具有重要意义。

https://cdn.ncbi.nlm.nih.gov/pmc/blobs/8eb6/9974974/2cb1e8c97a7e/41598_2023_29322_Fig1_HTML.jpg

文献AI研究员

20分钟写一篇综述,助力文献阅读效率提升50倍。

立即体验

用中文搜PubMed

大模型驱动的PubMed中文搜索引擎

马上搜索

文档翻译

学术文献翻译模型,支持多种主流文档格式。

立即体验