Suppr超能文献

代谢组学分析揭示哇巴因通过破坏谷胱甘肽代谢对银屑病角质形成细胞的细胞毒性作用。

Metabolomics analysis reveals cytotoxic effects of ouabain towards psoriatic keratinocytes via impairment of glutathione metabolism.

机构信息

Phase I Clinical Trials Unit, The Affiliated Drum Tower Hospital of Nanjing University Medical School, 359 Pu Zhu Middle Road, Nanjing, 210031, China.

出版信息

Mol Genet Genomics. 2023 May;298(3):567-577. doi: 10.1007/s00438-023-02001-9. Epub 2023 Mar 1.

Abstract

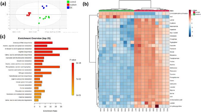
Ouabain is a cardiac glycoside long studied for treating heart diseases, but the attempts to evaluate its anti-psoriatic activity have not been reported. We aimed to explore the effects of ouabain on proliferation and metabolism towards psoriatic keratinocytes. In human HaCaT keratinocytes, ouabain potently decreased viability, promoted apoptosis and caused G2/M cycle arrest. Metabolomics analysis indicated that ouabain markedly impaired glutathione metabolism. The solute carrier family 7 member 11 (SLC7A11) is an amino acid transporter highly specific to cysteine, which is critical for glutathione synthesis. Ouabain downregulated SLC7A11, reduced cysteine uptake and subsequently inhibited glutathione synthesis, probably through inhibiting Akt/mTOR/beclin axis that regulate protein activity of SLC7A11. The impaired glutathione synthesis and oxidative stress caused by ouabain may contribute to its cytotoxicity towards psoriatic keratinocytes. Our results provide experimental evidence supporting further study of ouabain as a potential anti-psoriatic agent.

摘要

哇巴因是一种心脏糖苷,长期以来一直被研究用于治疗心脏病,但评估其抗银屑病活性的尝试尚未有报道。我们旨在探讨哇巴因对银屑病角质形成细胞增殖和代谢的影响。在人 HaCaT 角质形成细胞中,哇巴因能显著降低细胞活力,促进细胞凋亡,并导致 G2/M 期细胞周期阻滞。代谢组学分析表明,哇巴因显著损害了谷胱甘肽代谢。溶质载体家族 7 成员 11(SLC7A11)是一种对半胱氨酸具有高度特异性的氨基酸转运体,对半胱氨酸合成至关重要。哇巴因下调 SLC7A11,减少半胱氨酸摄取,进而抑制谷胱甘肽合成,可能通过抑制 Akt/mTOR/beclin 轴来调节 SLC7A11 的蛋白活性。哇巴因引起的谷胱甘肽合成受损和氧化应激可能导致其对银屑病角质形成细胞的细胞毒性。我们的研究结果为进一步研究哇巴因作为一种潜在的抗银屑病药物提供了实验依据。

https://cdn.ncbi.nlm.nih.gov/pmc/blobs/9117/10133367/17e55b42b5a9/438_2023_2001_Fig1_HTML.jpg

文献AI研究员

20分钟写一篇综述,助力文献阅读效率提升50倍。

立即体验

用中文搜PubMed

大模型驱动的PubMed中文搜索引擎

马上搜索

文档翻译

学术文献翻译模型,支持多种主流文档格式。

立即体验