Lee Ikjun, Piao Shuyu, Kim Seonhee, Nagar Harsha, Choi Su-Jeong, Kim Minsoo, Vu Giang-Huong, Jeon Byeong-Hwa, Kim Cuk-Seong
Department of Physiology & Medical Science, School of Medicine, Chungnam National University, Daejeon 35015, Republic of Korea.
Antioxidants (Basel). 2023 Feb 27;12(3):585. doi: 10.3390/antiox12030585.
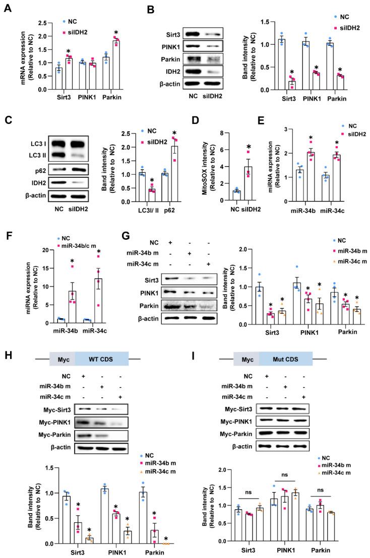
Endothelial senescence impairs vascular function and thus is a primary event of age-related vasculature diseases. Isocitrate dehydrogenase 2 (IDH2) plays an important role in inducing alpha-ketoglutarate (α-KG) production and preserving mitochondrial function. However, the mechanism and regulation of IDH2 in endothelial senescence have not been elucidated. We demonstrated that downregulation of IDH2 induced accumulation of miR-34b/c, which impaired mitophagy and elevated mitochondrial reactive oxygen species (ROS) levels by inhibiting mitophagy-related markers (PTEN-induced putative kinase 1 (PINK1), Parkin, LC-II/LC3-I, and p62) and attenuating Sirtuin deacetylation 3 (Sirt3) expression. The mitochondrial dysfunction induced by IDH2 deficiency disrupted cell homeostasis and the cell cycle and led to endothelial senescence. However, miR-34b/c inhibition or α-KG supplementation restored Sirt3, PINK1, Parkin, LC-II/LC3-I, p62, and mitochondrial ROS levels, subsequently alleviating endothelial senescence. We showed that IDH2 played a crucial role in regulating endothelial senescence via induction of miR-34b/c in endothelial cells.
内皮细胞衰老会损害血管功能,因此是与年龄相关的血管疾病的主要事件。异柠檬酸脱氢酶2(IDH2)在诱导α-酮戊二酸(α-KG)生成和维持线粒体功能方面发挥着重要作用。然而,IDH2在内皮细胞衰老中的机制和调控尚未阐明。我们证明,IDH2的下调会诱导miR-34b/c的积累,这会通过抑制与线粒体自噬相关的标志物(PTEN诱导的假定激酶1(PINK1)、Parkin、LC-II/LC3-I和p62)并减弱沉默调节蛋白去乙酰化酶3(Sirt3)的表达来损害线粒体自噬并提高线粒体活性氧(ROS)水平。IDH2缺乏诱导的线粒体功能障碍破坏了细胞内稳态和细胞周期,并导致内皮细胞衰老。然而,抑制miR-34b/c或补充α-KG可恢复Sirt3、PINK1、Parkin、LC-II/LC3-I、p62和线粒体ROS水平,随后减轻内皮细胞衰老。我们表明,IDH2通过在内皮细胞中诱导miR-34b/c在调节内皮细胞衰老中起关键作用。