Sun Kai, Guo Zhou, Zhang Jinming, Hou Liangcai, Liang Shuang, Lu Fan, Wang Genchun, Xu Jingting, Zhang Xiong, Guo Fengjing, Zhu Wentao
Department of Orthopedics, Tongji Hospital, Tongji Medical College, Huazhong University of Science and Technology, Wuhan, Hubei, 430030, China.
Cell Death Discov. 2023 Mar 31;9(1):109. doi: 10.1038/s41420-023-01406-0.
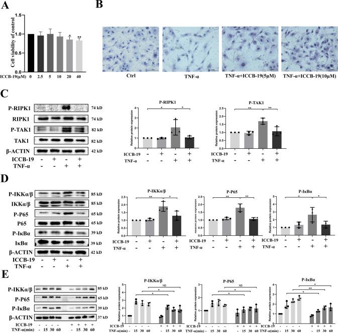
Osteoarthritis (OA) is an age-related disease characterized by cartilage degeneration. TNFR1-associated death domain protein (TRADD) is a key upstream molecule of TNF-α signals but its role in OA pathogenesis is unknown. This study aimed to verify that whether inhibition of TRADD could protect against chondrocyte necroptosis and OA, and further elucidate the underlying mechanism. We demonstrated that TNF-α-related OA-like phenotypes including inflammation response, extracellular matrix degradation, apoptosis, and necroptosis in chondrocytes were inhibited by TRADD deficiency. Furthermore, TRADD interacted with TRAF2 and knockdown of TRADD suppressed the activation of RIPK1-TAK1-NF-κB signals and restored impaired autophagy. ICCB-19, the selective inhibitor of TRADD, also attenuated necroptosis in chondrocytes. Mechanismly, ICCB-19 blocked the phosphorylation of TAK1-NF-κB signals and restored impaired autophagy, whereas inhibiting autophagic process with 3-Methyladenine compromised these effects of ICCB-19. The in vivo study showed that the intra-articular injection of ICCB-19 rescued the expression of collagen alpha-1(II) chain and LC3, and mitigated the cartilage degeneration of OA mice. This study demonstrates that TRADD mediates TNF-α-induced necroptosis and OA-like phenotypes of chondrocytes and suggests that ICCB-19 suppresses chondrocyte damage and cartilage degeneration by inhibiting TNF-α-TRADD-mediated signals and dysregulation of autophagy in chondrocytes. ICCB-19 may serve as an important option for OA therapy.
骨关节炎(OA)是一种与年龄相关的以软骨退变为特征的疾病。肿瘤坏死因子受体1相关死亡结构域蛋白(TRADD)是TNF-α信号的关键上游分子,但其在OA发病机制中的作用尚不清楚。本研究旨在验证抑制TRADD是否能预防软骨细胞坏死性凋亡和OA,并进一步阐明其潜在机制。我们证明,TRADD缺陷抑制了软骨细胞中与TNF-α相关的OA样表型,包括炎症反应、细胞外基质降解、凋亡和坏死性凋亡。此外,TRADD与TRAF2相互作用,敲低TRADD可抑制RIPK1-TAK1-NF-κB信号的激活并恢复受损的自噬。ICCB-19是TRADD的选择性抑制剂,也可减轻软骨细胞的坏死性凋亡。机制上,ICCB-19阻断TAK1-NF-κB信号的磷酸化并恢复受损的自噬,而用3-甲基腺嘌呤抑制自噬过程则削弱了ICCB-19的这些作用。体内研究表明,关节腔内注射ICCB-19可挽救胶原α-1(II)链和LC3的表达,并减轻OA小鼠的软骨退变。本研究表明,TRADD介导TNF-α诱导的软骨细胞坏死性凋亡和OA样表型,并提示ICCB-19通过抑制TNF-α-TRADD介导的信号和软骨细胞自噬失调来抑制软骨细胞损伤和软骨退变。ICCB-19可能是OA治疗的一个重要选择。