First Department of Medicine, Cardiology, Klinikum rechts der Isar, Technical University of Munich, School of Medicine and Health, Munich, Germany.
German Center for Cardiovascular Research (DZHK), Munich Heart Alliance, Munich, Germany.
Nat Commun. 2023 Apr 3;14(1):1722. doi: 10.1038/s41467-023-36764-x.
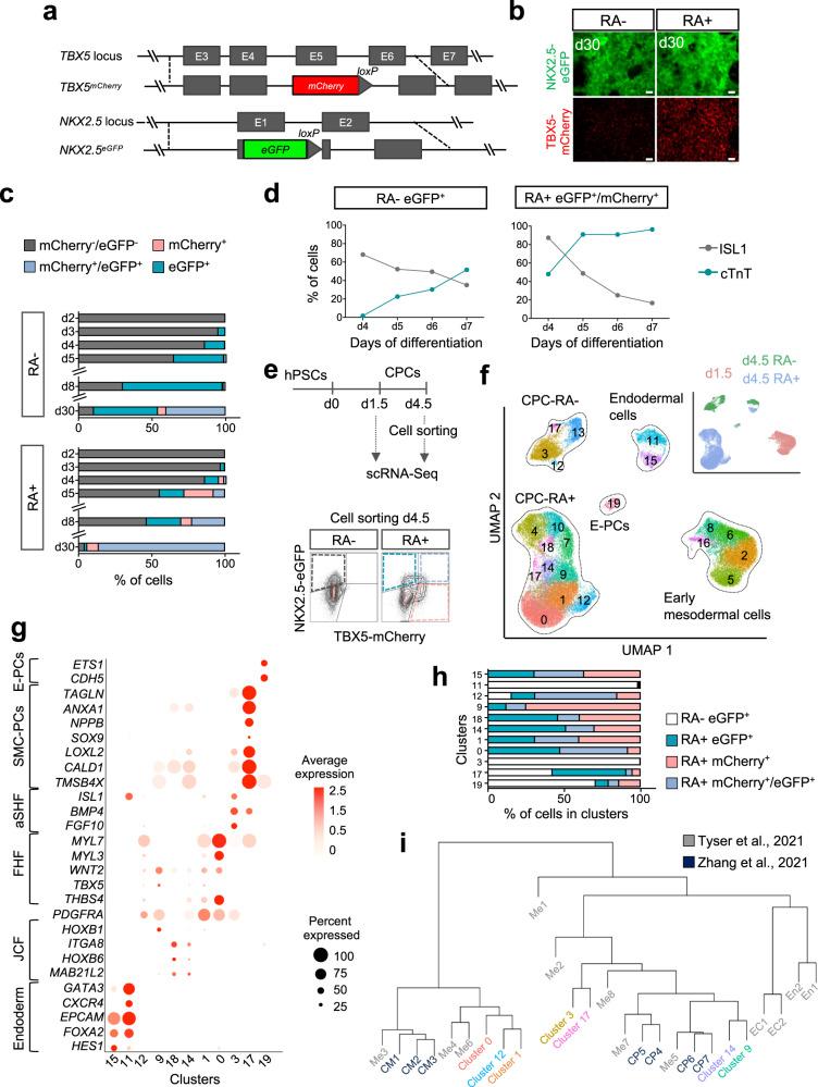
Cardiogenesis relies on the precise spatiotemporal coordination of multiple progenitor populations. Understanding the specification and differentiation of these distinct progenitor pools during human embryonic development is crucial for advancing our knowledge of congenital cardiac malformations and designing new regenerative therapies. By combining genetic labelling, single-cell transcriptomics, and ex vivo human-mouse embryonic chimeras we uncovered that modulation of retinoic acid signaling instructs human pluripotent stem cells to form heart field-specific progenitors with distinct fate potentials. In addition to the classical first and second heart fields, we observed the appearance of juxta-cardiac field progenitors giving rise to both myocardial and epicardial cells. Applying these findings to stem-cell based disease modelling we identified specific transcriptional dysregulation in first and second heart field progenitors derived from stem cells of patients with hypoplastic left heart syndrome. This highlights the suitability of our in vitro differentiation platform for studying human cardiac development and disease.
心脏发生依赖于多个祖细胞群体的精确时空协调。了解这些不同祖细胞池在人类胚胎发育过程中的特化和分化对于推进我们对先天性心脏畸形的认识和设计新的再生治疗方法至关重要。通过结合遗传标记、单细胞转录组学和体外人-鼠胚胎嵌合体,我们发现视黄酸信号的调节指导人类多能干细胞形成具有不同命运潜力的心脏场特异性祖细胞。除了经典的第一和第二心脏场,我们还观察到了近心脏场祖细胞的出现,这些祖细胞产生心肌细胞和心外膜细胞。将这些发现应用于基于干细胞的疾病建模,我们在源自患有左心发育不全综合征的患者的干细胞的第一和第二心脏场祖细胞中鉴定出特定的转录失调。这突出了我们的体外分化平台用于研究人类心脏发育和疾病的适用性。