Suppr超能文献

生酮饮食改变了 mTOR 活性、全身代谢,并且可能预防了与慢性酒精摄入相关的小鼠胶原降解。

A ketogenic diet alters mTOR activity, systemic metabolism and potentially prevents collagen degradation associated with chronic alcohol consumption in mice.

机构信息

Human Metabolomics, Faculty of Natural and Agricultural Sciences, North-West University (Potchefstroom Campus), Private Bag X6001, Potchefstroom, South Africa.

出版信息

Metabolomics. 2023 Apr 19;19(5):43. doi: 10.1007/s11306-023-02006-w.

Abstract

INTRODUCTION

A ketogenic diet (KD), which is a high fat, low carbohydrate diet has been shown to inhibit the mammalian target of rapamycin (mTOR) pathway and alter the redox state. Inhibition of the mTOR complex has been associated with the attenuation and alleviation of various metabolic and- inflammatory diseases such as neurodegeneration, diabetes, and metabolic syndrome. Various metabolic pathways and signalling mechanisms have been explored to assess the therapeutic potential of mTOR inhibition. However, chronic alcohol consumption has also been reported to alter mTOR activity, the cellular redox- and inflammatory state. Thus, a relevant question that remains is what effect chronic alcohol consumption would have on mTOR activity and overall metabolism during a KD-based intervention.

OBJECTIVES

The aim of this study was to evaluate the effect of alcohol and a KD on the phosphorylation of the mTORC1 target p70S6K, systemic metabolism as well as the redox- and inflammatory state in a mouse model.

METHODS

Mice were fed either a control diet with/without alcohol or a KD with/without alcohol for three weeks. After the dietary intervention, samples were collected and subjected towards western blot analysis, multi-platform metabolomics analysis and flow cytometry.

RESULTS

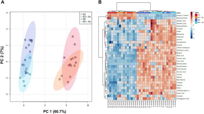
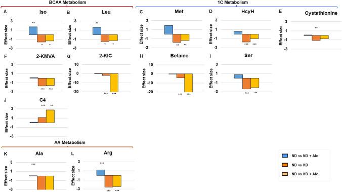
Mice fed a KD exhibited significant mTOR inhibition and reduction in growth rate. Alcohol consumption alone did not markedly alter mTOR activity or growth rate but moderately increased mTOR inhibition in mice fed a KD. In addition, metabolic profiling showed alteration of several metabolic pathways as well as the redox state following consumption of a KD and alcohol. A KD was also observed to potentially prevent bone loss and collagen degradation associated with chronic alcohol consumption, as indicated by hydroxyproline metabolism.

CONCLUSION

This study sheds light on the influence that a KD alongside alcohol intake can exert on not just mTOR, but also their effect on metabolic reprogramming and the redox state.

摘要

简介

生酮饮食(KD)是一种高脂肪、低碳水化合物的饮食,已被证明可以抑制哺乳动物雷帕霉素靶蛋白(mTOR)途径并改变氧化还原状态。mTOR 复合物的抑制与各种代谢和炎症性疾病的衰减和缓解有关,如神经退行性疾病、糖尿病和代谢综合征。已经探索了各种代谢途径和信号机制来评估 mTOR 抑制的治疗潜力。然而,慢性酒精摄入也已被报道会改变 mTOR 活性、细胞氧化还原和炎症状态。因此,一个相关的问题仍然是,在 KD 为基础的干预期间,慢性酒精摄入会对 mTOR 活性和整体代谢产生什么影响。

目的

本研究旨在评估酒精和 KD 对 mTORC1 靶标 p70S6K 的磷酸化、全身代谢以及氧化还原和炎症状态的影响在小鼠模型中。

方法

小鼠分别用对照饮食加/不加酒精或 KD 加/不加酒精喂养 3 周。在饮食干预后,收集样本并进行 Western blot 分析、多平台代谢组学分析和流式细胞术分析。

结果

喂养 KD 的小鼠表现出明显的 mTOR 抑制和生长速度降低。单独饮酒不会显著改变 mTOR 活性或生长速度,但会适度增加喂养 KD 的小鼠的 mTOR 抑制。此外,代谢谱分析表明,在摄入 KD 和酒精后,几种代谢途径以及氧化还原状态发生了改变。KD 还观察到可能预防与慢性酒精摄入相关的骨丢失和胶原蛋白降解,如羟脯氨酸代谢所示。

结论

本研究阐明了 KD 联合酒精摄入对 mTOR 的影响,以及它们对代谢重编程和氧化还原状态的影响。

https://cdn.ncbi.nlm.nih.gov/pmc/blobs/72b5/10115735/d8842bccd6cb/11306_2023_2006_Fig1_HTML.jpg

文献AI研究员

20分钟写一篇综述,助力文献阅读效率提升50倍。

立即体验

用中文搜PubMed

大模型驱动的PubMed中文搜索引擎

马上搜索

文档翻译

学术文献翻译模型,支持多种主流文档格式。

立即体验