Department of Psychology and Neuroscience, Duke University, Durham, United States.
Department of Cell Biology, Duke University School of Medicine, Durham, United States.
Elife. 2023 Apr 21;12:e83600. doi: 10.7554/eLife.83600.
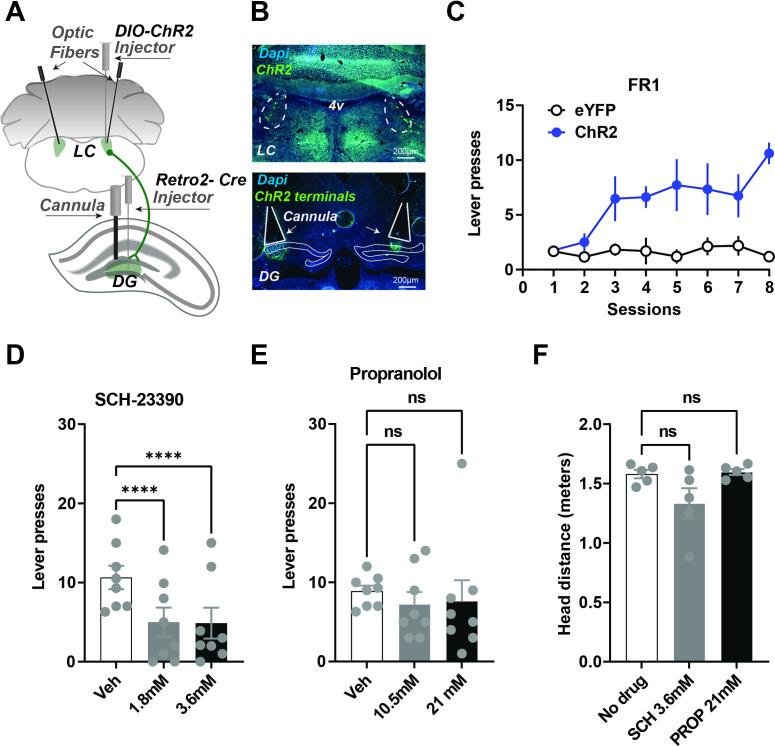
Animals can learn to repeat behaviors to earn desired rewards, a process commonly known as reinforcement learning. While previous work has implicated the ascending dopaminergic projections to the basal ganglia in reinforcement learning, little is known about the role of the hippocampus. Here, we report that a specific population of hippocampal neurons and their dopaminergic innervation contribute to operant self-stimulation. These neurons are located in the dentate gyrus, receive dopaminergic projections from the locus coeruleus, and express D1 dopamine receptors. Activation of D1 + dentate neurons is sufficient for self-stimulation: mice will press a lever to earn optogenetic activation of these neurons. A similar effect is also observed with selective activation of the locus coeruleus projections to the dentate gyrus, and blocked by D1 receptor antagonism. Calcium imaging of D1 + dentate neurons revealed significant activity at the time of action selection, but not during passive reward delivery. These results reveal the role of dopaminergic innervation of the dentate gyrus in supporting operant reinforcement.
动物可以通过学习重复行为来获得期望的奖励,这个过程通常被称为强化学习。虽然之前的研究已经表明,向基底神经节传递的上升性多巴胺投射在强化学习中起作用,但对于海马体的作用知之甚少。在这里,我们报告了海马体中特定神经元群及其多巴胺能神经支配在操作性自我刺激中的作用。这些神经元位于齿状回,接受蓝斑核的多巴胺能投射,并表达 D1 多巴胺受体。激活 D1 + 齿状回神经元足以进行自我刺激:老鼠会按压杠杆以获得这些神经元的光遗传学激活。选择性激活蓝斑核到齿状回的投射也会产生类似的效果,并且可以被 D1 受体拮抗剂阻断。D1 + 齿状回神经元的钙成像显示在动作选择时会有显著的活动,但在被动奖励传递时则没有。这些结果揭示了齿状回的多巴胺能神经支配在支持操作性强化中的作用。