Department of Urology, Shanghai General Hospital, Shanghai Jiao Tong University School of Medicine, Shanghai, China.
Front Immunol. 2023 Apr 5;14:1161273. doi: 10.3389/fimmu.2023.1161273. eCollection 2023.
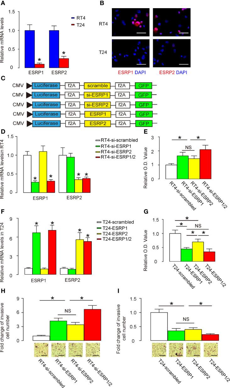
Lung metastasis occurs in parts of the bladder carcinoma (BC) patients but represents the highest severity and a poor outcome of the disease. The molecular mechanism underlying lung metastasis of BC is not fully understood. Fibroblast growth factor receptor 2 (FGFR2) signaling plays a substantial role in the BC cell growth and invasion. In this study, we assessed the regulation of the alternative splicing of FGFR2 by epithelial splicing regulatory proteins (ESRPs) in lung metastasis of BC.
Gene profile of BC in comparison with adjacent non-tumor bladder tissue was obtained from GEO public database to analyze the levels of differentiated genes and pathways. Moreover, the association of ESRP1 or ESRP2 with lung metastasis of BC was analyzed on our own clinic samples. The effects of altered expression of ESRP1 or ESRP2 on alternative splicing of FGFR2 IIIb and IIIc, which represents epithelial and mesenchymal-like splicing, were analyzed on BC cell lines T24 and RT4. The effects of ESRP1 or ESRP2 on lung metastasis of BC were assessed in mice subcutaneously grafted with ESRP1/2-modified BC labeled with fluorescent and luciferase reporters.
We detected significant reduction of ESRP1 and ESRP2 in BC in public database of BC specimens. Moreover, analysis on our own specimens also showed strong downregulation of ESRP1 or ESRP2 in BC, and the latter was more pronounced in cases with lung metastasis. , altered levels of ESRP1 or ESRP2 caused a switch of FGFR2 splicing between FGFR2-IIIb and FGFR2-IIIc, resulting in changes in tumor cell growth and metastatic potential. , re-expression of ESRP1 or ESRP2 in BC cells not only inhibited the growth of the xenografted tumor formation in nude mice, but also reduced the occurrence of lung metastasis, partially through altering polarization of tumor-associated macrophages.
Our data thus suggest that reduction in ESRP1 or ESRP2 promotes lung metastasis of BC through altering FGFR2 splicing and macrophage polarization.
膀胱癌(BC)患者的部分部位会发生肺转移,但这代表着疾病的最高严重程度和最差预后。膀胱癌肺转移的分子机制尚不完全清楚。成纤维细胞生长因子受体 2(FGFR2)信号在 BC 细胞的生长和侵袭中起着重要作用。在这项研究中,我们评估了上皮剪接调节蛋白(ESRP)对 BC 肺转移中 FGFR2 可变剪接的调节作用。
从 GEO 公共数据库中获取 BC 的基因谱与相邻非肿瘤膀胱组织进行比较,以分析分化基因和途径的水平。此外,我们还在自己的临床样本中分析了 ESRP1 或 ESRP2 与 BC 肺转移的相关性。在 BC 细胞系 T24 和 RT4 上分析了改变 ESRP1 或 ESRP2 的表达对 FGFR2 IIIb 和 IIIc 的可变剪接的影响,FGFR2 IIIb 和 IIIc 代表上皮样和间充质样剪接。在皮下接种用荧光和荧光素酶报告基因标记的 ESRP1/2 修饰的 BC 的小鼠中评估了 ESRP1 或 ESRP2 对 BC 肺转移的影响。
我们在 BC 的公共数据库中检测到 ESRP1 和 ESRP2 在 BC 中的显著减少。此外,对我们自己的标本的分析也表明,ESRP1 或 ESRP2 在 BC 中强烈下调,并且在有肺转移的病例中更为明显。改变的 ESRP1 或 ESRP2 水平导致 FGFR2 剪接在 FGFR2-IIIb 和 FGFR2-IIIc 之间发生转换,导致肿瘤细胞生长和转移潜能发生变化。在 BC 细胞中重新表达 ESRP1 或 ESRP2 不仅抑制了裸鼠异种移植肿瘤形成的生长,还减少了肺转移的发生,部分通过改变肿瘤相关巨噬细胞的极化。
我们的数据表明,ESRP1 或 ESRP2 的减少通过改变 FGFR2 剪接和巨噬细胞极化促进了 BC 的肺转移。