Suppr超能文献

细胞溶酶体途径的空间异质性和免疫浸润揭示了食管癌肿瘤异质性的新蓝图。

Spatial heterogeneity and Immune infiltration of cellular lysosomal pathways reveals a new blueprint for tumor heterogeneity in esophageal cancer.

机构信息

Henan Provincial Chest Hospital, Zhengzhou University, Zhengzhou, China.

Department of Broad Discipline of Computing, The Hong Kong Polytechnic University, Hung Hom, Kowloon, Hong Kong SAR, China.

出版信息

Front Endocrinol (Lausanne). 2023 Apr 5;14:1138457. doi: 10.3389/fendo.2023.1138457. eCollection 2023.

Abstract

BACKGROUND

Esophageal squamous cell carcinoma (ESCC) is a common Malignant tumor of digestive tract which have a potential association with lysosomal pathway. The purpose of this study was to explore the correlation between lysosome pathway and immune infiltration of ESCC.

METHODS

The cell type annotation of ESCC patients and the distribution of their gene markers were analyzed by single cell data. They were also grouped according to the expression of lysosomal pathways. Gene set variation analysis (GSVA) enriched pathway scoring, Cellchat cell communication was performed to demonstrate the tumour-associated pathway scores and interactions of different cell populations. Relevant differential genes were screened, prognostic risk markers were constructed and direct associations of lysosomal pathway-related gene risk scores with immune infiltration and tumour treatment drug sensitivity were assessed by algorithms. In cellular experiments, qPCR and flow cytometry were used to assess the role of the lysosomal pathway gene-MT1X on tumour cell development.

RESULTS

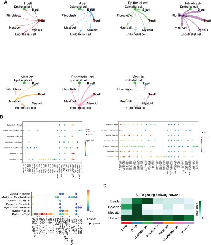
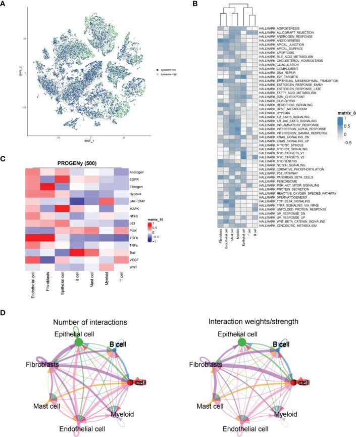
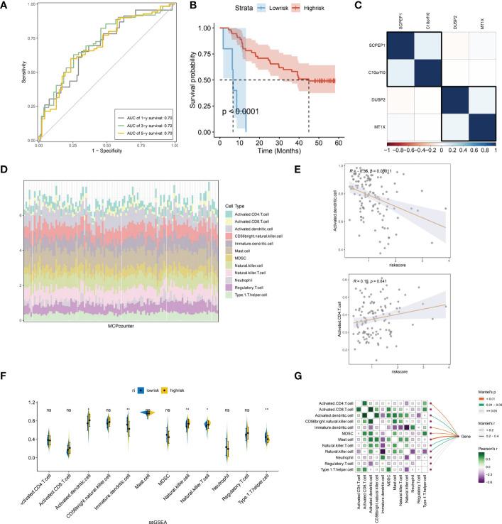
ESCC single cell data were annotated into 7 Cluster clusters by t-sne downscaling analysis. Cellchat analysis revealed that the "MIF" cellular communication network is the main communication mode of the lysosomal pathway in ESCC cells. The lysosomal pathway genetic risk model was found to be significantly different from ESCC prognosis in both the training and validation groups. The lysosome pathway gene risk model was associated with treatment resistance in ESCC patients using oncopredict R package. The correlation between the expression of lysosomal-DEG and tumour immune infiltration and immune cell types by the MCPcounter method. Cellular assays showed that the lysosomal pathway gene MT1X was less expressed in oesophageal cancer cells than in normal oesophageal epithelial cells. Knockdown of MT1X significantly promoted the growth rate of oesophageal cancer cells.

CONCLUSION

Based on the single cell sequencing technology and transcriptomic analysis, we confirmed that there is a close association between the lysosomal pathway and the immune infiltration and treatment sensitivity of ESCC, which may be a potential target for a new direction of ESCC therapy.

摘要

背景

食管鳞状细胞癌(ESCC)是一种常见的消化道恶性肿瘤,与溶酶体途径有潜在关联。本研究旨在探讨溶酶体途径与 ESCC 免疫浸润的相关性。

方法

通过单细胞数据分析 ESCC 患者的细胞类型注释及其基因标志物的分布,并根据溶酶体途径的表达进行分组。进行基因集变异分析(GSVA)富集途径评分、Cellchat 细胞通讯,以展示不同细胞群的肿瘤相关途径评分和相互作用。筛选相关差异基因,构建预后风险标志物,并通过算法评估溶酶体途径相关基因风险评分与免疫浸润和肿瘤治疗药物敏感性的直接关联。在细胞实验中,使用 qPCR 和流式细胞术评估溶酶体途径基因-MT1X 对肿瘤细胞发育的作用。

结果

通过 t-sne 降维分析将 ESCC 单细胞数据注释为 7 个聚类簇。Cellchat 分析显示,“MIF”细胞通讯网络是 ESCC 细胞中溶酶体途径的主要通讯模式。在训练组和验证组中,均发现溶酶体途径遗传风险模型与 ESCC 预后显著不同。使用 oncopredict R 包,发现溶酶体途径基因风险模型与 ESCC 患者的治疗耐药性相关。通过 MCPcounter 方法,发现溶酶体-DEG 的表达与肿瘤免疫浸润和免疫细胞类型相关。细胞实验表明,食管癌细胞中溶酶体途径基因 MT1X 的表达低于正常食管上皮细胞。MT1X 基因的敲低显著促进了食管癌细胞的生长速度。

结论

基于单细胞测序技术和转录组分析,我们证实溶酶体途径与 ESCC 的免疫浸润和治疗敏感性密切相关,这可能是 ESCC 治疗的一个新方向的潜在靶点。

https://cdn.ncbi.nlm.nih.gov/pmc/blobs/df60/10113631/85814f8519c9/fendo-14-1138457-g001.jpg

文献AI研究员

20分钟写一篇综述,助力文献阅读效率提升50倍。

立即体验

用中文搜PubMed

大模型驱动的PubMed中文搜索引擎

马上搜索

文档翻译

学术文献翻译模型,支持多种主流文档格式。

立即体验