Department of Hospital Infection Control, The First Affiliated Hospital of Nanchang University, 17 Yongwai Road, Donghu District, Nanchang, China.
Department of Gynecology and Obstetrics, The First Affiliated Hospital, Zhejiang University School of Medicine, Hangzhou, China.
Med Oncol. 2023 Apr 25;40(6):158. doi: 10.1007/s12032-023-02024-7.
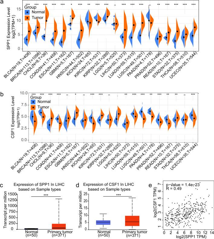
The treatment and prognosis of liver cancer remain the focus of medical research. Studies have shown that SPP1 and CSF1 play important roles in cell proliferation, invasion, and metastasis. Therefore, this study analyzed the oncogenic and immunologic roles of SPP1 and CSF1 in hepatocellular carcinoma (HCC). We found that the expression levels of SPP1 and CSF1 in HCC were markedly increased and positively correlated. High SPP1 expression was significantly associated with poor OS, DSS, PFS, and RFS. It was not affected by gender, alcohol use, HBV, or race, whereas CSF1 was affected by these factors. Higher expression levels of SPP1 and CSF1 indicated higher levels of immune cell infiltration and a higher immune score with the R software package ESTIMATE. Further analysis revealed that many genes work co-expressed between SPP1 and CSF1 with the LinkedOmics database, which were mainly involved in signal transduction, the integral components of the membrane, protein binding, and osteoclast differentiation. In addition, we screened ten hub genes using cytoHubba, among which the expression of four genes was significantly associated with the prognosis of HCC patients. Finally, we demonstrated the oncogenic and immunologic roles of SPP1 and CSF1 using the vitro experiments. Reducing the expression of either SPP1 or CSF1 could significantly reduce the proliferation of HCC cells and the expression of CSF1, SPP1, and the other four hub genes. This study suggested that SPP1 and CSF1 interact with each other and have the potential to be therapeutic and prognostic targets for HCC.
肝癌的治疗和预后仍然是医学研究的焦点。研究表明,SPP1 和 CSF1 在细胞增殖、侵袭和转移中发挥重要作用。因此,本研究分析了 SPP1 和 CSF1 在肝细胞癌(HCC)中的致癌和免疫作用。我们发现 HCC 中 SPP1 和 CSF1 的表达水平明显升高且呈正相关。高 SPP1 表达与较差的 OS、DSS、PFS 和 RFS 显著相关。它不受性别、饮酒、HBV 或种族的影响,而 CSF1 则受这些因素影响。较高的 SPP1 和 CSF1 表达水平表明免疫细胞浸润水平更高,免疫评分更高,使用 R 软件包 ESTIMATE 进行分析。进一步分析表明,SPP1 和 CSF1 与 LinkedOmics 数据库中的许多基因共同表达,这些基因主要参与信号转导、膜的整体成分、蛋白结合和破骨细胞分化。此外,我们使用 cytoHubba 筛选了十个枢纽基因,其中四个基因的表达与 HCC 患者的预后显著相关。最后,我们通过体外实验证明了 SPP1 和 CSF1 的致癌和免疫作用。降低 SPP1 或 CSF1 的表达均可显著降低 HCC 细胞的增殖以及 CSF1、SPP1 和其他四个枢纽基因的表达。本研究表明 SPP1 和 CSF1 相互作用,具有成为 HCC 治疗和预后靶点的潜力。