Suppr超能文献

RFRP-3 影响牦牛卵丘细胞的凋亡和类固醇生成,并损害卵母细胞减数分裂成熟及随后的发育能力。

RFRP-3 Influences Apoptosis and Steroidogenesis of Yak Cumulus Cells and Compromises Oocyte Meiotic Maturation and Subsequent Developmental Competence.

机构信息

Key Laboratory of Qinghai-Tibetan Plateau Animal Genetic Resource Reservation and Exploitation of Ministry of Education, College of Animal & Veterinary Sciences, Southwest Minzu University, Chengdu 610041, China.

Key Laboratory for Animal Science of National Ethnic Affairs Commission, College of Animal & Veterinary Sciences, Southwest Minzu University, Chengdu 610041, China.

出版信息

Int J Mol Sci. 2023 Apr 10;24(8):7000. doi: 10.3390/ijms24087000.

Abstract

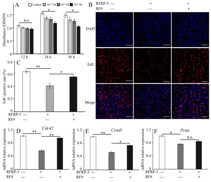
RF amide-related peptide 3 (RFRP-3), a mammalian ortholog of gonadotropin-inhibitory hormone (GnIH), is identified to be a novel inhibitory endogenous neurohormonal peptide that regulates mammalian reproduction by binding with specific G protein-coupled receptors (GPRs) in various species. Herein, our objectives were to explore the biological functions of exogenous RFRP-3 on the apoptosis and steroidogenesis of yak cumulus cells (CCs) and the developmental potential of yak oocytes. The spatiotemporal expression pattern and localization of GnIH/RFRP-3 and its receptor GPR147 were determined in follicles and CCs. The effects of RFRP-3 on the proliferation and apoptosis of yak CCs were initially estimated by EdU assay and TUNEL staining. We confirmed that high-dose (10 mol/L) RFRP-3 suppressed viability and increased the apoptotic rates, implying that RFRP-3 could repress proliferation and induce apoptosis. Subsequently, the concentrations of E and P were significantly lower with 10 mol/L RFRP-3 treatment than that of the control counterparts, which indicated that the steroidogenesis of CCs was impaired after RFRP-3 treatment. Compared with the control group, 10 mol/L RFRP-3 treatment decreased the maturation of yak oocytes efficiently and subsequent developmental potential. We sought to explore the potential mechanism of RFRP-3-induced apoptosis and steroidogenesis, so we observed the levels of apoptotic regulatory factors and hormone synthesis-related factors in yak CCs after RFRP-3 treatment. Our results indicated that RFRP-3 dose-dependently elevated the expression of apoptosis markers ( and ), whereas the expression levels of steroidogenesis-related factors (, , 3-HSD) were downregulated in a dose-dependent manner. However, all these effects were moderated by cotreatment with inhibitory RF9 of GPR147. These results demonstrated that RFRP-3 adjusted the expression of apoptotic and steroidogenic regulatory factors to induce apoptosis of CCs, probably through binding with its receptor GPR147, as well as compromised oocyte maturation and developmental potential. This research revealed the expression profiles of GnIH/RFRP-3 and GPR147 in yak CCs and supported a conserved inhibitory action on oocyte developmental competence.

摘要

RF 酰胺相关肽 3(RFRP-3)是一种哺乳动物同源物,属于促性腺激素抑制激素(GnIH),被鉴定为一种新型抑制性内源性神经激素肽,通过与各种物种中的特定 G 蛋白偶联受体(GPR)结合,调节哺乳动物的生殖。在此,我们的目的是探索外源性 RFRP-3 对牦牛卵丘细胞(CCs)凋亡和类固醇生成以及牦牛卵母细胞发育潜能的生物学功能。测定了 GnIH/RFRP-3 及其受体 GPR147 在卵泡和 CCs 中的时空表达模式和定位。通过 EdU 测定和 TUNEL 染色初步评估了 RFRP-3 对牦牛 CCs 增殖和凋亡的影响。我们证实高剂量(10 mol/L)RFRP-3 抑制细胞活力并增加细胞凋亡率,表明 RFRP-3 可抑制增殖并诱导细胞凋亡。随后,用 10 mol/L RFRP-3 处理后,E 和 P 的浓度明显低于对照组,表明 RFRP-3 处理后 CCs 的类固醇生成受到损害。与对照组相比,10 mol/L RFRP-3 处理有效地降低了牦牛卵母细胞的成熟率和随后的发育潜能。我们试图探讨 RFRP-3 诱导凋亡和类固醇生成的潜在机制,因此在 RFRP-3 处理后观察了牦牛 CCs 中凋亡调节因子和激素合成相关因子的水平。我们的结果表明,RFRP-3 呈剂量依赖性地增加凋亡标志物(和)的表达,而类固醇生成相关因子(、、3-HSD)的表达水平呈剂量依赖性地下调。然而,所有这些作用都可以通过用 GPR147 的抑制性 RF9 共处理来调节。这些结果表明,RFRP-3 通过与受体 GPR147 结合,调节凋亡和类固醇生成调节因子的表达,诱导 CCs 凋亡,可能损害卵母细胞成熟和发育潜能。本研究揭示了 GnIH/RFRP-3 和 GPR147 在牦牛 CCs 中的表达谱,并支持 GnIH/RFRP-3 对卵母细胞发育能力的抑制作用具有保守性。

https://cdn.ncbi.nlm.nih.gov/pmc/blobs/58f9/10138887/a99f9b43ff74/ijms-24-07000-g001.jpg

文献AI研究员

20分钟写一篇综述,助力文献阅读效率提升50倍。

立即体验

用中文搜PubMed

大模型驱动的PubMed中文搜索引擎

马上搜索

文档翻译

学术文献翻译模型,支持多种主流文档格式。

立即体验