Suppr超能文献

糖尿病肾病生物标志物和信号通路的综合分析

Integrative analyses of biomarkers and pathways for diabetic nephropathy.

作者信息

Li Bo, Zhao Xu, Xie Wanrun, Hong Zhenzhen, Zhang Yi

机构信息

Department of Endocrinology, Quanzhou First Hospital Affiliated to Fujian Medical University, Quanzhou, China.

Emergency and Critical Care Center, Renmin Hospital, Hubei University of Medicine, Shiyan, China.

出版信息

Front Genet. 2023 Apr 11;14:1128136. doi: 10.3389/fgene.2023.1128136. eCollection 2023.

Abstract

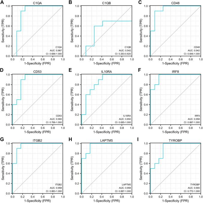
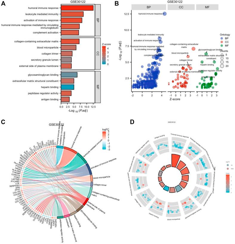
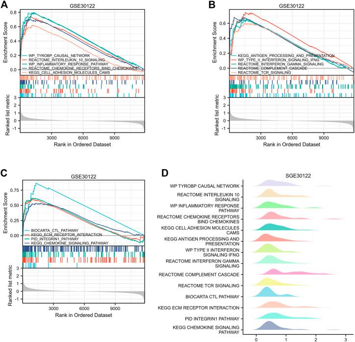
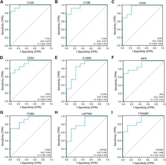
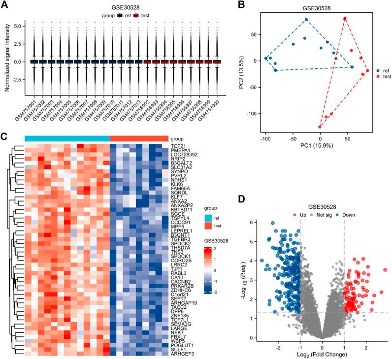
Diabetic nephropathy (DN) is a widespread diabetic complication and a major cause of terminal kidney disease. There is no doubt that DN is a chronic disease that imposes substantial health and economic burdens on the world's populations. By now, several important and exciting advances have been made in research on etiopathogenesis. Therefore, the genetic mechanisms underlying these effects remain unknown. The GSE30122, GSE30528, and GSE30529 microarray datasets were downloaded from the Gene Expression Omnibus database (GEO). Analyses of differentially expressed genes (DEGs), enrichment of gene ontology (GO), the Kyoto Encyclopedia of Genes and Genomes (KEGG), and gene set enrichment analysis (GSEA) were performed. Protein-protein interaction (PPI) network construction was completed by the STRING database. Hub genes were identified by Cytoscape software, and common hub genes were identified by taking intersection sets. The diagnostic value of common hub genes was then predicted in the GSE30529 and GSE30528 datasets. Further analysis was carried out on the modules to identify transcription factors and miRNA networks. As well, a comparative toxicogenomics database was used to assess interactions between potential key genes and diseases associated upstream of DN. Samples from 19 DNs and 50 normal controls were identified in the GSE30122 dataset. 86 upregulated genes and 34 downregulated genes (a total of 120 DEGs). GO analysis showed significant enrichment in humoral immune response, protein activation cascade, complement activation, extracellular matrix, glycosaminoglycan binding, and antigen binding. KEGG analysis showed significant enrichment in complement and coagulation cascades, phagosomes, the Rap1 signaling pathway, the PI3K-Akt signaling pathway, and infection. GSEA was mainly enriched in the TYROBP causal network, the inflammatory response pathway, chemokine receptor binding, the interferon signaling pathway, ECM receptor interaction, and the integrin 1 pathway. Meanwhile, mRNA-miRNA and mRNA-TF networks were constructed for common hub genes. Nine pivotal genes were identified by taking the intersection. After validating the expression differences and diagnostic values of the GSE30528 and GSE30529 datasets, eight pivotal genes (TYROBP, ITGB2, CD53, IL10RA, LAPTM5, CD48, C1QA, and IRF8) were finally identified as having diagnostic values. Pathway enrichment analysis scores provide insight into the genetic phenotype and may propose molecular mechanisms of DN. The target genes TYROBP, ITGB2, CD53, IL10RA, LAPTM5, CD48, C1QA, and IRF8 are promising new targets for DN. SPI1, HIF1A, STAT1, KLF5, RUNX1, MBD1, SP1, and WT1 may be involved in the regulatory mechanisms of DN development. Our study may provide a potential biomarker or therapeutic locus for the study of DN.

摘要

糖尿病肾病(DN)是一种广泛存在的糖尿病并发症,也是终末期肾病的主要病因。毫无疑问,DN是一种慢性病,给全球人口带来了巨大的健康和经济负担。到目前为止,在病因发病机制研究方面已经取得了一些重要且令人兴奋的进展。然而,这些效应背后的遗传机制仍然未知。从基因表达综合数据库(GEO)下载了GSE30122、GSE30528和GSE30529微阵列数据集。进行了差异表达基因(DEG)分析、基因本体(GO)富集分析、京都基因与基因组百科全书(KEGG)分析以及基因集富集分析(GSEA)。通过STRING数据库完成了蛋白质-蛋白质相互作用(PPI)网络构建。利用Cytoscape软件鉴定枢纽基因,并通过取交集集鉴定共同枢纽基因。然后在GSE30529和GSE30528数据集中预测共同枢纽基因的诊断价值。对模块进行了进一步分析以鉴定转录因子和miRNA网络。此外,使用比较毒理基因组学数据库评估潜在关键基因与DN上游相关疾病之间的相互作用。在GSE30122数据集中鉴定出19例DN样本和50例正常对照。有86个上调基因和34个下调基因(共120个DEG)。GO分析显示在体液免疫反应、蛋白质激活级联、补体激活、细胞外基质、糖胺聚糖结合和抗原结合方面有显著富集。KEGG分析显示在补体和凝血级联、吞噬体、Rap1信号通路、PI3K-Akt信号通路和感染方面有显著富集。GSEA主要富集在TYROBP因果网络、炎症反应途径、趋化因子受体结合、干扰素信号通路、ECM受体相互作用和整合素1途径。同时,为共同枢纽基因构建了mRNA-miRNA和mRNA-TF网络。通过取交集鉴定出9个关键基因。在验证了GSE30528和GSE30529数据集的表达差异和诊断价值后,最终确定8个关键基因(TYROBP、ITGB2、CD53、IL10RA、LAPTM5、CD48、C1QA和IRF8)具有诊断价值。通路富集分析分数有助于深入了解遗传表型,并可能提出DN的分子机制。靶基因TYROBP、ITGB2、CD53、IL10RA、LAPTM5、CD48、C1QA和IRF8是有前景的DN新靶点。SPI1、HIF1A、STAT1、KLF5、RUNX1、MBD1、SP1和WT1可能参与DN发生发展的调控机制。我们的研究可能为DN研究提供潜在的生物标志物或治疗靶点。

https://cdn.ncbi.nlm.nih.gov/pmc/blobs/0362/10127684/1928e85b8179/fgene-14-1128136-g001.jpg

文献AI研究员

20分钟写一篇综述,助力文献阅读效率提升50倍。

立即体验

用中文搜PubMed

大模型驱动的PubMed中文搜索引擎

马上搜索

文档翻译

学术文献翻译模型,支持多种主流文档格式。

立即体验