Stanley Center for Psychiatric Research, Broad Institute of MIT and Harvard, Cambridge, MA, USA.
Department of Neuroscience, Genentech, South San Francisco, CA, USA.
Nat Aging. 2022 Sep;2(9):837-850. doi: 10.1038/s43587-022-00281-1. Epub 2022 Sep 20.
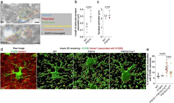
Microglia and complement can mediate neurodegeneration in Alzheimer's disease (AD). By integrative multi-omics analysis, here we show that astrocytic and microglial proteins are increased in Tau synapse fractions with age and in a C1q-dependent manner. In addition to microglia, we identified that astrocytes contribute substantially to synapse elimination in Tau hippocampi. Notably, we found relatively more excitatory synapse marker proteins in astrocytic lysosomes, whereas microglial lysosomes contained more inhibitory synapse material. C1q deletion reduced astrocyte-synapse association and decreased astrocytic and microglial synapses engulfment in Tau mice and rescued synapse density. Finally, in an AD mouse model that combines β-amyloid and Tau pathologies, deletion of the AD risk gene Trem2 impaired microglial phagocytosis of synapses, whereas astrocytes engulfed more inhibitory synapses around plaques. Together, our data reveal that astrocytes contact and eliminate synapses in a C1q-dependent manner and thereby contribute to pathological synapse loss and that astrocytic phagocytosis can compensate for microglial dysfunction.
小胶质细胞和补体可以介导阿尔茨海默病(AD)中的神经退行性变。通过综合多组学分析,我们在这里显示星形胶质细胞和小胶质细胞蛋白在 Tau 突触分数中随年龄增加,并以 C1q 依赖性方式增加。除了小胶质细胞,我们还发现星形胶质细胞在 Tau 海马体中对突触消除有很大贡献。值得注意的是,我们发现星形胶质细胞溶酶体中相对更多的兴奋性突触标记蛋白,而小胶质细胞溶酶体中则含有更多的抑制性突触物质。C1q 缺失减少了星形胶质细胞-突触的关联,并减少了 Tau 小鼠中星形胶质细胞和小胶质细胞的突触吞噬作用,从而挽救了突触密度。最后,在结合β-淀粉样蛋白和 Tau 病理学的 AD 小鼠模型中,AD 风险基因 Trem2 的缺失损害了小胶质细胞对突触的吞噬作用,而星形胶质细胞则吞噬了更多围绕斑块的抑制性突触。总之,我们的数据表明星形胶质细胞以 C1q 依赖性方式接触和消除突触,从而导致病理性突触丧失,并且星形胶质细胞的吞噬作用可以补偿小胶质细胞功能障碍。