Suppr超能文献

探讨新冠康复患者口腔细菌和真菌微生物组特征。

Characterization of oral bacterial and fungal microbiome in recovered COVID-19 patients.

机构信息

Key Laboratory of Adolescent Health Assessment and Exercise Intervention of Ministry of Education, East China Normal University, Shanghai, 200241, China.

Department of Infectious Disease, Zhoushan Hospital, Wenzhou Medical University, Zhoushan, 316021, China.

出版信息

BMC Microbiol. 2023 May 9;23(1):123. doi: 10.1186/s12866-023-02872-3.

Abstract

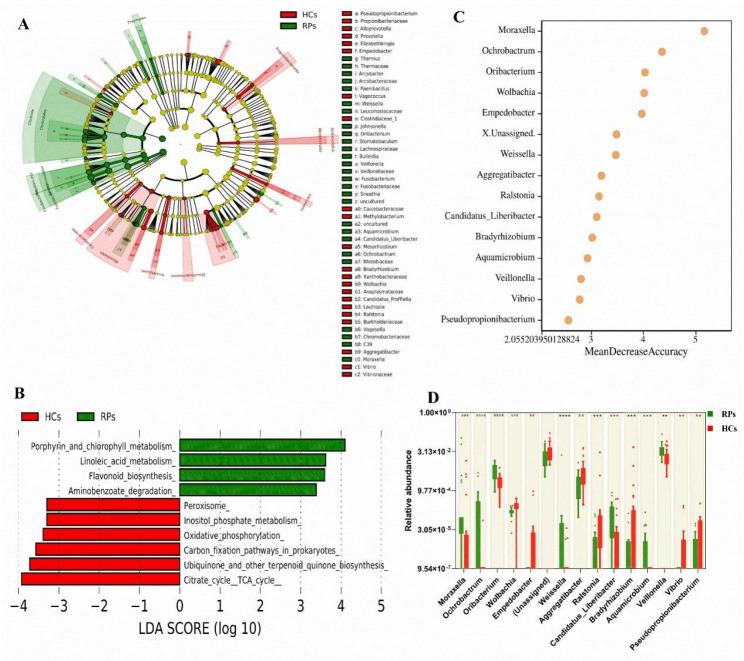
COVID-19 has emerged as a global pandemic, challenging the world's economic and health systems. Human oral microbiota comprises the second largest microbial community after the gut microbiota and is closely related to respiratory tract infections; however, oral microbiomes of patients who have recovered from COVID-19 have not yet been thoroughly studied. Herein, we compared the oral bacterial and fungal microbiota after clearance of SARS-CoV-2 in 23 COVID-19 recovered patients to those of 29 healthy individuals. Our results showed that both bacterial and fungal diversity were nearly normalized in recovered patients. The relative abundance of some specific bacteria and fungi, primarily opportunistic pathogens, decreased in recovered patients (RPs), while the abundance of butyrate-producing organisms increased in these patients. Moreover, these differences were still present for some organisms at 12 months after recovery, indicating the need for long-term monitoring of COVID-19 patients after virus clearance.

摘要

新冠病毒疫情已成为全球性大流行,对全球经济和卫生系统构成挑战。人类口腔微生物组是仅次于肠道微生物组的第二大微生物群落,与呼吸道感染密切相关;然而,人们对从新冠病毒感染中康复的患者的口腔微生物组尚未进行深入研究。在此,我们比较了 23 名新冠病毒感染康复患者在清除 SARS-CoV-2 后的口腔细菌和真菌微生物组与 29 名健康个体的口腔微生物组。结果显示,在康复患者中,细菌和真菌多样性几乎恢复正常。一些特定细菌和真菌(主要为机会性病原体)的相对丰度在康复患者(RP)中降低,而产生丁酸的微生物在这些患者中增加。此外,在康复后 12 个月,这些差异仍然存在于某些生物体中,表明需要对清除病毒后的新冠病毒患者进行长期监测。

https://cdn.ncbi.nlm.nih.gov/pmc/blobs/956a/10169497/72a40fddcbba/12866_2023_2872_Fig1_HTML.jpg

文献AI研究员

20分钟写一篇综述,助力文献阅读效率提升50倍。

立即体验

用中文搜PubMed

大模型驱动的PubMed中文搜索引擎

马上搜索

文档翻译

学术文献翻译模型,支持多种主流文档格式。

立即体验