Suppr超能文献

能量饮料对鼠 C2C12 成肌细胞成肌分化的影响。

Effects of energy drinks on myogenic differentiation of murine C2C12 myoblasts.

机构信息

Division of Environmental Medicine, NYU Grossman School of Medicine, 341 East 25 Street, New York, NY, 10010, USA.

John F. Kennedy High School, Bellmore, NY, USA.

出版信息

Sci Rep. 2023 May 25;13(1):8481. doi: 10.1038/s41598-023-35338-7.

Abstract

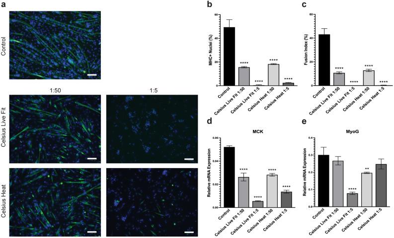
Energy drinks, often advertised as dietary supplements that enhance physical and mental performance, have gained increasing popularity among adolescents and athletes. Several studies on individual ingredients such as caffeine or taurine have reported either adverse or favorable influences on myogenic differentiation, a key process in muscle regeneration to repair microtears after an intense workout session. However, the impact of different energy drinks with various formulas on muscle differentiation has never been reported. This study aims to examine the in vitro effects of various energy drink brands on myogenic differentiation. Murine C2C12 myoblast cells were induced to differentiate into myotubes in the presence of one of eight energy drinks at varying dilutions. A dose-dependent inhibition of myotube formation was observed for all energy drinks, supported by reduced percentage of MHC-positive nuclei and fusion index. Moreover, expression of myogenic regulatory factor MyoG and differentiation marker MCK were also decreased. Furthermore, given the variation in formulas of different energy drinks, there were remarkable differences in the differentiation and fusion of myotubes between energy drinks. This is the first study to investigate the impact of various energy drinks on myogenic differentiation and our results suggest an inhibitory effect of energy drinks in muscle regeneration.

摘要

能量饮料通常被宣传为能增强身体和精神表现的膳食补充剂,在青少年和运动员中越来越受欢迎。一些关于咖啡因或牛磺酸等单一成分的研究报告称,这些成分对肌肉生成(肌肉再生过程中修复剧烈运动后的微小撕裂的关键步骤)有不良或有利的影响。然而,不同配方的不同能量饮料对肌肉分化的影响从未被报道过。本研究旨在研究各种能量饮料品牌对成肌分化的体外影响。在存在 8 种能量饮料之一的情况下,诱导鼠 C2C12 成肌细胞分化为肌管。所有能量饮料都表现出肌管形成的剂量依赖性抑制,这得到了 MHC 阳性核百分比和融合指数降低的支持。此外,肌源性调节因子 MyoG 和分化标志物 MCK 的表达也降低了。此外,鉴于不同能量饮料配方的变化,肌管的分化和融合之间存在显著差异。这是第一项研究各种能量饮料对成肌分化影响的研究,我们的结果表明能量饮料对肌肉再生有抑制作用。

https://cdn.ncbi.nlm.nih.gov/pmc/blobs/d31a/10213057/a9bf4be9c3b9/41598_2023_35338_Fig1_HTML.jpg

文献AI研究员

20分钟写一篇综述,助力文献阅读效率提升50倍。

立即体验

用中文搜PubMed

大模型驱动的PubMed中文搜索引擎

马上搜索

文档翻译

学术文献翻译模型,支持多种主流文档格式。

立即体验