Suppr超能文献

NKK20 通过调节胆汁酸合成缓解高脂饮食诱导的小鼠非酒精性脂肪肝病。

NKK20 Alleviates High-Fat-Diet-Induced Nonalcoholic Fatty Liver Disease in Mice through Regulating Bile Acid Anabolism.

机构信息

Department of Laboratory Medicine, School of Medicine, Jiangsu University, Zhenjiang 212013, China.

Department of Stomatology, Zhenjiang First People's Hospital, Zhenjiang 212002, China.

出版信息

Molecules. 2023 May 12;28(10):4042. doi: 10.3390/molecules28104042.

Abstract

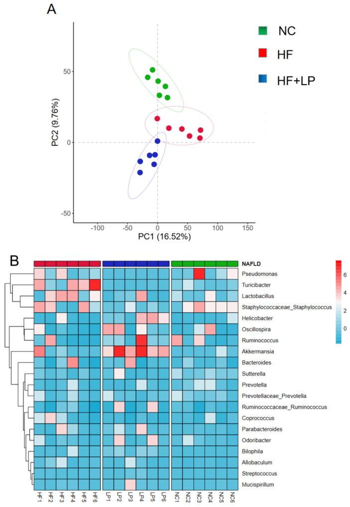
Nonalcoholic fatty liver disease (NAFLD) is the most prevalent chronic disease in modern society. It is characterized by an accumulation of lipids in the liver and an excessive inflammatory response. Clinical trials have provided evidence that probiotics may prevent the onset and relapse of NAFLD. The aim of this study was to explore the effect of NKK20 strain (NKK20) on high-fat-diet-induced NAFLD in an ICR murine model and propose the underlying mechanism whereby NKK20 protects against NAFLD. The results showed that the administration of NKK20 ameliorated hepatocyte fatty degeneration, reduced total cholesterol and triglyceride concentrations, and alleviated inflammatory reactions in NAFLD mice. In addition, the 16S rRNA sequencing results indicated that NKK20 could decrease the abundance of and and increase the abundance of in NAFLD mice. LC-MS/MS analysis showed that NKK20 could significantly increase the concentration of short-chain fatty acids (SCFAs) in the colon contents of mice. The obtained non-targeted metabolomics results revealed a significant difference between the metabolites in the colon contents of the NKK20 administration group and those in the high-fat diet group, in which a total of 11 different metabolites that were significantly affected by NKK20 were observed, and these metabolites were mainly involved in bile acid anabolism. UPLC-MS technical analysis revealed that NKK20 could change the concentrations of six conjugated and free bile acids in mouse liver. After being treated with NKK20, the concentrations of cholic acid, glycinocholic acid, and glycinodeoxycholic acid in livers of the NAFLD mice were significantly decreased, while the concentration of aminodeoxycholic acid was significantly increased. Thus, our findings indicate that NKK20 can regulate bile acid anabolism and promote the production of SCFA, which can inhibit inflammation and liver damage and thus prevent the development of NAFLD.

摘要

非酒精性脂肪性肝病(NAFLD)是现代社会最普遍的慢性疾病。它的特征是肝脏中脂质的积累和过度的炎症反应。临床试验已经提供了证据,表明益生菌可能预防 NAFLD 的发作和复发。本研究旨在探讨 NKK20 菌株(NKK20)对高脂饮食诱导的 ICR 小鼠 NAFLD 的影响,并提出 NKK20 预防 NAFLD 的潜在机制。结果表明,NKK20 的给药改善了肝细胞脂肪变性,降低了总胆固醇和甘油三酯浓度,并减轻了 NAFLD 小鼠的炎症反应。此外,16S rRNA 测序结果表明,NKK20 可以减少 和 的丰度,增加 NAFLD 小鼠中 的丰度。LC-MS/MS 分析表明,NKK20 可以显著增加小鼠结肠内容物中短链脂肪酸(SCFA)的浓度。获得的非靶向代谢组学结果显示,NKK20 给药组和高脂肪饮食组的结肠内容物中的代谢物之间存在显著差异,共观察到 11 种受 NKK20 显著影响的不同代谢物,这些代谢物主要涉及胆汁酸合成。UPLC-MS 技术分析表明,NKK20 可以改变小鼠肝脏中六种共轭和游离胆汁酸的浓度。经 NKK20 处理后,NAFLD 小鼠肝脏中胆酸、甘氨胆酸和甘氨脱氧胆酸的浓度明显降低,而氨基去氧胆酸的浓度明显升高。因此,我们的研究结果表明,NKK20 可以调节胆汁酸合成,并促进 SCFA 的产生,从而抑制炎症和肝损伤,从而预防 NAFLD 的发生。

https://cdn.ncbi.nlm.nih.gov/pmc/blobs/4285/10222591/87b932ba3a62/molecules-28-04042-g001.jpg

文献AI研究员

20分钟写一篇综述,助力文献阅读效率提升50倍。

立即体验

用中文搜PubMed

大模型驱动的PubMed中文搜索引擎

马上搜索

文档翻译

学术文献翻译模型,支持多种主流文档格式。

立即体验