Suppr超能文献

对 harmaline 诱导的身体震颤进行化学抑制可使小脑核神经元中的成对神经元相干性恢复。

Chemical suppression of harmaline-induced body tremor yields recovery of pairwise neuronal coherence in cerebellar nuclei neurons.

作者信息

Baumel Yuval, Yamin Hagar Grazya, Cohen Dana

机构信息

The Leslie and Susan Gonda Multidisciplinary Brain Research Center, Bar-Ilan University, Ramat-Gan, Israel.

出版信息

Front Syst Neurosci. 2023 May 11;17:1135799. doi: 10.3389/fnsys.2023.1135799. eCollection 2023.

Abstract

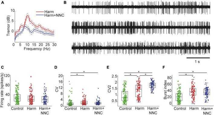
Neuronal oscillations occur in health and disease; however, their characteristics can differ across conditions. During voluntary movement in freely moving rats, cerebellar nuclei (CN) neurons display intermittent but coherent oscillations in the theta frequency band (4-12 Hz). However, in the rat harmaline model of essential tremor, a disorder attributed to cerebellar malfunction, CN neurons display aberrant oscillations concomitantly with the emergence of body tremor. To identify the oscillation features that may underlie the emergence of body tremor, we analyzed neuronal activity recorded chronically from the rat CN under three conditions: in freely behaving animals, in harmaline-treated animals, and during chemical suppression of the harmaline-induced body tremor. Suppression of body tremor did not restore single neuron firing characteristics such as firing rate, the global and local coefficients of variation, the likelihood of a neuron to fire in bursts or their tendency to oscillate at a variety of dominant frequencies. Similarly, the fraction of simultaneously recorded neuronal pairs oscillating at a similar dominant frequency (<1 Hz deviation) and the mean frequency deviation within pairs remained similar to the harmaline condition. Moreover, the likelihood that pairs of CN neurons would co-oscillate was not only significantly lower than that measured in freely moving animals, but was significantly worse than chance. By contrast, the chemical suppression of body tremor fully restored pairwise neuronal coherence; that is, unlike in the harmaline condition, pairs of neurons that oscillated at the same time and frequency displayed high coherence, as in the controls. We suggest that oscillation coherence in CN neurons is essential for the execution of smooth movement and its loss likely underlies the emergence of body tremor.

摘要

神经元振荡在健康和疾病状态下均会出现;然而,其特征在不同条件下可能有所不同。在自由活动的大鼠进行随意运动时,小脑核(CN)神经元在θ频段(4 - 12赫兹)表现出间歇性但连贯的振荡。然而,在特发性震颤的大鼠哈马灵模型中,一种归因于小脑功能障碍的疾病,CN神经元在身体震颤出现的同时表现出异常振荡。为了确定可能是身体震颤出现基础的振荡特征,我们分析了在三种条件下从大鼠CN长期记录的神经元活动:在自由行为的动物中、在接受哈马灵处理的动物中以及在化学抑制哈马灵诱导的身体震颤期间。身体震颤的抑制并未恢复单个神经元的放电特征,如放电率、全局和局部变异系数、神经元爆发式放电的可能性或其在各种主导频率下振荡的倾向。同样,同时记录的神经元对以相似主导频率(<1赫兹偏差)振荡的比例以及对内部的平均频率偏差与哈马灵处理条件下相似。此外,CN神经元对共同振荡的可能性不仅显著低于在自由活动动物中测量到的水平,而且显著低于随机水平。相比之下,身体震颤的化学抑制完全恢复了神经元对之间的连贯性;也就是说,与哈马灵处理条件不同,同时且以相同频率振荡的神经元对表现出高连贯性,如同在对照条件下一样。我们认为,CN神经元中的振荡连贯性对于平稳运动的执行至关重要,其丧失可能是身体震颤出现的基础。

https://cdn.ncbi.nlm.nih.gov/pmc/blobs/0779/10211344/18d1a1fbde3b/fnsys-17-1135799-g001.jpg

文献AI研究员

20分钟写一篇综述,助力文献阅读效率提升50倍。

立即体验

用中文搜PubMed

大模型驱动的PubMed中文搜索引擎

马上搜索

文档翻译

学术文献翻译模型,支持多种主流文档格式。

立即体验