Department of Oncology, Xinqiao Hospital, Army Medical University (Third Military Medical University), Chongqing, China.
Department of Pathophysiology, College of High Altitude Military Medicine, Army Medical University (Third Military Medical University), Chongqing, China.
Front Immunol. 2023 May 12;14:1180449. doi: 10.3389/fimmu.2023.1180449. eCollection 2023.
The association between multiple sclerosis (MS) and non-small cell lung cancer (NSCLC) has been the subject of investigation in clinical cohorts, yet the molecular mechanisms underpinning this relationship remain incompletely understood. To address this, our study aimed to identify shared genetic signatures, shared local immune microenvironment, and molecular mechanisms between MS and NSCLC.
We selected multiple Gene Expression Omnibus (GEO) datasets, including GSE19188, GSE214334, GSE199460, and GSE148071, to obtain gene expression levels and clinical information from patients or mice with MS and NSCLC. We employed Weighted Gene Co-expression Network Analysis (WGCNA) to investigate co-expression networks linked to MS and NSCLC and used single-cell RNA sequencing (scRNA-seq) analysis to explore the local immune microenvironment of MS and NSCLC and identify possible shared components.
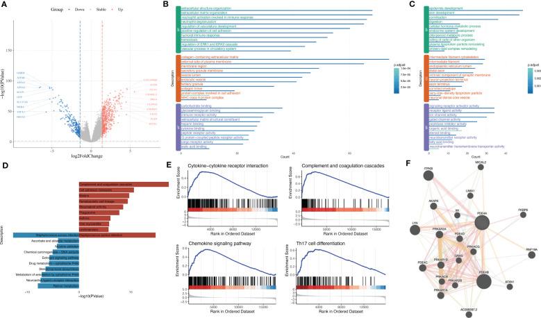
Our analysis identified the most significant shared gene in MS and NSCLC, phosphodiesterase 4A (PDE4A), and we analyzed its expression in NSCLC patients and its impact on patient prognosis, as well as its molecular mechanism. Our results demonstrated that high expression of PDE4A was associated with poor prognoses in NSCLC patients, and Gene Set Enrichment Analysis (GSEA) revealed that PDE4A is involved in immune-related pathways and has a significant regulatory effect on human immune responses. We further observed that PDE4A was closely linked to the sensitivity of several chemotherapy drugs.
Given the limitation of studies investigating the molecular mechanisms underlying the correlation between MS and NSCLC, our findings suggest that there are shared pathogenic processes and molecular mechanisms between these two diseases and that PDE4A represents a potential therapeutic target and immune-related biomarker for patients with both MS and NSCLC.
多发性硬化症(MS)和非小细胞肺癌(NSCLC)之间的关联一直是临床队列研究的主题,但这种关系背后的分子机制仍不完全清楚。为了解决这个问题,我们的研究旨在确定 MS 和 NSCLC 之间的共享遗传特征、共享局部免疫微环境和分子机制。
我们选择了多个基因表达综合数据集,包括 GSE19188、GSE214334、GSE199460 和 GSE148071,以从患有 MS 和 NSCLC 的患者或小鼠中获取基因表达水平和临床信息。我们采用加权基因共表达网络分析(WGCNA)来研究与 MS 和 NSCLC 相关的共表达网络,并使用单细胞 RNA 测序(scRNA-seq)分析来探索 MS 和 NSCLC 的局部免疫微环境,并确定可能的共享成分。
我们的分析确定了 MS 和 NSCLC 中最显著的共享基因——磷酸二酯酶 4A(PDE4A),并分析了其在 NSCLC 患者中的表达及其对患者预后的影响,以及其分子机制。我们的结果表明,PDE4A 的高表达与 NSCLC 患者的不良预后相关,基因集富集分析(GSEA)表明 PDE4A 参与免疫相关途径,并对人类免疫反应具有显著的调节作用。我们还观察到,PDE4A 与几种化疗药物的敏感性密切相关。
鉴于研究 MS 和 NSCLC 之间相关性的分子机制的研究有限,我们的研究结果表明,这两种疾病之间存在共同的发病机制和分子机制,并且 PDE4A 可能是 MS 和 NSCLC 患者的潜在治疗靶点和免疫相关生物标志物。