Suppr超能文献

利用人工蜂鸟优化器提取光伏模块的电气参数。

Electrical parameters extraction of PV modules using artificial hummingbird optimizer.

机构信息

Department of Electrical Engineering, Faculty of Engineering, Kafrelsheikh University, Kafrelsheikh, 33516, Egypt.

Department of Electrical Engineering, Faculty of Engineering, Suez University, Suez, 43533, Egypt.

出版信息

Sci Rep. 2023 Jun 7;13(1):9240. doi: 10.1038/s41598-023-36284-0.

Abstract

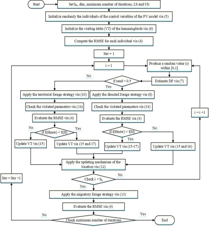
The parameter extraction of PV models is a nonlinear and multi-model optimization problem. However, it is essential to correctly estimate the parameters of the PV units due to their impact on the PV system efficiency in terms of power and current production. As a result, this study introduces a developed Artificial Hummingbird Technique (AHT) to generate the best values of the ungiven parameters of these PV units. The AHT mimics hummingbirds' unique flying abilities and foraging methods in the wild. The AHT is compared with numerous recent inspired techniques which are tuna swarm optimizer, African vulture's optimizer, teaching learning studying-based optimizer and other recent optimization techniques. The statistical studies and experimental findings show that AHT outperforms other methods in extracting the parameters of various PV models of STM6-40/36, KC200GT and PWP 201 polycrystalline. The AHT's performance is evaluated using the datasheet provided by the manufacturer. To highlight the AHT dominance, its performance is compared to those of other competing techniques. The simulation outcomes demonstrate that the AHT algorithm features a quick processing time and steadily convergence in consort with keeping an elevated level of accuracy in the offered solution.

摘要

光伏模型的参数提取是一个非线性的多模型优化问题。然而,由于光伏单元参数会影响光伏系统的发电效率,因此正确估计这些参数至关重要。因此,本研究引入了一种经过开发的人工蜂鸟技术(AHT)来生成这些光伏单元未给定参数的最佳值。AHT 模拟了蜂鸟在野外独特的飞行能力和觅食方式。AHT 与许多最近的启发式技术进行了比较,包括金枪鱼群优化器、非洲秃鹫优化器、基于教学学习的优化器和其他最近的优化技术。统计研究和实验结果表明,在提取 STM6-40/36、KC200GT 和 PWP 201 多晶硅等各种光伏模型的参数方面,AHT 优于其他方法。AHT 的性能是使用制造商提供的数据表进行评估的。为了突出 AHT 的优势,将其性能与其他竞争技术进行了比较。模拟结果表明,AHT 算法具有快速的处理时间和稳定的收敛性,同时保持了提供解决方案的高水平准确性。

https://cdn.ncbi.nlm.nih.gov/pmc/blobs/2a66/10247823/965e0d5071d5/41598_2023_36284_Fig1_HTML.jpg

文献AI研究员

20分钟写一篇综述,助力文献阅读效率提升50倍。

立即体验

用中文搜PubMed

大模型驱动的PubMed中文搜索引擎

马上搜索

文档翻译

学术文献翻译模型,支持多种主流文档格式。

立即体验