Guangdong Provincial Key Laboratory of Regional Immunity and Diseases, International Cancer Center, Marshall Laboratory of Biomedical Engineering, Department of Pharmacology, Shenzhen University Medical School, Shenzhen, China.
Chongqing Key Laboratory of Traditional Chinese Medicine for Prevention and Cure of Metabolic Diseases, College of Traditional Chinese Medicine, Chongqing Medical University, Chongqing, China.
Cancer Sci. 2023 Aug;114(8):3318-3329. doi: 10.1111/cas.15872. Epub 2023 Jun 11.
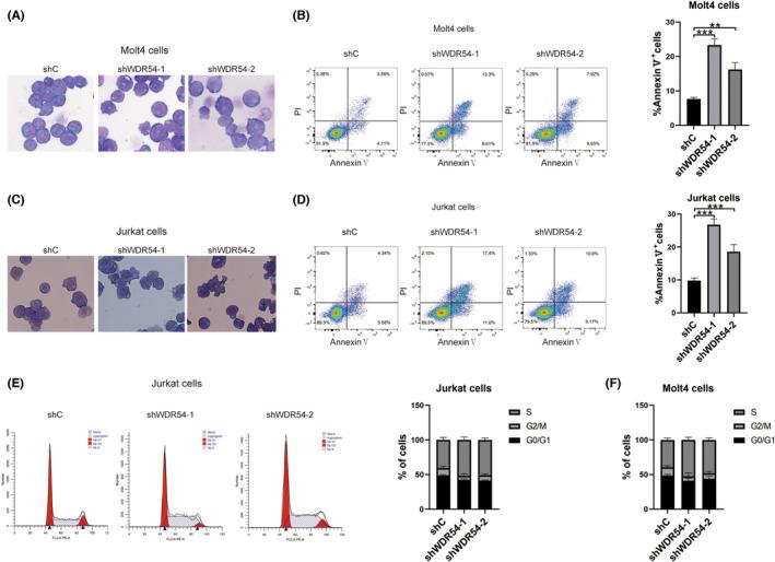
WDR54 has been recently identified as a novel oncogene in colorectal and bladder cancers. However, the expression and function of WDR54 in T-cell acute lymphoblastic leukemia (T-ALL) were not reported. In this study, we investigated the expression of WDR54 in T-ALL, as well as its function in T-ALL pathogenesis using cell lines and T-ALL xenograft. Bioinformatics analysis indicated high mRNA expression of WDR54 in T-ALL. We further confirmed that the expression of WDR54 was significantly elevated in T-ALL. Depletion of WDR54 dramatically inhibited cell viability and induced apoptosis and cell cycle arrest at S phase in T-ALL cells in vitro. Moreover, knockdown of WDR54 impeded the process of leukemogenesis in a Jurkat xenograft model in vivo. Mechanistically, the expression of PDPK1, phospho-AKT (p-AKT), total AKT, phospho-ERK (p-ERK), Bcl-2 and Bcl-xL were downregulated, while cleaved caspase-3 and cleaved caspase-9 were upregulated in T-ALL cells with WDR54 knockdown. Additionally, RNA-seq analysis indicated that WDR54 might regulate the expression of some oncogenic genes involved in multiple signaling pathways. Taken together, these findings suggest that WDR54 may be involved in the pathogenesis of T-ALL and serve as a potential therapeutic target for the treatment of T-ALL.
WDR54 最近被鉴定为结直肠癌和膀胱癌中的一种新的癌基因。然而,WDR54 在 T 细胞急性淋巴细胞白血病(T-ALL)中的表达和功能尚未报道。在这项研究中,我们使用细胞系和 T-ALL 异种移植模型研究了 WDR54 在 T-ALL 中的表达及其在 T-ALL 发病机制中的功能。生物信息学分析表明,WDR54 在 T-ALL 中的 mRNA 表达水平较高。我们进一步证实,WDR54 在 T-ALL 中的表达显著上调。体外实验中,WDR54 的耗竭显著抑制了 T-ALL 细胞的活力,并诱导了细胞凋亡和 S 期细胞周期阻滞。此外,WDR54 的敲低阻碍了 Jurkat 异种移植模型体内白血病发生的过程。机制上,WDR54 敲低下调了 PDPK1、磷酸化 AKT(p-AKT)、总 AKT、磷酸化 ERK(p-ERK)、Bcl-2 和 Bcl-xL 的表达,而上调了 cleaved caspase-3 和 cleaved caspase-9 的表达。此外,RNA-seq 分析表明,WDR54 可能调节参与多种信号通路的一些致癌基因的表达。综上所述,这些发现表明 WDR54 可能参与 T-ALL 的发病机制,并可能成为治疗 T-ALL 的潜在治疗靶点。