Li Xuqing, Wang Daoze, Lu Qiujun, Tian Zhongling, Yan Jianli
Institute of Vegetable, Hangzhou Academy of Agricultural Sciences, Hangzhou, China.
Hangzhou Service Center for Rural Revitalization, Hangzhou, China.
Front Microbiol. 2023 May 25;14:1181245. doi: 10.3389/fmicb.2023.1181245. eCollection 2023.
Maize is the largest crop produced in China. With the growing population and the rapid development of urbanization and industrialization, maize has been recently cultivated in reclaimed barren mountainous lands in Zhejiang Province, China. However, the soil is usually not suitable for cultivation because of its low pH and poor nutrient conditions. To improve soil quality for crop growth, various fertilizers, including inorganic, organic, and microbial fertilizers, were used in the field. Among them, organic fertilizer-based sheep manure greatly improved the soil quality and has been widely adopted in reclaimed barren mountainous lands. But the mechanism of action was not well clear.
The field experiment (SMOF, COF, CCF and the control) was carried out on a reclaimed barren mountainous land in Dayang Village, Hangzhou City, Zhejiang Province, China. To systematically evaluate the effect of SMOF on reclaimed barren mountainous lands, soil properties, the root-zone microbial community structure, metabolites, and maize response were investigated.
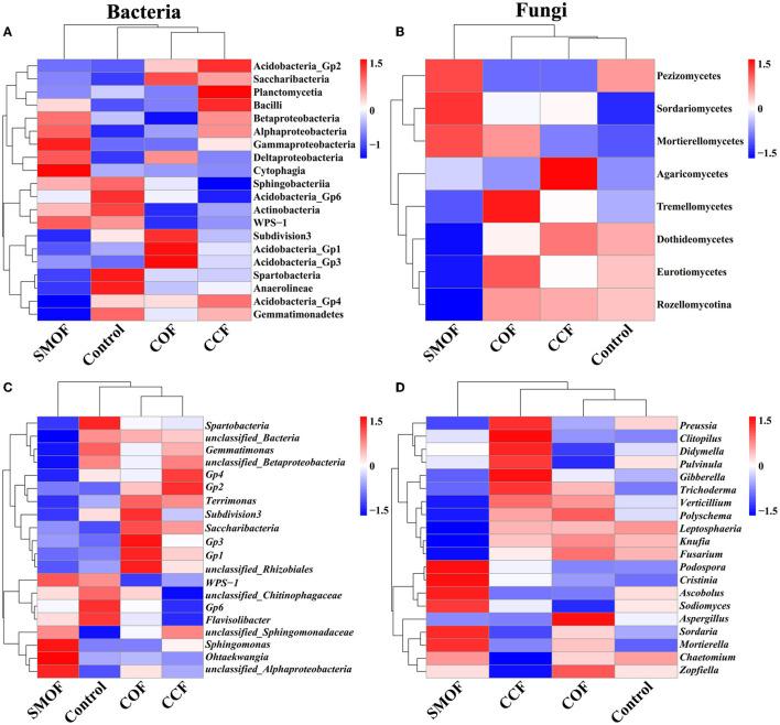
Compared with the control, SMOF could not significantly affect the soil pH but caused 46.10%, 28.28%, 101.94%, 56.35%, 79.07%, and 76.07% increases in the OMC, total N, available P, available K, MBC, and MBN, respectively. Based on 16S amplicon sequencing of soil bacteria, compared with the control, SMOF caused a 11.06-334.85% increase in the RA of , and and a 11.91-38.60% reduction in the RA of , and , respectively. Moreover, based on ITS amplicon sequencing of soil fungi, SMOF also caused a 42.52-330.86% increase in the RA of , and and a 20.98-64.46% reduction in the RA of , and , respectively, compared with the control. RDA of microbial communities and soil properties revealed that the main variables of bacterial and fungal communities included available K, OMC, available P, MBN, and available K, pH, and MBC, respectively. In addition, LC-MS analysis indicated that 15 significant DEMs belonged to benzenoids, lipids, organoheterocyclic compounds, organic acids, phenylpropanoids, polyketides, and organic nitrogen compounds in SMOF and the control group, among which four DEMs were significantly correlated with two genera of bacteria and 10 DEMs were significantly correlated with five genera of fungi. The results revealed complicated interactions between microbes and DEMs in the soil of the maize root zone. Furthermore, the results of field experiments demonstrated that SMOF could cause a significant increase in maize ears and plant biomass.
Overall, the results of this study showed that the application of SMOF not only significantly modified the physical, chemical, and biological properties of reclaimed barren mountainous land but also promoted maize growth. SMOF can be used as a good amendment for maize production in reclaimed barren mountainous lands.
玉米是中国产量最大的作物。随着人口增长以及城市化和工业化的快速发展,中国浙江省近期开始在开垦的荒山上种植玉米。然而,由于土壤pH值低且养分条件差,这种土壤通常不适合耕种。为改善土壤质量以促进作物生长,人们在田间使用了各种肥料,包括无机肥、有机肥和微生物肥。其中,以羊粪为基础的有机肥极大地改善了土壤质量,并已在开垦的荒山上广泛应用。但其作用机制尚不清楚。
在中国浙江省杭州市大洋村的一块开垦荒山上进行了田间试验(羊粪有机肥组、商品有机肥组、化肥组和对照组)。为系统评估羊粪有机肥对开垦荒山的影响,研究了土壤性质、根际微生物群落结构、代谢产物以及玉米的反应。
与对照组相比,羊粪有机肥对土壤pH值影响不显著,但使有机碳、全氮、有效磷、速效钾、微生物量碳和微生物量氮分别增加了46.10%、28.28%、101.94%、56.35%、79.07%和76.07%。基于土壤细菌16S扩增子测序,与对照组相比,羊粪有机肥使[具体菌属1]、[具体菌属2]、[具体菌属3]和[具体菌属4]的相对丰度分别增加了11.06% - 334.85%,使[具体菌属5]和[具体菌属6]的相对丰度分别降低了11.91% - 38.60%。此外,基于土壤真菌ITS扩增子测序,与对照组相比,羊粪有机肥还使[具体真菌属1]和[具体真菌属2]的相对丰度分别增加了42.52% - 330.86%,使[具体真菌属3]、[具体真菌属4]和[具体真菌属5]的相对丰度分别降低了20.98% - 64.46%。微生物群落与土壤性质的冗余分析表明,细菌和真菌群落的主要变量分别包括速效钾、有机碳、有效磷、微生物量氮以及速效钾、pH值和微生物量碳。此外,液相色谱 - 质谱分析表明,羊粪有机肥组和对照组中有15种显著差异代谢物属于苯类化合物、脂质、有机杂环化合物、有机酸、苯丙素类、聚酮类和有机氮化合物,其中4种差异代谢物与两个细菌属显著相关,10种差异代谢物与五个真菌属显著相关。结果揭示了玉米根际土壤中微生物与差异代谢物之间复杂的相互作用。此外,田间试验结果表明,羊粪有机肥可使玉米穗数和植株生物量显著增加。
总体而言,本研究结果表明,羊粪有机肥的施用不仅显著改善了开垦荒山的物理、化学和生物学性质,还促进了玉米生长。羊粪有机肥可作为开垦荒山玉米生产的良好改良剂。