Suppr超能文献

通过调节 ROS 和金属相关转录本实现 S-亚硝基谷胱甘肽(GSNO)介导的大豆中铅的解毒。

S-Nitrosoglutathione (GSNO)-Mediated Lead Detoxification in Soybean through the Regulation of ROS and Metal-Related Transcripts.

机构信息

Department of Plant Biosciences, School of Applied Biosciences, College of Agriculture & Life Science, Kyungpook National University, Daegu 41566, Republic of Korea.

Department of Agriculture, Faculty of Science, Noakhali Science and Technology University, Noakhali 3814, Bangladesh.

出版信息

Int J Mol Sci. 2023 Jun 8;24(12):9901. doi: 10.3390/ijms24129901.

Abstract

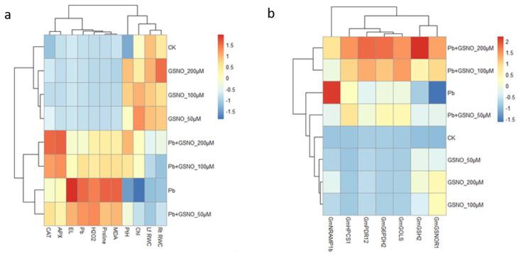
Heavy metal toxicity, including lead (Pb) toxicity, is increasing in soils, and heavy metals are considered to be toxic in small amounts. Pb contamination is mainly caused by industrialization (e.g., smelting and mining), agricultural practices (e.g., sewage sludge and pests), and urban practices (e.g., lead paint). An excessive concentration of Pb can seriously damage and threaten crop growth. Furthermore, Pb adversely affects plant growth and development by affecting the photosystem, cell membrane integrity, and excessive production of reactive oxygen species (ROS) such as hydrogen peroxide (HO) and superoxide (O). Nitric oxide (NO) is produced via enzymatic and non-enzymatic antioxidants to scavenge ROS and lipid peroxidation substrates to protect cells from oxidative damage. Thus, NO improves ion homeostasis and confers resistance to metal stress. In the present study, we investigated the effect of exogenously applied NO and S-nitrosoglutathione in soybean plants Our results demonstrated that exogenously applied NO aids in better growth under lead stress due to its ability in sensing, signaling, and stress tolerance in plants under heavy metal stress along with lead stress. In addition, our results showed that S-nitrosoglutathione (GSNO) has a positive effect on soybean seedling growth under lead-induced toxicity and that NO supplementation helps to reduce chlorophyll maturation and relative water content in leaves and roots following strong bursts under lead stress. GSNO supplementation (200 µM and 100 µM) reduced compaction and approximated the oxidative damage of MDA, proline, and HO. Moreover, under plant stress, GSNO application was found to relieve the oxidative damage by reactive oxygen species (ROS) scavenging. Additionally, modulation of NO and phytochelatins (PCS) after prolonged metal reversing GSNO application confirmed detoxification of ROS induced by the toxic metal lead in soybean. In summary, the detoxification of ROS caused by toxic metal concentrations in soybean is confirmed by using NO, PCS, and traditionally sustained concentrations of metal reversing GSNO application.

摘要

重金属毒性,包括铅(Pb)毒性,在土壤中不断增加,并且重金属在少量时被认为是有毒的。Pb 污染主要是由工业化(例如,冶炼和采矿)、农业实践(例如,污水污泥和害虫)和城市实践(例如,含铅涂料)造成的。Pb 浓度过高会严重损害和威胁作物生长。此外,Pb 通过影响光合作用系统、细胞膜完整性和过量产生过氧化氢(HO)和超氧阴离子(O)等活性氧物质(ROS),对植物生长和发育产生不利影响。一氧化氮(NO)是通过酶和非酶抗氧化剂产生的,以清除 ROS 和脂质过氧化产物,从而保护细胞免受氧化损伤。因此,NO 改善了离子稳态并赋予了对金属胁迫的抗性。在本研究中,我们研究了外源 NO 和 S-亚硝基谷胱甘肽对大豆植株的影响。结果表明,由于外源 NO 能够在重金属胁迫下感知、信号转导和提高植物的胁迫耐受性,因此在外源施加 Pb 胁迫下,外源 NO 有助于更好地生长。此外,我们的结果表明,S-亚硝基谷胱甘肽(GSNO)对 Pb 诱导的毒性下大豆幼苗的生长有积极影响,NO 补充有助于减少 Pb 胁迫下叶片和根系的叶绿素成熟度和相对含水量。GSNO 补充(200µM 和 100µM)减少了叶片和根系的质壁分离,并且近似还原 MDA、脯氨酸和 HO 的氧化损伤。此外,在植物胁迫下,发现 GSNO 的应用通过清除活性氧物质(ROS)来缓解氧化损伤。此外,在长时间的金属反转 GSNO 应用后,对 NO 和植物螯合肽(PCS)的调节证实了 ROS 对大豆有毒金属 Pb 的解毒作用。综上所述,通过使用 NO、PCS 和传统维持的金属反转 GSNO 应用浓度,证实了大豆中有毒金属浓度引起的 ROS 解毒作用。

https://cdn.ncbi.nlm.nih.gov/pmc/blobs/996f/10298733/1c5d3ceae744/ijms-24-09901-g001.jpg

文献AI研究员

20分钟写一篇综述,助力文献阅读效率提升50倍。

立即体验

用中文搜PubMed

大模型驱动的PubMed中文搜索引擎

马上搜索

文档翻译

学术文献翻译模型,支持多种主流文档格式。

立即体验