Suppr超能文献

通过综合分析和验证,探讨BHLHE40在胰腺导管腺癌临床特征及预后价值中的作用。

The role of BHLHE40 in clinical features and prognosis value of PDAC by comprehensive analysis and validation.

作者信息

Liu Chao, Du Jiang, Zheng Jianwei, Zhang Ruizhe, Zhu Jialin, Xing Bofan, Dong Lin, Zhou Qianqian, Yao Xiaofeng, Gao Song, Wang Yu, Ren Yu, Zhou Xuan

机构信息

Department of Maxillofacial and Otorhinolaryngological Oncology, Tianjin Medical University Cancer Institute and Hospital, Key Laboratory of Cancer Prevention and Therapy, Tianjin Cancer Institute, National Clinical Research Center of Cancer; Tianjin's Clinical Research Center for Cancer, Tianjin, China.

Department of Diagnostic and Therapeutic Ultrasonography, Tianjin Medical University Cancer Institute and Hospital, Key Laboratory of Cancer Prevention and Therapy, Tianjin Cancer Institute, National Clinical Research Center of Cancer, Tianjin's Clinical Research Center for Cancer, Tianjin, China.

出版信息

Front Oncol. 2023 Jun 12;13:1151321. doi: 10.3389/fonc.2023.1151321. eCollection 2023.

Abstract

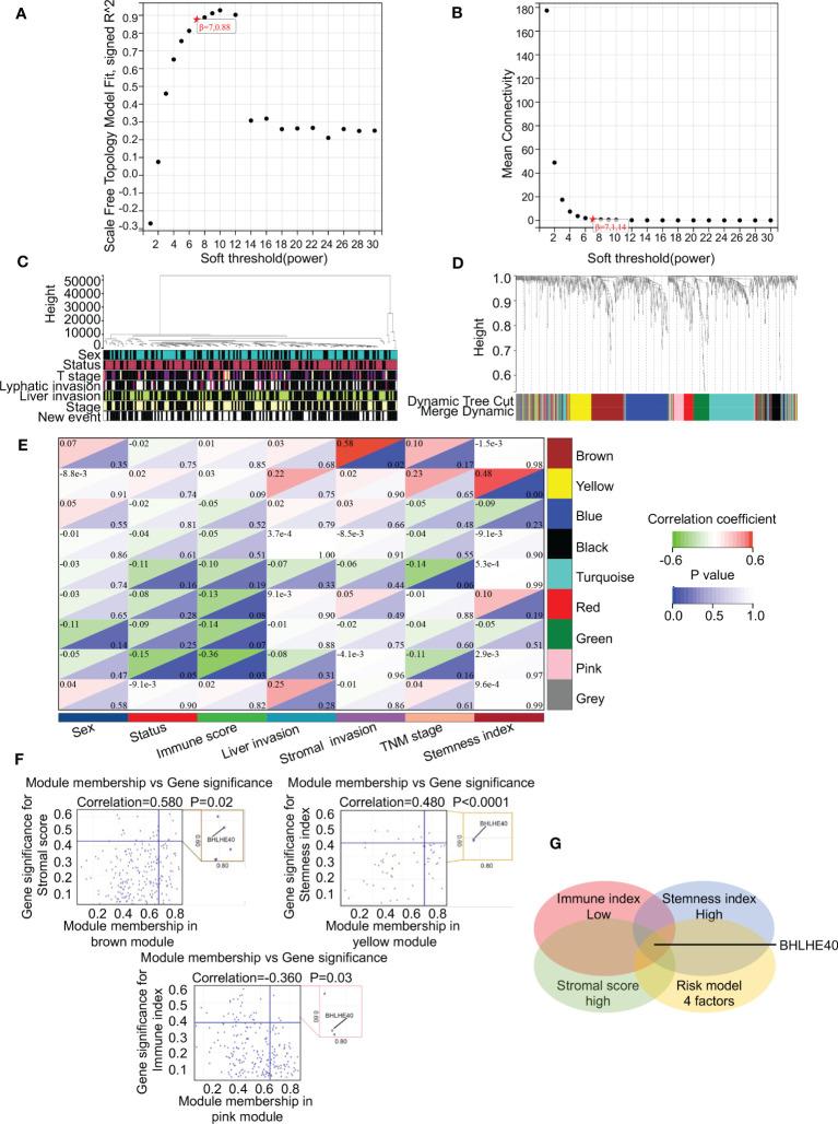
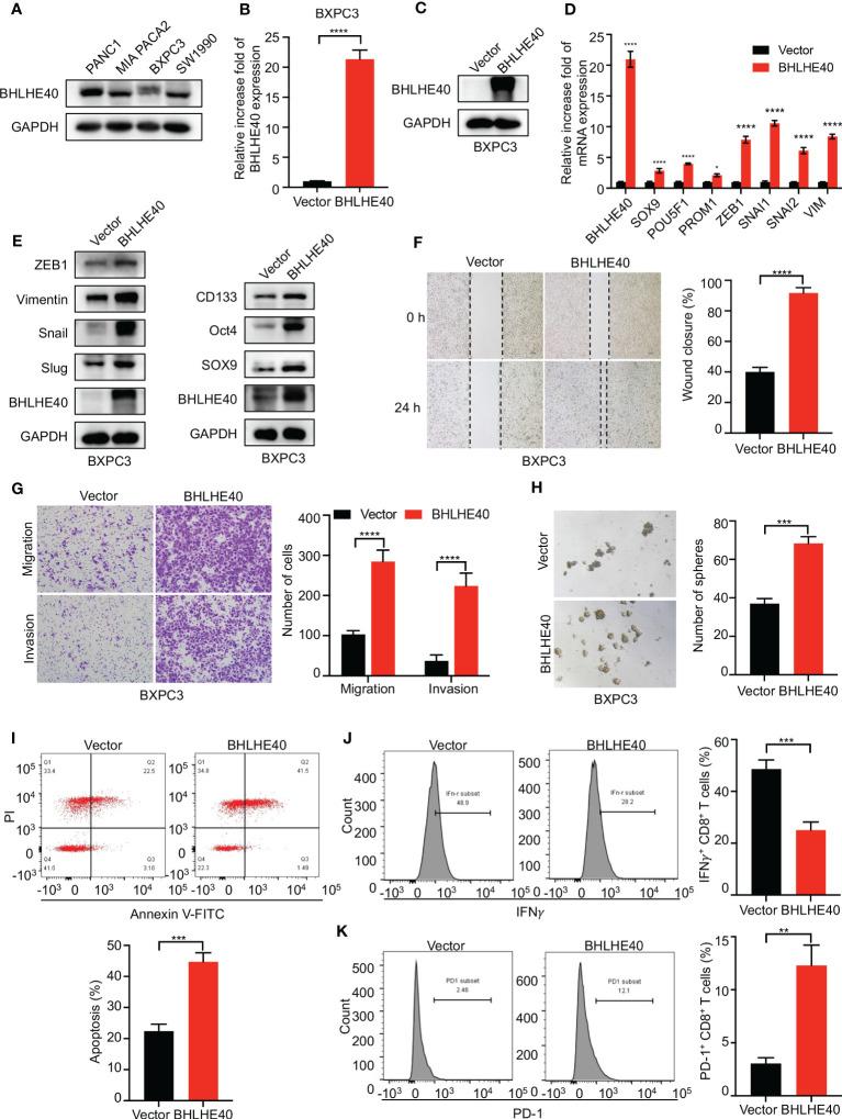
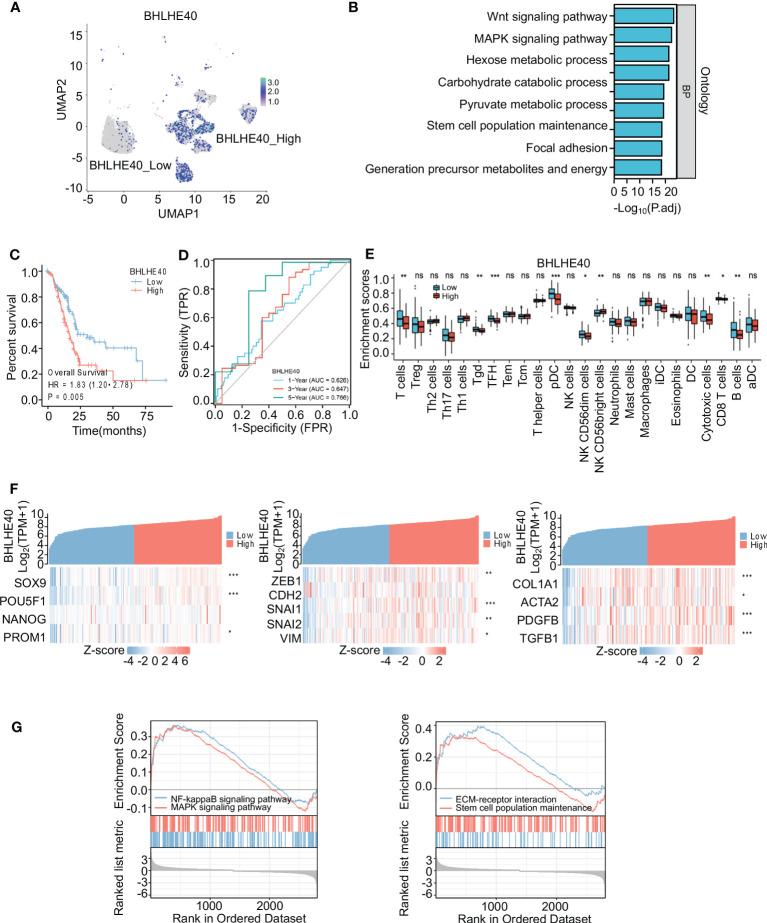
Pancreatic ductal adenocarcinoma (PDAC) is the leading cause of cancer-related mortality, primarily due to the abundance of cancer-associated fibroblasts (CAFs), depleted effector T cells, and increased tumor cell stemness; hence, there is an urgent need for efficient biomarkers with prognostic and therapeutic potential. Here, we identified BHLHE40 as a promising target for PDAC through comprehensive analysis and weighted gene coexpression network analysis of RNA sequencing data and public databases, taking into account the unique characteristics of PDAC such as cancer-associated fibroblasts, infiltration of effector T cells, and tumor cell stemness. Additionally, we developed a prognostic risk model based on BHLHE40 and three other candidate genes (ITGA2, ITGA3, and ADAM9) to predict outcomes in PDAC patients. Furthermore, we found that the overexpression of BHLHE40 was significantly associated with T stage, lymph node metastasis, and American Joint Committee on Cancer (AJCC) stage in a cohort of 61 PDAC patients. Moreover, elevated expression levels of BHLHE40 were validated to promote epithelial-mesenchymal transition (EMT) and stemness-related proteins in BXPC3 cell lines. Compared to the parent cells, BXPC3 cells with BHLHE40 overexpression showed resistance to anti-tumor immunity when co-cultured with CD8 T cells. In summary, these findings suggest that BHLHE40 is a highly effective biomarker for predicting prognosis in PDAC and holds great promise as a target for cancer therapy.

摘要

胰腺导管腺癌(PDAC)是癌症相关死亡的主要原因,主要是由于大量的癌症相关成纤维细胞(CAF)、效应T细胞耗竭以及肿瘤细胞干性增加;因此,迫切需要具有预后和治疗潜力的有效生物标志物。在此,我们通过对RNA测序数据和公共数据库进行综合分析和加权基因共表达网络分析,考虑到PDAC的独特特征,如癌症相关成纤维细胞、效应T细胞浸润和肿瘤细胞干性,确定BHLHE40为PDAC的一个有前景的靶点。此外,我们基于BHLHE40和其他三个候选基因(ITGA2、ITGA3和ADAM9)开发了一种预后风险模型,以预测PDAC患者的预后。此外,我们发现,在一组61例PDAC患者中,BHLHE40的过表达与T分期、淋巴结转移和美国癌症联合委员会(AJCC)分期显著相关。此外,在BXPC3细胞系中,BHLHE40表达水平的升高被证实可促进上皮-间质转化(EMT)和干性相关蛋白。与亲本细胞相比,过表达BHLHE40的BXPC3细胞在与CD8 T细胞共培养时表现出对抗肿瘤免疫的抗性。总之,这些发现表明,BHLHE40是预测PDAC预后的一种高效生物标志物,作为癌症治疗靶点具有很大的前景。

https://cdn.ncbi.nlm.nih.gov/pmc/blobs/1a3f/10291124/3a945c1ea65d/fonc-13-1151321-g001.jpg

文献AI研究员

20分钟写一篇综述,助力文献阅读效率提升50倍。

立即体验

用中文搜PubMed

大模型驱动的PubMed中文搜索引擎

马上搜索

文档翻译

学术文献翻译模型,支持多种主流文档格式。

立即体验