Suppr超能文献

环状-SNX27通过吸附miR-375/RPN1轴促进肝细胞癌进展。

Circ-SNX27 sponging miR-375/RPN1 axis contributes to hepatocellular carcinoma progression.

作者信息

Zheng Chao, Liang Jin, Yu Shoude, Xu Hua, Dai Lin, Xu Dan

机构信息

Surgical Department, Wuhan Hospital of Traditional Chinese Medicine, Wuhan 430000, China.

Department of Spleen Stomach Disease and Hepatobiliary Disease, Wuhan Hospital of Traditional Chinese Medicine, Wuhan 430000, China.

出版信息

Korean J Physiol Pharmacol. 2023 Jul 1;27(4):333-344. doi: 10.4196/kjpp.2023.27.4.333.

Abstract

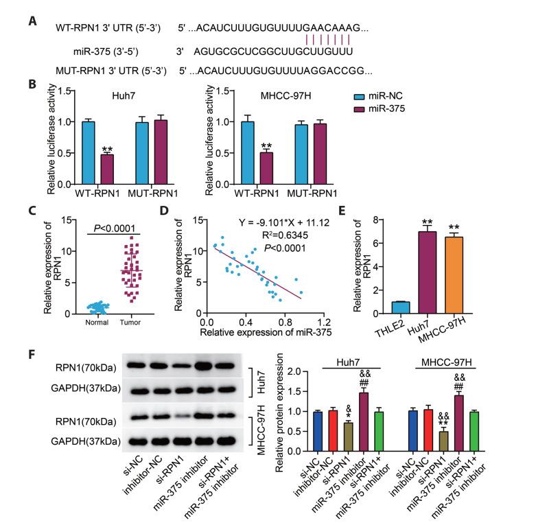
Hepatocellular carcinoma (HCC) is a prevalent malignant tumor with high fatality. It has yet to be reported whether circ-SNX27 can affect the progression of HCC. This study attempted to analyze circ-SNX27's precise role and underlying mechanisms in HCC. HCC cell lines and tumor specimens from HCC patients were analyzed using quantitative real-time PCR and Western blotting to quantify the expressions of circ-SNX27, miR-375, and ribophorin I (RPN1). Cell invasion and cell counting kit 8 experiments were conducted for the evaluation of HCC cell invasion and proliferation. Caspase-3 Activity Assay Kit was utilized to gauge the caspase-3 activity. Luciferase reporter and RNA immunoprecipitation assays were executed to ascertain the relationships among miR-375, circ-SNX27, and RPN1. To determine how circ-SNX27 knockdown affects the growth of HCC xenografts , tumor-bearing mouse models were constructed. Elevated expressions of circ-SNX27 and RPN1 as well as a reduced miR-375 expression were observed among HCC cells and HCC patient tumor specimens. Knocking-down circ-SNX27 in HCC cells abated their proliferative and invasive abilities but raised their caspase-3 activity. Moreover, the poor levels of circ-SNX27 inhibited HCC tumor growth among the mice. Circ-SNX27 enhanced RPN1 by competitively binding with miR-375. Silencing miR-375 in HCC cells promoted their malignant phenotypes. Nonetheless, the promotive effect of miR-375 silencing was reversible via the knockdown of circ-SNX27 or RPN1. This research demonstrated that circ-SNX27 accelerated the progression of HCC by modulating the miR-375/RPN1 axis. This is indicative of circ-SNX27's potential as a target for the treatment of HCC.

摘要

肝细胞癌(HCC)是一种常见的高致死性恶性肿瘤。circ-SNX27是否会影响HCC的进展尚未见报道。本研究试图分析circ-SNX27在HCC中的具体作用及潜在机制。采用定量实时PCR和蛋白质免疫印迹法对HCC细胞系及HCC患者的肿瘤标本进行分析,以定量circ-SNX27、miR-375和核糖体ophorin I(RPN1)的表达。进行细胞侵袭实验和细胞计数试剂盒8实验以评估HCC细胞的侵袭和增殖能力。利用Caspase-3活性检测试剂盒检测Caspase-3活性。进行荧光素酶报告基因实验和RNA免疫沉淀实验以确定miR-375、circ-SNX27和RPN1之间的关系。为了确定circ-SNX27敲低如何影响HCC异种移植瘤的生长,构建了荷瘤小鼠模型。在HCC细胞和HCC患者肿瘤标本中观察到circ-SNX27和RPN1表达升高以及miR-375表达降低。敲低HCC细胞中的circ-SNX27可减弱其增殖和侵袭能力,但提高其Caspase-3活性。此外,circ-SNX27水平低抑制了小鼠体内HCC肿瘤的生长。circ-SNX27通过与miR-375竞争性结合来增强RPN1。在HCC细胞中沉默miR-375可促进其恶性表型。然而,通过敲低circ-SNX27或RPN1,miR-375沉默的促进作用是可逆的。本研究表明,circ-SNX27通过调节miR-375/RPN1轴加速了HCC的进展。这表明circ-SNX27作为HCC治疗靶点的潜力。

https://cdn.ncbi.nlm.nih.gov/pmc/blobs/1d49/10316188/6a7b5d74b48e/kjpp-27-4-333-f1.jpg

文献AI研究员

20分钟写一篇综述,助力文献阅读效率提升50倍。

立即体验

用中文搜PubMed

大模型驱动的PubMed中文搜索引擎

马上搜索

文档翻译

学术文献翻译模型,支持多种主流文档格式。

立即体验