Suppr超能文献

转录组测序和单细胞测序分析鉴定 GARS1 为多种癌症(包括膀胱癌)的潜在预后和免疫治疗生物标志物。

Transcriptome sequencing and single-cell sequencing analysis identify GARS1 as a potential prognostic and immunotherapeutic biomarker for multiple cancers, including bladder cancer.

机构信息

Department of Urology, The First Affiliated Hospital of Nanchang University, Nanchang, China.

Department of Anesthesiology, The First Affiliated Hospital of Nanchang University, Nanchang, China.

出版信息

Front Immunol. 2023 Jun 19;14:1169588. doi: 10.3389/fimmu.2023.1169588. eCollection 2023.

Abstract

BACKGROUND

Glycyl-tRNA synthetase 1 (GARS1) belongs to the aminoacyl-tRNA synthetase family, playing a crucial role in protein synthesis. Previous studies have reported a close association between GARS1 and various tumors. However, the role of GARS1 in human cancer prognosis and its impact on immunology remain largely unexplored.

METHODS

In this study, we comprehensively analyzed GARS1 expression at the mRNA and protein levels, examined genetic alterations, and assessed its prognostic implications in pan-cancer, with a specific emphasis on the immune landscape. Furthermore, we investigated the functional enrichment of genes related to GARS1 and explored its biological functions using single-cell data. Finally, we conducted cellular experiments to validate the biological significance of GARS1 in bladder cancer cells.

RESULTS

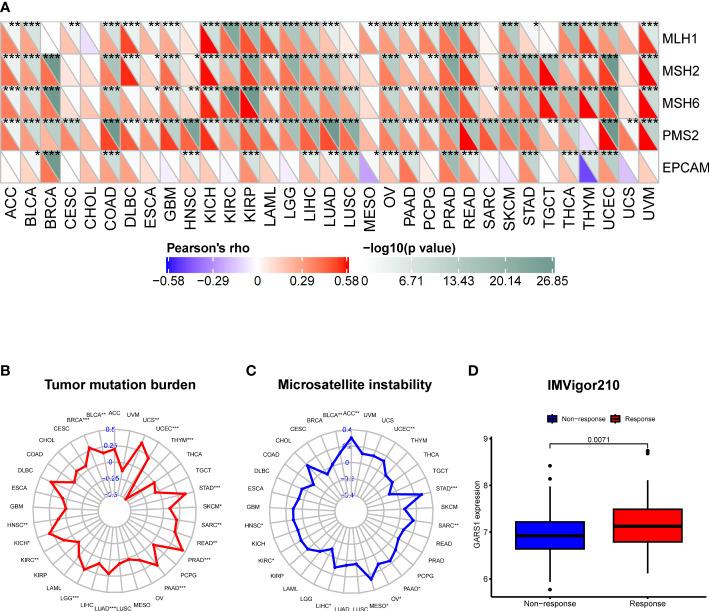
In general, GARS1 expression was significantly upregulated across multiple cancer types, and it demonstrated prognostic value in various cancers. Gene Set Enrichment Analysis (GSEA) revealed the association of GARS1 expression with multiple immune regulatory pathways. Moreover, GARS1 exhibited significant correlations with immune infiltrating cells (such as DC, CD8T cells, Neutrophils, and Macrophages), immune checkpoint genes (CD274, CD276), and immune regulatory factors in tumors. Additionally, we observed that GARS1 could effectively predict the response to anti-PD-L1 therapy. Notably, Ifosfamide, auranofin, DMAPT, and A-1331852 emerged as potential therapeutic agents for GARS1-upregulated tumors. Our experimental findings strongly suggest that GARS1 promotes the proliferation and migration of bladder cancer cells.

CONCLUSION

GARS1 holds promise as a potential prognostic marker and therapeutic target for pan-cancer immunotherapy, offering valuable insights for the development of more precise and personalized approaches to tumor treatment in the future.

摘要

背景

甘氨酰-tRNA 合成酶 1(GARS1)属于氨酰-tRNA 合成酶家族,在蛋白质合成中起着至关重要的作用。先前的研究报道 GARS1 与各种肿瘤密切相关。然而,GARS1 在人类癌症预后中的作用及其对免疫学的影响在很大程度上仍未得到探索。

方法

在这项研究中,我们全面分析了 GARS1 在 mRNA 和蛋白质水平上的表达,检测了遗传改变,并评估了其在泛癌中的预后意义,特别关注免疫景观。此外,我们研究了与 GARS1 相关的基因的功能富集,并使用单细胞数据探索了其生物学功能。最后,我们进行了细胞实验以验证 GARS1 在膀胱癌细胞中的生物学意义。

结果

总的来说,GARS1 在多种癌症类型中表达显著上调,并在多种癌症中具有预后价值。基因集富集分析(GSEA)显示 GARS1 表达与多种免疫调节途径相关。此外,GARS1 与肿瘤中的免疫浸润细胞(如 DC、CD8T 细胞、中性粒细胞和巨噬细胞)、免疫检查点基因(CD274、CD276)和免疫调节因子具有显著相关性。此外,我们观察到 GARS1 可以有效地预测对抗 PD-L1 治疗的反应。值得注意的是,异环磷酰胺、金诺芬、DMAPT 和 A-1331852 是 GARS1 上调肿瘤的潜在治疗药物。我们的实验结果强烈表明 GARS1 促进膀胱癌细胞的增殖和迁移。

结论

GARS1 有望成为泛癌免疫治疗的潜在预后标志物和治疗靶点,为未来开发更精确和个性化的肿瘤治疗方法提供了有价值的见解。

https://cdn.ncbi.nlm.nih.gov/pmc/blobs/6f03/10315539/2833ef8ed3de/fimmu-14-1169588-g001.jpg

文献AI研究员

20分钟写一篇综述,助力文献阅读效率提升50倍。

立即体验

用中文搜PubMed

大模型驱动的PubMed中文搜索引擎

马上搜索

文档翻译

学术文献翻译模型,支持多种主流文档格式。

立即体验