Markey Cancer Center, University of Kentucky College of Medicine, Lexington, KY 40506, USA; Department of Pharmacology and Nutritional Sciences, University of Kentucky College of Medicine, Lexington, KY 40506, USA.
Markey Cancer Center, University of Kentucky College of Medicine, Lexington, KY 40506, USA; Department of Pharmacology and Nutritional Sciences, University of Kentucky College of Medicine, Lexington, KY 40506, USA.
Cell Rep. 2023 Jul 25;42(7):112764. doi: 10.1016/j.celrep.2023.112764. Epub 2023 Jul 4.
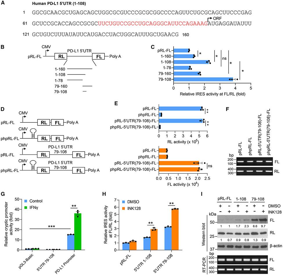
Increased PD-L1 expression in cancer cells is known to enhance immunosuppression, but the mechanism underlying PD-L1 upregulation is incompletely characterized. We show that PD-L1 expression is upregulated through internal ribosomal entry site (IRES)-mediated translation upon mTORC1 inhibition. We identify an IRES element in the PD-L1 5'-UTR that permits cap-independent translation and promotes continuous production of PD-L1 protein despite effective inhibition of mTORC1. eIF4A is found to be a key PD-L1 IRES-binding protein that enhances PD-L1 IRES activity and protein production in tumor cells treated with mTOR kinase inhibitors (mTORkis). Notably, treatment with mTORkis in vivo elevates PD-L1 levels and reduces the number of tumor-infiltrating lymphocytes in immunogenic tumors, but anti-PD-L1 immunotherapy restores antitumor immunity and enhances the therapeutic efficacy of mTORkis. These findings report a molecular mechanism for regulating PD-L1 expression through bypassing mTORC1-mediated cap-dependent translation and provide a rationale for targeting PD-L1 immune checkpoint to improve mTOR-targeted therapy.
癌细胞中 PD-L1 表达的增加被认为会增强免疫抑制,但 PD-L1 上调的机制尚未完全阐明。我们发现,mTORC1 抑制会通过内部核糖体进入位点(IRES)介导的翻译来上调 PD-L1 的表达。我们在 PD-L1 5'-UTR 中鉴定出一个 IRES 元件,该元件允许帽非依赖性翻译,并促进 PD-L1 蛋白的持续产生,尽管 mTORC1 的抑制作用是有效的。发现 eIF4A 是 PD-L1 IRES 的关键结合蛋白,可增强肿瘤细胞中 mTOR 激酶抑制剂(mTORkis)处理后的 PD-L1 IRES 活性和蛋白产生。值得注意的是,体内用 mTORkis 治疗会升高 PD-L1 水平并减少免疫原性肿瘤中的肿瘤浸润淋巴细胞数量,但抗 PD-L1 免疫疗法可恢复抗肿瘤免疫并增强 mTORkis 的治疗效果。这些发现报告了一种通过绕过 mTORC1 介导的帽依赖性翻译来调节 PD-L1 表达的分子机制,并为靶向 PD-L1 免疫检查点以改善 mTOR 靶向治疗提供了依据。