Division of Biology and Biological Engineering, California Institute of Technology, Pasadena, CA, USA.
Aligning Science Across Parkinson's (ASAP) Collaborative Research Network, Chevy Chase, MD, USA.
Nat Nanotechnol. 2023 Oct;18(10):1241-1251. doi: 10.1038/s41565-023-01419-x. Epub 2023 Jul 10.
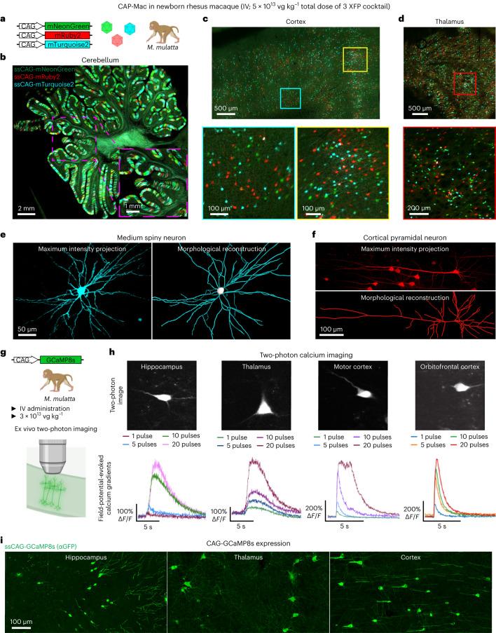
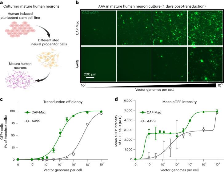
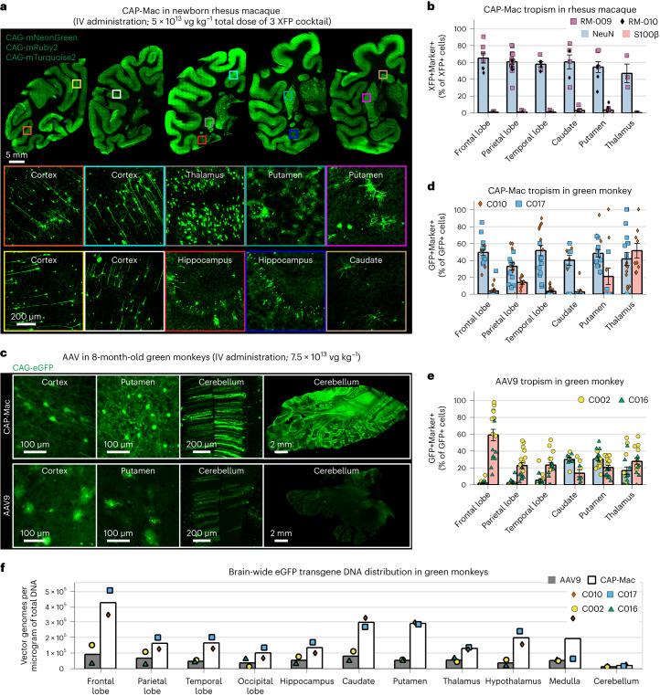
Crossing the blood-brain barrier in primates is a major obstacle for gene delivery to the brain. Adeno-associated viruses (AAVs) promise robust, non-invasive gene delivery from the bloodstream to the brain. However, unlike in rodents, few neurotropic AAVs efficiently cross the blood-brain barrier in non-human primates. Here we report on AAV.CAP-Mac, an engineered variant identified by screening in adult marmosets and newborn macaques, which has improved delivery efficiency in the brains of multiple non-human primate species: marmoset, rhesus macaque and green monkey. CAP-Mac is neuron biased in infant Old World primates, exhibits broad tropism in adult rhesus macaques and is vasculature biased in adult marmosets. We demonstrate applications of a single, intravenous dose of CAP-Mac to deliver functional GCaMP for ex vivo calcium imaging across multiple brain areas, or a cocktail of fluorescent reporters for Brainbow-like labelling throughout the macaque brain, circumventing the need for germline manipulations in Old World primates. As such, CAP-Mac is shown to have potential for non-invasive systemic gene transfer in the brains of non-human primates.
穿越灵长类动物的血脑屏障是将基因递送到大脑的主要障碍。腺相关病毒 (AAV) 有望从血液向大脑提供强大的、非侵入性的基因传递。然而,与啮齿动物不同,很少有神经亲和性的 AAV 能够有效地穿越非人类灵长类动物的血脑屏障。在这里,我们报告了 AAV.CAP-Mac,这是一种通过成年狨猴和新生猕猴筛选鉴定的工程变体,它提高了多种非人类灵长类动物(狨猴、恒河猴和绿猴)大脑中的递送效率。CAP-Mac 在幼年旧世界灵长类动物中偏向神经元,在成年恒河猴中表现出广泛的嗜性,在成年狨猴中偏向血管。我们展示了单次静脉注射 CAP-Mac 的应用,以在多个脑区进行功能性 GCaMP 的体外钙成像,或鸡尾酒荧光报告基因,用于整个猕猴大脑的 Brainbow 样标记,从而避免了对旧世界灵长类动物进行种系操作的需要。因此,CAP-Mac 显示出在非人类灵长类动物大脑中进行非侵入性全身基因转移的潜力。