Suppr超能文献

启动子甲基化导致的表达沉默激活Wnt/β-连环蛋白信号通路,促进涎腺腺样囊性癌的肿瘤增殖和转移。

Silencing of expression by promoter methylation activates the Wnt/β-catenin signaling pathway to promote tumor proliferation and metastasis in salivary adenoid cystic carcinoma.

作者信息

Jiang Liehao, Liu Yunye, Pan Yan, Tan Zhuo, Wang Jiafeng, Zheng Guowan, Qian Chenhong, Xu Shiying, Zhu Xin, Ma Wenli, Guerrini Susanna, Infante-Cossio Pedro, Wu Jiajun, Ge Minghua, Cai Xiujun

机构信息

Zhejiang University School of Medicine, Zhejiang University, Hangzhou, China.

Otolaryngology & Head and Neck Center, Cancer Center, Department of Head and Neck Surgery, Zhejiang Provincial People's Hospital (Affiliated People's Hospital, Hangzhou Medical College), Hangzhou, China.

出版信息

Gland Surg. 2023 Jun 30;12(6):834-852. doi: 10.21037/gs-23-127. Epub 2023 Jun 27.

Abstract

BACKGROUND

Salivary adenoid cystic carcinoma (SACC) is a unique malignant tumor of the salivary gland with poor prognosis, which is not effective with chemotherapy and targeted drugs. Therefore, it is important to explore the molecular mechanism underlying SACC invasion and metastasis to develop novel therapeutic strategies and targets in clinical research.

METHODS

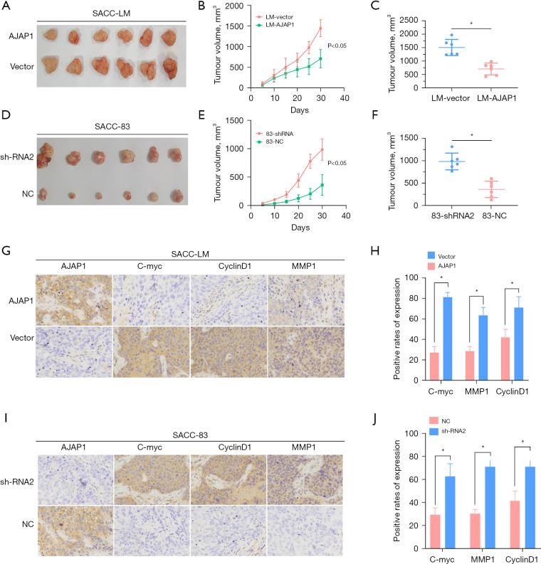
Real-time quantitative polymerase chain reaction (RT-qPCR) and western blot (WB) were performed to detect the expression of Adherens Junctions Associated Protein 1 (). Methylation-specific PCR was used to evaluate the methylation of the promoter. was overexpressed or knocked down by lentivirus-mediated transfection. Kaplan-Meier analysis was conducted to create a survival curve and the log-rank test was used to analyze the overall survival (OS). The prognostic correlation was assessed using univariate and multivariate Cox regression analyses. Co-immunoprecipitation (Co-IP) was utilized to pull down the possible binding protein of and laser scanning confocal microscopy was applied to detect the subcellular localization of , E-cadherin, and β-catenin. Cell viability, colony formation, wound healing, and Transwell invasion assays were performed to evaluate the function of AJAP1 . A subcutaneous xenograft assay in nude mice was performed to verify the function of .

RESULTS

was downregulated in SACC tumors and was closely related to SACC lymph node/distant metastasis, which was an independent risk factor for SACC prognosis. Methylation-specific PCR confirmed that high methylation of the promoter was the main cause of its silencing. Overexpression or knockdown of in SACC cells could significantly inhibit or promote the proliferation, invasion, and metastasis of SACC cells, respectively, in both the and experiments. Mechanically, we found that binds to E-cadherin and β-catenin to form a complex in cytomembrane, reducing the nuclear translocation of β-catenin and blocking the Wingless/Integrated/β-catenin (Wnt/β-catenin) signaling pathway to play a suppressive role in cancer.

CONCLUSIONS

In conclusion, these results suggest that the downregulation of protein expression may play a certain role in progression and metastasis of SACC. Our study indicates that may be a potential prognostic molecular marker and therapeutic target for SACC.

摘要

背景

涎腺腺样囊性癌(SACC)是涎腺的一种独特恶性肿瘤,预后较差,化疗和靶向药物对其无效。因此,在临床研究中探索SACC侵袭和转移的分子机制以开发新的治疗策略和靶点具有重要意义。

方法

采用实时定量聚合酶链反应(RT-qPCR)和蛋白质免疫印迹法(WB)检测黏附连接相关蛋白1(AJAP1)的表达。甲基化特异性PCR用于评估AJAP1启动子的甲基化情况。通过慢病毒介导的转染过表达或敲低AJAP1。进行Kaplan-Meier分析以绘制生存曲线,并使用对数秩检验分析总生存期(OS)。采用单因素和多因素Cox回归分析评估预后相关性。利用免疫共沉淀(Co-IP)下拉AJAP1可能的结合蛋白,并应用激光扫描共聚焦显微镜检测AJAP1、E-钙黏蛋白和β-连环蛋白的亚细胞定位。进行细胞活力、集落形成、伤口愈合和Transwell侵袭实验以评估AJAP1的功能。在裸鼠中进行皮下异种移植实验以验证AJAP1的功能。

结果

AJAP1在SACC肿瘤中表达下调,且与SACC淋巴结/远处转移密切相关,是SACC预后的独立危险因素。甲基化特异性PCR证实AJAP1启动子的高甲基化是其沉默的主要原因。在体外和体内实验中,SACC细胞中AJAP1的过表达或敲低分别可显著抑制或促进SACC细胞的增殖、侵袭和转移。机制上,我们发现AJAP1在细胞膜上与E-钙黏蛋白和β-连环蛋白结合形成复合物,减少β-连环蛋白的核转位并阻断无翅型MMTV整合位点家族/β-连环蛋白(Wnt/β-连环蛋白)信号通路,从而在癌症中发挥抑制作用。

结论

总之,这些结果表明AJAP1蛋白表达下调可能在SACC的进展和转移中起一定作用。我们的研究表明AJAP1可能是SACC潜在的预后分子标志物和治疗靶点。

https://cdn.ncbi.nlm.nih.gov/pmc/blobs/692e/10333761/785bf51266e3/gs-12-06-834-f1.jpg

文献AI研究员

20分钟写一篇综述,助力文献阅读效率提升50倍。

立即体验

用中文搜PubMed

大模型驱动的PubMed中文搜索引擎

马上搜索

文档翻译

学术文献翻译模型,支持多种主流文档格式。

立即体验