Suppr超能文献

亚致死剂量的甲维·苯甲酸盐和四氯虫酰胺对斜纹夜蛾肠道微生物群的比较分析。

Comparative analyses of the effects of sublethal doses of emamectin benzoate and tetrachlorantraniliprole on the gut microbiota of Spodoptera frugiperda (Lepidoptera: Noctuidae).

机构信息

Institute of Plant Protection, Guangdong Academy of Agricultural Sciences, Key Laboratory of Green Prevention and Control on Fruits and Vegetables in South China Ministry of Agriculture and Rural Affairs, Guangdong Provincial Key Laboratory of High Technology for Plant Protection, Guangzhou 510640, China.

Key Laboratory of Integrated Pest Management on Crops in Northern Region of North China, Ministry of Agriculture and Rural Affairs, IPM Center of Hebei Province, Plant Protection Institute, Hebei Academy of Agricultural and Forestry Sciences, Baoding 071000, China.

出版信息

J Insect Sci. 2023 Jul 1;23(4). doi: 10.1093/jisesa/iead039.

Abstract

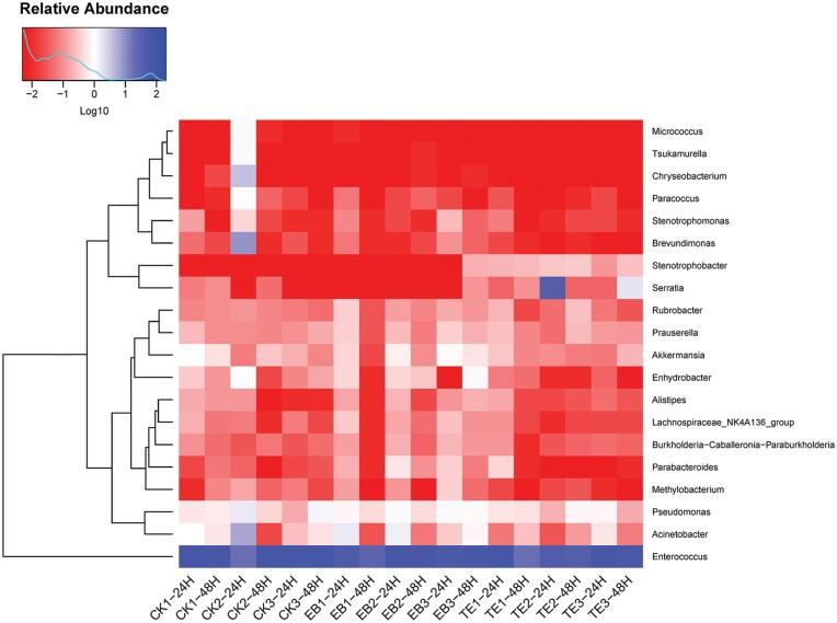
Spodoptera frugiperda (J. E. Smith) is an important invasive pest that poses a serious threat to global crop production. Both emamectin benzoate (EB) and diamide insecticides are effective insecticides used to protect against S. frugiperda. Here, 16S rRNA sequencing was used to characterize the gut microbiota in S. frugiperda larvae exposed to EB or tetrachlorantraniliprole (TE). Firmicutes and Proteobacteria were found to be the dominant bacterial phyla present in the intestines of S. frugiperda. Following insecticide treatment, larvae were enriched for species involved in the process of insecticide degradation. High-level alpha and beta diversity indices suggested that exposure to TE and EB significantly altered the composition and diversity of the gastrointestinal microbiota in S. frugiperda. At 24 h post-EB treatment, Burkholderia-Caballeronia-Paraburkholderia abundance was significantly increased relative to the control group, with significant increases in Stenotrophobacter, Nitrospira, Blastocatella, Sulfurifustis, and Flavobacterium also being evident in these larvae. These microbes may play a role in the degradation or detoxification of EB and TE, although further work will be needed to explore the mechanisms underlying such activity. Overall, these findings will serve as a theoretical foundation for subsequent studies of the relationship between the gut microbiota and insecticide resistance in S. frugiperda (J. E. Smith) (Lepidoptera: Noctuidae).

摘要

草地贪夜蛾(Spodoptera frugiperda)是一种重要的入侵性害虫,对全球作物生产构成严重威胁。乙基多杀菌素(EB)和双酰胺类杀虫剂都是用于防治草地贪夜蛾的有效杀虫剂。本研究采用 16S rRNA 测序技术,研究了乙基多杀菌素(EB)和四氯虫酰胺(TE)处理后草地贪夜蛾幼虫肠道微生物区系的变化。结果表明,厚壁菌门(Firmicutes)和变形菌门(Proteobacteria)是草地贪夜蛾肠道中的优势细菌门。在杀虫剂处理后,幼虫中与杀虫剂降解过程相关的物种得到了富集。高水平的 alpha 和 beta 多样性指数表明,TE 和 EB 暴露显著改变了草地贪夜蛾胃肠道微生物群落的组成和多样性。在 EB 处理后 24 h,与对照组相比,Burkholderia-Caballeronia-Paraburkholderia 的丰度显著增加,同时 Stenotrophobacter、Nitrospira、Blastocatella、Sulfurifustis 和 Flavobacterium 的丰度也显著增加。这些微生物可能在 EB 和 TE 的降解或解毒中发挥作用,但需要进一步的工作来探索这些活性的潜在机制。总之,这些发现将为后续研究草地贪夜蛾肠道微生物群与杀虫剂抗性的关系提供理论基础。

https://cdn.ncbi.nlm.nih.gov/pmc/blobs/af9a/10358434/3d45fe24f8f5/iead039_fig1.jpg

文献AI研究员

20分钟写一篇综述,助力文献阅读效率提升50倍。

立即体验

用中文搜PubMed

大模型驱动的PubMed中文搜索引擎

马上搜索

文档翻译

学术文献翻译模型,支持多种主流文档格式。

立即体验