Charles Perkins Centre, School of Life and Environmental Sciences, University of Sydney, Camperdown, Australia.
Australian Proteome Analysis Facility, Macquarie University, Macquarie Park, Australia.
Elife. 2023 Jul 26;12:RP86961. doi: 10.7554/eLife.86961.
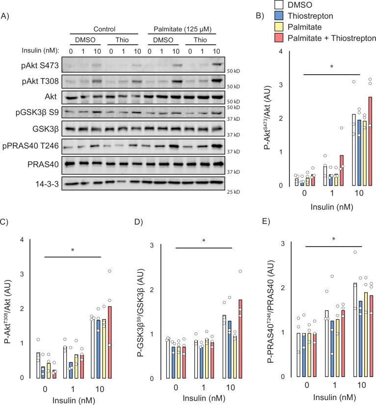
Systems genetics has begun to tackle the complexity of insulin resistance by capitalising on computational advances to study high-diversity populations. 'Diversity Outbred in Australia (DOz)' is a population of genetically unique mice with profound metabolic heterogeneity. We leveraged this variance to explore skeletal muscle's contribution to whole-body insulin action through metabolic phenotyping and skeletal muscle proteomics of 215 DOz mice. Linear modelling identified 553 proteins that associated with whole-body insulin sensitivity (Matsuda Index) including regulators of endocytosis and muscle proteostasis. To enrich for causality, we refined this network by focusing on negatively associated, genetically regulated proteins, resulting in a 76-protein fingerprint of insulin resistance. We sought to perturb this network and restore insulin action with small molecules by integrating the Broad Institute Connectivity Map platform and in vitro assays of insulin action using the Prestwick chemical library. These complementary approaches identified the antibiotic thiostrepton as an insulin resistance reversal agent. Subsequent validation in ex vivo insulin-resistant mouse muscle and palmitate-induced insulin-resistant myotubes demonstrated potent insulin action restoration, potentially via upregulation of glycolysis. This work demonstrates the value of a drug-centric framework to validate systems-level analysis by identifying potential therapeutics for insulin resistance.
系统遗传学通过利用计算进展来研究高多样性人群,开始解决胰岛素抵抗的复杂性。“澳大利亚杂交(DOz)多样性”是一群具有深刻代谢异质性的遗传独特小鼠。我们利用这种差异,通过对 215 只 DOz 小鼠进行代谢表型和骨骼肌蛋白质组学研究,来探索骨骼肌对全身胰岛素作用的贡献。线性模型确定了 553 种与全身胰岛素敏感性(Matsuda 指数)相关的蛋白质,包括内吞作用和肌肉蛋白质稳态的调节剂。为了富集因果关系,我们通过关注负相关的、受遗传调控的蛋白质来细化这个网络,从而得到一个 76 种蛋白质的胰岛素抵抗指纹。我们试图通过整合 Broad Institute Connectivity Map 平台和使用 Prestwick 化学库进行体外胰岛素作用测定,用小分子扰乱这个网络并恢复胰岛素作用。这些互补的方法确定了抗生素硫链丝菌素是一种胰岛素抵抗逆转剂。随后在体外胰岛素抵抗的小鼠肌肉和棕榈酸诱导的胰岛素抵抗肌管中进行验证,证明了其具有很强的胰岛素作用恢复能力,可能是通过上调糖酵解实现的。这项工作展示了以药物为中心的框架的价值,通过确定潜在的胰岛素抵抗治疗药物来验证系统水平分析。