Department of Oncological Sciences, Icahn School of Medicine at Mount Sinai, New York, NY, USA.
Department of Dermatology, Icahn School of Medicine at Mount Sinai, New York, NY, USA.
Nat Cell Biol. 2023 Sep;25(9):1332-1345. doi: 10.1038/s41556-023-01208-7. Epub 2023 Aug 21.
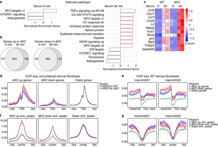
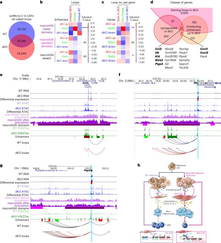
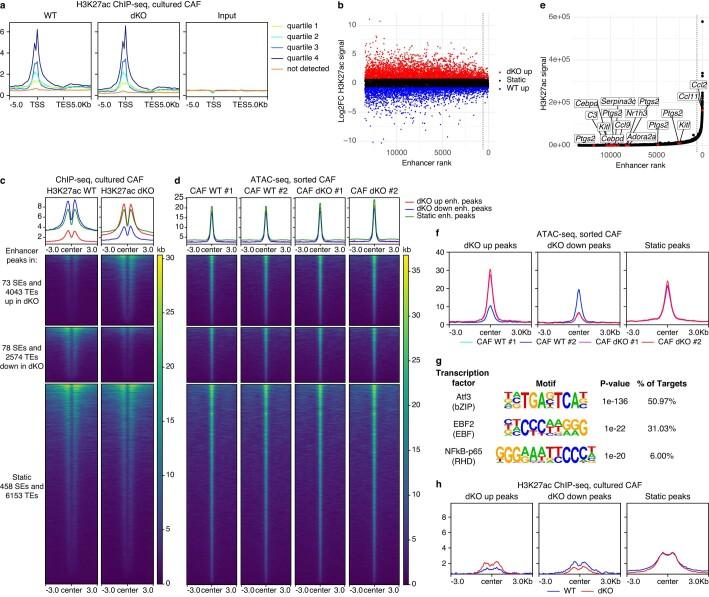
MacroH2A has established tumour suppressive functions in melanoma and other cancers, but an unappreciated role in the tumour microenvironment. Using an autochthonous, immunocompetent mouse model of melanoma, we demonstrate that mice devoid of macroH2A variants exhibit increased tumour burden compared with wild-type counterparts. MacroH2A-deficient tumours accumulate immunosuppressive monocytes and are depleted of functional cytotoxic T cells, characteristics consistent with a compromised anti-tumour response. Single cell and spatial transcriptomics identify increased dedifferentiation along the neural crest lineage of the tumour compartment and increased frequency and activation of cancer-associated fibroblasts following macroH2A loss. Mechanistically, macroH2A-deficient cancer-associated fibroblasts display increased myeloid chemoattractant activity as a consequence of hyperinducible expression of inflammatory genes, which is enforced by increased chromatin looping of their promoters to enhancers that gain H3K27ac. In summary, we reveal a tumour suppressive role for macroH2A variants through the regulation of chromatin architecture in the tumour stroma with potential implications for human melanoma.
组蛋白 H2A 宏变体在黑色素瘤和其他癌症中具有肿瘤抑制功能,但在肿瘤微环境中却有着未被充分认识的作用。我们利用黑色素瘤的自发免疫活性小鼠模型证明,与野生型相比,缺乏组蛋白 H2A 变体的小鼠肿瘤负担增加。缺乏组蛋白 H2A 的肿瘤积累了具有免疫抑制作用的单核细胞,并耗尽了功能正常的细胞毒性 T 细胞,这与抗肿瘤反应受损的特征一致。单细胞和空间转录组学鉴定出,在肿瘤部位沿神经嵴谱系的去分化增加,以及在缺乏组蛋白 H2A 后,癌症相关成纤维细胞的频率和激活增加。从机制上讲,由于炎症基因的过度诱导表达,缺乏组蛋白 H2A 的癌症相关成纤维细胞显示出更高的髓样趋化活性,其启动子与增强子之间的染色质环增加,增强子获得 H3K27ac,从而导致这种情况发生。总之,我们通过对肿瘤基质中染色质结构的调控揭示了组蛋白 H2A 变体的肿瘤抑制作用,这可能对人类黑色素瘤具有重要意义。