Division of Vaccine Research, Institute of Human Virology, University of Maryland School of Medicine, Baltimore, MD, United States.
Department of Microbiology and Immunology, University of Maryland School of Medicine, Baltimore, MD, United States.
Front Immunol. 2023 Aug 16;14:1213180. doi: 10.3389/fimmu.2023.1213180. eCollection 2023.
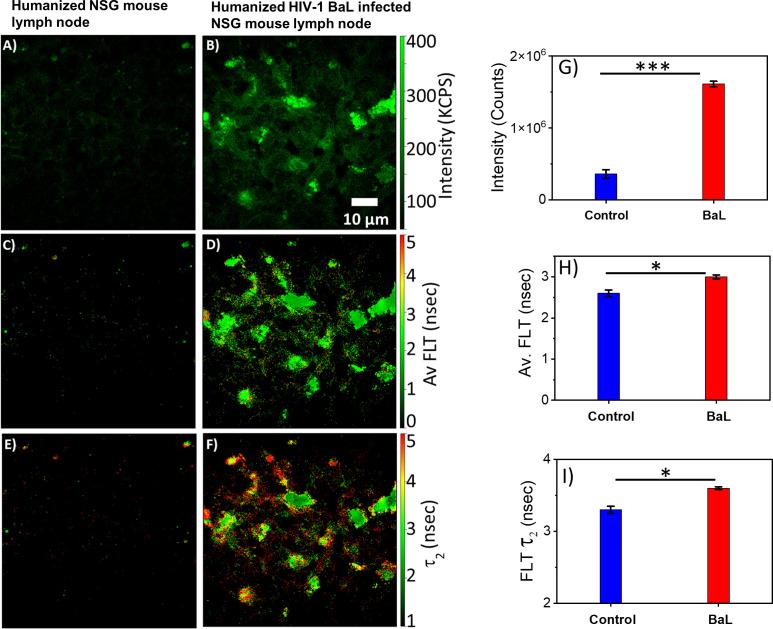
Rapid detection of microbial-induced cellular changes during the course of an infection is critical to understanding pathogenesis and immunological homeostasis. In the last two decades, fluorescence imaging has received significant attention for its ability to help characterize microbial induced cellular and tissue changes in and settings. However, most of these methods rely on the covalent conjugation of large exogenous probes and detection methods based on intensity-based imaging. Here, we report a quantitative, intrinsic, label-free, and minimally invasive method based on two-photon fluorescence lifetime (FLT) imaging microscopy (2p-FLIM) for imaging 1,4-dihydro-nicotinamide adenine dinucleotide (NADH) metabolism of virally infected cells and tissue sections. To better understand virally induced cellular and tissue changes in metabolism we have used 2p-FLIM to study differences in NADH intensity and fluorescence lifetimes in HIV-1 infected cells and tissues. Differences in NADH fluorescence lifetimes are associated with cellular changes in metabolism and changes in cellular metabolism are associated with HIV-1 infection. NADH is a critical co-enzyme and redox regulator and an essential biomarker in the metabolic processes. Label-free 2p-FLIM application and detection of NADH fluorescence using viral infection systems are in their infancy. In this study, the application of the 2p-FLIM assay and quantitative analyses of HIV-1 infected cells and tissue sections reveal increased fluorescence lifetime and higher enzyme-bound NADH fraction suggesting oxidative phosphorylation (OxPhos) compared to uninfected cells and tissues. 2p-FLIM measurements improve signal to background, fluorescence specificity, provide spatial and temporal resolution of intracellular structures, and thus, are suitable for quantitative studies of cellular functions and tissue morphology. Furthermore, 2p-FLIM allows distinguishing free and bound populations of NADH by their different fluorescence lifetimes within single infected cells. Accordingly, NADH fluorescence measurements of individual single cells should provide necessary insight into the heterogeneity of metabolic activity of infected cells. Implementing 2p-FLIM to viral infection systems measuring NADH fluorescence at the single or subcellular level within a tissue can provide visual evidence, localization, and information in a real-time diagnostic or therapeutic metabolic workflow.
快速检测感染过程中微生物引起的细胞变化对于理解发病机制和免疫动态平衡至关重要。在过去的二十年中,荧光成象因其能够帮助描述 和 环境中微生物引起的细胞和组织变化而受到广泛关注。然而,这些方法大多依赖于大的外源性探针的共价缀合和基于强度的成像检测方法。在这里,我们报告了一种基于双光子荧光寿命(FLT)成像显微镜(2p-FLIM)的定量、本征、无标记和微创方法,用于对病毒感染细胞和组织切片的 1,4-二氢烟酰胺腺嘌呤二核苷酸(NADH)代谢进行成像。为了更好地了解病毒诱导的代谢中的细胞和组织变化,我们使用 2p-FLIM 研究了 HIV-1 感染细胞和组织中 NADH 强度和荧光寿命的差异。NADH 荧光寿命的差异与代谢中的细胞变化有关,而细胞代谢的变化与 HIV-1 感染有关。NADH 是代谢过程中的关键辅酶和氧化还原调节剂以及重要的代谢生物标志物。无标记的 2p-FLIM 应用和基于病毒感染系统的 NADH 荧光检测还处于起步阶段。在这项研究中,2p-FLIM 分析的应用以及对 HIV-1 感染细胞和组织切片的定量分析表明,与未感染的细胞和组织相比,感染细胞和组织的荧光寿命增加,并且酶结合的 NADH 分数更高,提示氧化磷酸化(OxPhos)。2p-FLIM 测量提高了信号与背景的比值、荧光特异性、提供了细胞内结构的时空分辨率,因此适用于细胞功能和组织形态的定量研究。此外,2p-FLIM 可以通过它们在单个感染细胞内的不同荧光寿命来区分 NADH 的自由和结合群体。因此,单个细胞中 NADH 荧光的测量应该为感染细胞代谢活性的异质性提供必要的见解。在组织内实施用于测量 NADH 荧光的 2p-FLIM 到病毒感染系统,可在实时诊断或治疗代谢工作流程中提供视觉证据、定位和信息。