Suppr超能文献

通过独特和冗余的 AUG 起始密码子翻译 ALS/FTD 中的二肽重复蛋白。

Translation of dipeptide repeat proteins in ALS/FTD through unique and redundant AUG initiation codons.

机构信息

University of Chicago Medical Center, Chicago, United States.

Department of Neurology, University of Chicago Medical Center, Chicago, United States.

出版信息

Elife. 2023 Sep 7;12:e83189. doi: 10.7554/eLife.83189.

Abstract

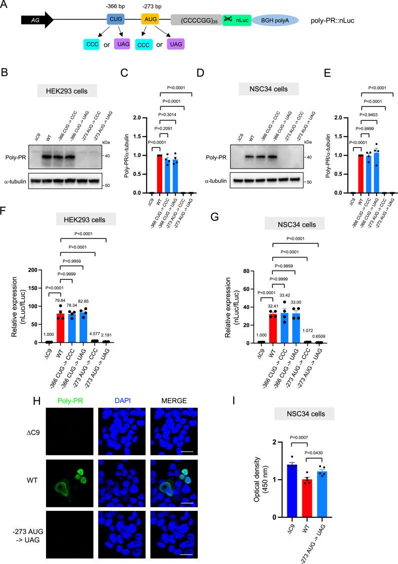
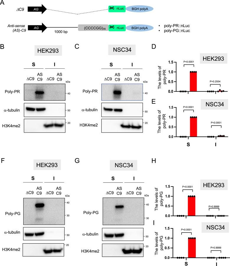
A hexanucleotide repeat expansion in is the most common genetic cause of amyotrophic lateral sclerosis (ALS) and frontotemporal dementia (FTD). A hallmark of ALS/FTD pathology is the presence of dipeptide repeat (DPR) proteins, produced from both sense GGGGCC (poly-GA, poly-GP, poly-GR) and antisense CCCCGG (poly-PR, poly-PG, poly-PA) transcripts. Translation of sense DPRs, such as poly-GA and poly-GR, depends on non-canonical (non-AUG) initiation codons. Here, we provide evidence for canonical AUG-dependent translation of two antisense DPRs, poly-PR and poly-PG. A single AUG is required for synthesis of poly-PR, one of the most toxic DPRs. Unexpectedly, we found redundancy between three AUG codons necessary for poly-PG translation. Further, the eukaryotic translation initiation factor 2D (EIF2D), which was previously implicated in sense DPR synthesis, is not required for AUG-dependent poly-PR or poly-PG translation, suggesting that distinct translation initiation factors control DPR synthesis from sense and antisense transcripts. Our findings on DPR synthesis from the locus may be broadly applicable to many other nucleotide repeat expansion disorders.

摘要

在 中六核苷酸重复扩增是肌萎缩侧索硬化症(ALS)和额颞叶痴呆(FTD)最常见的遗传原因。ALS/FTD 病理学的一个标志是存在二肽重复(DPR)蛋白,这些蛋白由正义 GGGGCC(poly-GA、poly-GP、poly-GR)和反义 CCCCGG(poly-PR、poly-PG、poly-PA)转录物产生。正义 DPR 的翻译,如 poly-GA 和 poly-GR,依赖于非规范(非 AUG)起始密码子。在这里,我们提供了证据证明两个反义 DPR,poly-PR 和 poly-PG,依赖于规范的 AUG 进行翻译。poly-PR 是最毒的 DPR 之一,其合成需要一个 AUG。出乎意料的是,我们发现了 poly-PG 翻译所需的三个 AUG 密码子之间的冗余性。此外,先前涉及正义 DPR 合成的真核翻译起始因子 2D(EIF2D),对于 AUG 依赖性 poly-PR 或 poly-PG 翻译并非必需,这表明不同的翻译起始因子控制正义和反义转录物中 DPR 的合成。我们关于 基因座中 DPR 合成的发现可能广泛适用于许多其他核苷酸重复扩增疾病。

https://cdn.ncbi.nlm.nih.gov/pmc/blobs/74d6/10541178/98b11a08ebc8/elife-83189-fig1.jpg

文献AI研究员

20分钟写一篇综述,助力文献阅读效率提升50倍。

立即体验

用中文搜PubMed

大模型驱动的PubMed中文搜索引擎

马上搜索

文档翻译

学术文献翻译模型,支持多种主流文档格式。

立即体验