Oncology, Nanjing Hospital of Chinese Medicine, Nanjing Hospital of Chinese Medicine Affiliated to Nanjing University of Chinese Medicine, Nanjing 210023, China.
Oncology, Jiangsu Province Hospital of Chinese Medicine, Affiliated Hospital of Nanjing University of Chinese Medicine, Nanjing 210029, China.
Aging (Albany NY). 2023 Sep 25;15(19):10105-10116. doi: 10.18632/aging.205060.
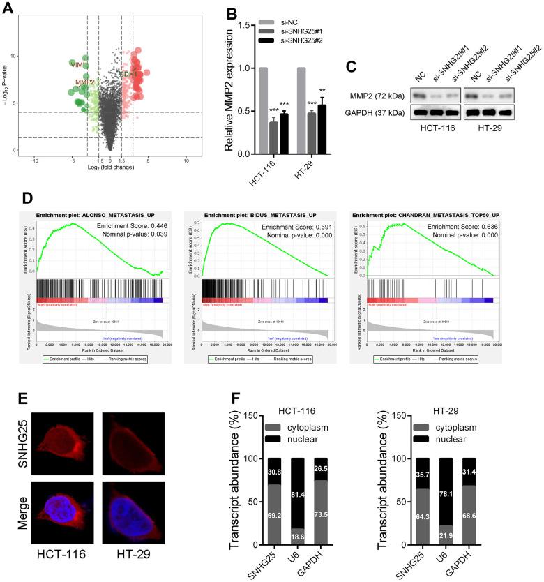
LncRNA has been shown to play an important role in tumors, but the functions of most lncRNAs in colorectal cancer is not clear. By analyzing the transcriptome data of tumor tissues and adjacent tissues, we identified the lncRNA profiles that were abnormally expressed in colorectal cancer and selected the abnormally highly expressed lncRNA SNHG25 for further study. The functional assays showed that after knocking down SNHG25, the metastatic ability of colorectal cancer cells was significantly reduced. Western blot and immunofluorescence assays showed that inhibiting SNHG25 would affect the expression of Vimentin and E-Cadherin. In terms of mechanism, the results of RNA pull down assays, RNA immunoprecipitation (RIP) assays and dual luciferase reporter assays showed that SNHG25 could promote MMP2 expression by adsorbing miR-296-3p. In addition, chromatin immunoprecipitation (ChIP) assays and promoter luciferase reporter assays revealed that PAX5 could activate the transcription of SNHG25 in colorectal cancer cells. Our study proved that SNHG25 acts a pro-metastasis role in colorectal cancer, enriching the theory of the functions of lncRNA in colorectal cancer.
长链非编码 RNA(lncRNA)在肿瘤中发挥着重要作用,但大多数 lncRNA 在结直肠癌中的功能尚不清楚。通过分析肿瘤组织和相邻组织的转录组数据,我们鉴定出在结直肠癌中异常表达的 lncRNA 图谱,并选择异常高表达的 lncRNA SNHG25 进行进一步研究。功能测定表明,敲低 SNHG25 后,结直肠癌细胞的转移能力显著降低。Western blot 和免疫荧光测定表明,抑制 SNHG25 会影响波形蛋白和 E-钙黏蛋白的表达。在机制方面,RNA 下拉测定、RNA 免疫沉淀(RIP)测定和双荧光素酶报告测定的结果表明,SNHG25 可以通过吸附 miR-296-3p 来促进 MMP2 的表达。此外,染色质免疫沉淀(ChIP)测定和启动子荧光素酶报告测定揭示了 PAX5 可以在结直肠癌细胞中激活 SNHG25 的转录。我们的研究证明 SNHG25 在结直肠癌中发挥促转移作用,丰富了结直肠癌中 lncRNA 功能的理论。