Suppr超能文献

转录敲低 mstn 基因编码肌肉生长抑制素可改善尼罗罗非鱼(Oreochromis niloticus)的肌肉品质。

Transcriptional Knock-down of mstn Encoding Myostatin Improves Muscle Quality of Nile Tilapia (Oreochromis niloticus).

机构信息

Wuxi Fisheries College, Nanjing Agricultural University, Wuxi, 214081, China.

Key Laboratory of Freshwater Fishes and Germplasm Resources Utilization, Ministry of Agriculture, Freshwater Fisheries Research Center, Chinese Academy of Fishery Sciences, Wuxi, 214081, China.

出版信息

Mar Biotechnol (NY). 2023 Dec;25(6):951-965. doi: 10.1007/s10126-023-10252-1. Epub 2023 Sep 27.

Abstract

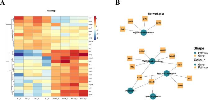
Myostatin (encoded by mstn) negatively regulates skeletal muscle mass and affects lipid metabolism. To explore the regulatory effects of mstn on muscle development and lipid metabolism in Nile tilapia (Oreochromis niloticus), we used antisense RNA to transcriptionally knock-down mstn. At 180 days, the body weight and body length were significantly higher in the mstn-knock-down group than in the control group (p < 0.05). Additionally, fish with mstn-knock-down exhibited myofiber hyperplasia but not hypertrophy. Oil red O staining revealed a remarkable increase in the area of lipid droplets in muscle in the mstn-knockdown group (p < 0.05). Nutrient composition analyses of muscle tissue showed that the crude fat content was significantly increased in the mstn-knock-down group (p < 0.05). The contents of saturated fatty acids, monounsaturated fatty acids, and polyunsaturated fatty acids were all significantly increased in the mstn-knock-down group (p < 0.05). Comparative transcriptome analyses revealed 2420 significant differentially expressed genes between the mstn-knock-down group and the control group. KEGG analysis indicates that disruptions to fatty acid degradation, glycerolipid metabolism, and the PPAR signaling pathway affect muscle development and lipid metabolism in mstn-knock-down Nile tilapia: acaa2, eci1, and lepr were remarkably up-regulated, and acadvl, lpl, foxo3, myod1, myog, and myf5 were significantly down-regulated (p < 0.05). These results show that knock-down of mstn results in abnormal lipid metabolism, acceleration of skeletal muscle development, and increased adipogenesis and weight gain in Nile tilapia.

摘要

肌肉生长抑制素(由 mstn 编码)负向调节骨骼肌质量,并影响脂质代谢。为了研究 mstn 对尼罗罗非鱼(Oreochromis niloticus)肌肉发育和脂质代谢的调控作用,我们使用反义 RNA 转录敲低 mstn。在 180 天,敲低 mstn 组的体重和体长显著高于对照组(p<0.05)。此外,mstn 敲低组鱼表现出肌纤维增生而不是肥大。油红 O 染色显示,mstn 敲低组肌肉中脂质滴面积显著增加(p<0.05)。肌肉组织营养成分分析表明,mstn 敲低组粗脂肪含量显著增加(p<0.05)。饱和脂肪酸、单不饱和脂肪酸和多不饱和脂肪酸的含量在 mstn 敲低组均显著增加(p<0.05)。比较转录组分析显示,mstn 敲低组和对照组之间有 2420 个显著差异表达基因。KEGG 分析表明,脂肪酸降解、甘油脂质代谢和 PPAR 信号通路的破坏影响 mstn 敲低尼罗罗非鱼的肌肉发育和脂质代谢:acaa2、eci1 和 lepr 显著上调,acadvl、lpl、foxo3、myod1、myog 和 myf5 显著下调(p<0.05)。这些结果表明,敲低 mstn 导致尼罗罗非鱼异常的脂质代谢、加速骨骼肌发育、增加脂肪生成和体重增加。

https://cdn.ncbi.nlm.nih.gov/pmc/blobs/7b70/10748778/fafb93881e0d/10126_2023_10252_Fig1_HTML.jpg

文献AI研究员

20分钟写一篇综述,助力文献阅读效率提升50倍。

立即体验

用中文搜PubMed

大模型驱动的PubMed中文搜索引擎

马上搜索

文档翻译

学术文献翻译模型,支持多种主流文档格式。

立即体验