MOE Key Laboratory of Gene Function and Regulation, School of Life Sciences, Sun Yat-sen University, Guangzhou, People's Republic of China.
NHC Key Laboratory of Systems Biology of Pathogens, Institute of Pathogen Biology, Chinese Academy of Medical Sciences and Peking Union Medical College, Beijing, People's Republic of China.
PLoS Genet. 2023 Sep 27;19(9):e1010937. doi: 10.1371/journal.pgen.1010937. eCollection 2023 Sep.
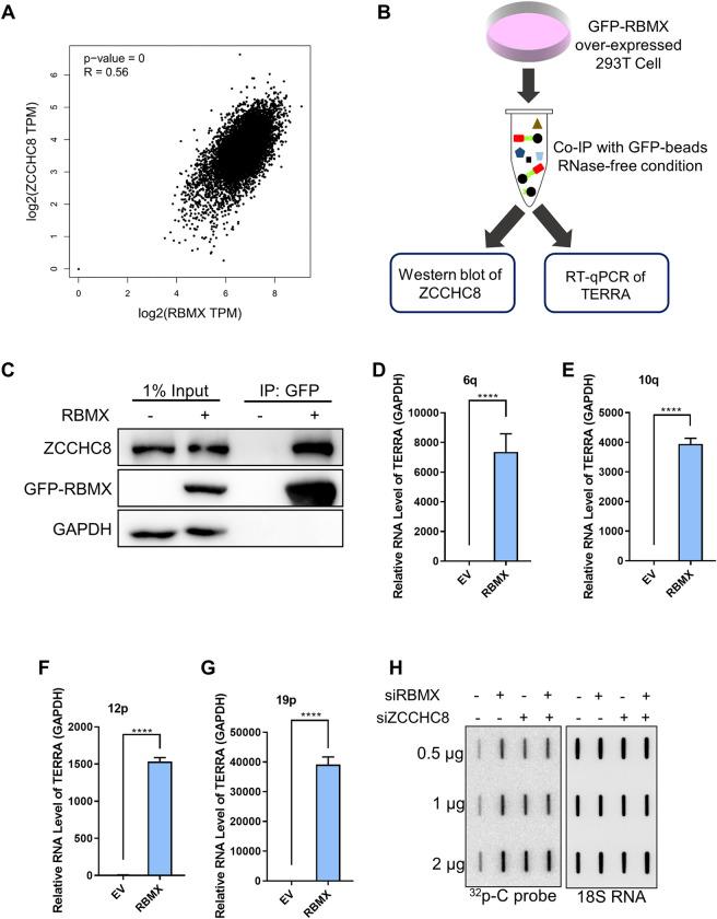
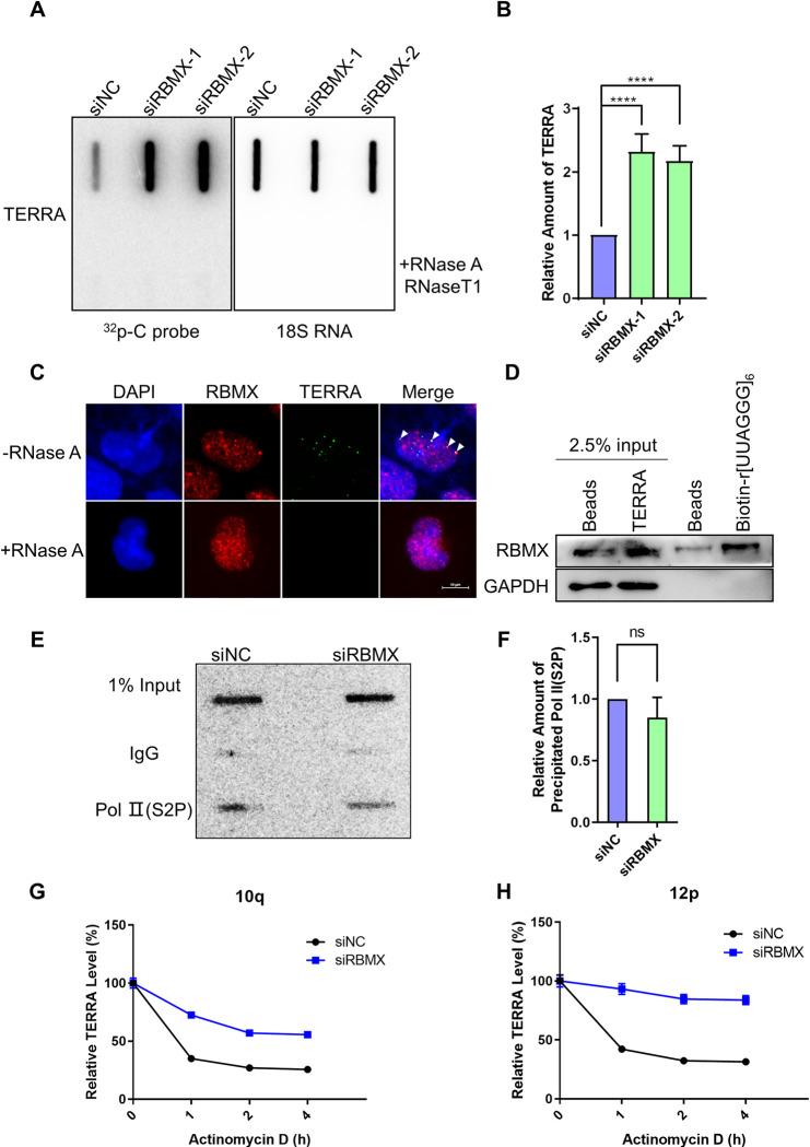
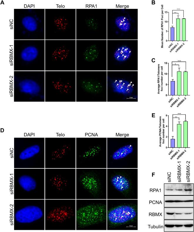
Telomeric repeat-containing RNA (TERRA) is a class of long noncoding RNAs (lncRNAs) that are transcribed from subtelomeric to telomeric region of chromosome ends. TERRA is prone to form R-loop structures at telomeres by invading into telomeric DNA. Excessive telomere R-loops result in telomere instability, so the TERRA level needs to be delicately modulated. However, the molecular mechanisms and factors controlling TERRA level are still largely unknown. In this study, we report that the RNA binding protein RBMX is a novel regulator of TERRA level and telomere integrity. The expression level of TERRA is significantly elevated in RBMX depleted cells, leading to enhanced telomere R-loop formation, replication stress, and telomere instability. We also found that RBMX binds to TERRA and the nuclear exosome targeting protein ZCCHC8 simultaneously, and that TERRA degradation slows down upon RBMX depletion, implying that RBMX promotes TERRA degradation by regulating its transportation to the nuclear exosome, which decays nuclear RNAs. Altogether, these findings uncover a new role of RBMX in TERRA expression regulation and telomere integrity maintenance, and raising RBMX as a potential target of cancer therapy.
端粒重复 RNA(TERRA)是一类长链非编码 RNA(lncRNA),它从染色体末端的亚端粒区转录到端粒区。TERRA 易于在端粒处形成 R 环结构,通过侵入端粒 DNA。过多的端粒 R 环会导致端粒不稳定,因此需要精细调节 TERRA 水平。然而,控制 TERRA 水平的分子机制和因素在很大程度上仍然未知。在这项研究中,我们报告称,RNA 结合蛋白 RBMX 是 TERRA 水平和端粒完整性的新型调节剂。RBMX 耗尽的细胞中 TERRA 的表达水平显著升高,导致端粒 R 环形成、复制应激和端粒不稳定增强。我们还发现 RBMX 同时与 TERRA 和核 exosome 靶向蛋白 ZCCHC8 结合,并且 RBMX 耗尽后 TERRA 降解速度减慢,这意味着 RBMX 通过调节其向核 exosome 的运输来促进 TERRA 降解,核 exosome 会降解核 RNA。总之,这些发现揭示了 RBMX 在 TERRA 表达调控和端粒完整性维持中的新作用,并提出 RBMX 作为癌症治疗的潜在靶点。