Department of Bioinformatics, School of Life Sciences, Xuzhou Medical University, Xuzhou 221004, China.
Department of Biophysics, School of Life Sciences, Xuzhou Medical University, Xuzhou 221004, China.
Int J Mol Sci. 2023 Sep 6;24(18):13729. doi: 10.3390/ijms241813729.
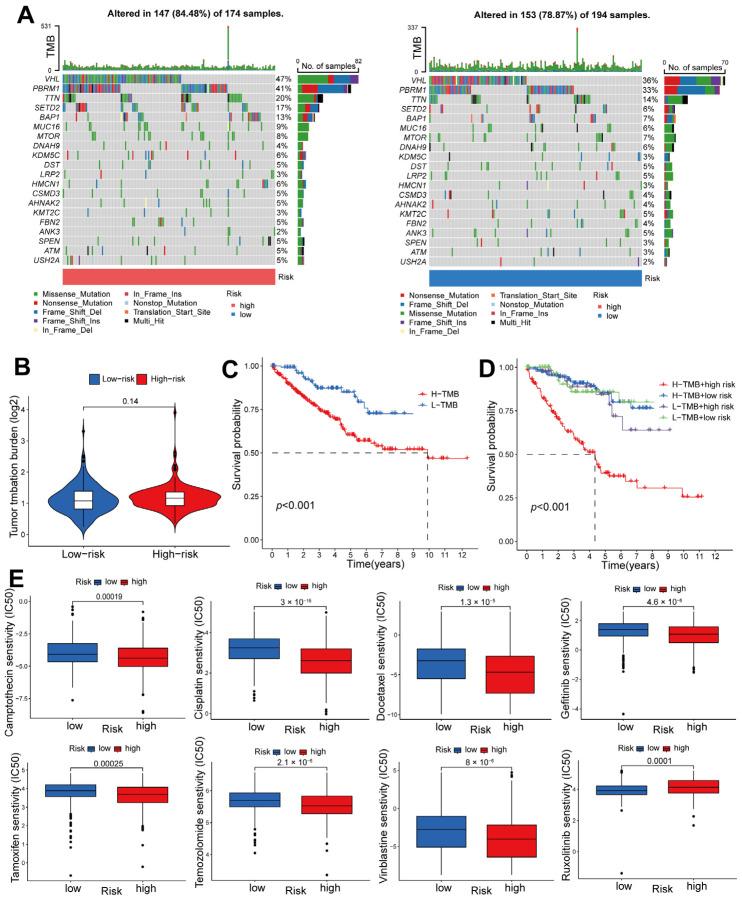
Tumor immune microenvironment constituents, such as CD8 T cells, have emerged as crucial focal points for cancer immunotherapy. Given the absence of reliable biomarkers for clear cell renal cell carcinoma (ccRCC), we aimed to ascertain a molecular signature that could potentially be linked to CD8 T cells. The differentially expressed genes (DEGs) linked to CD8 T cells were identified through an analysis of single-cell RNA sequencing (scRNA-seq) data obtained from the Gene Expression Omnibus (GEO) database. Subsequently, immune-associated genes were obtained from the InnateDB and ImmPort datasets and were cross-referenced with CD8 T-cell-associated DEGs to generate a series of DEGs linked to immune response and CD8 T cells. Patients with ccRCC from the Cancer Genome Atlas (TCGA) were randomly allocated into testing and training groups. A gene signature was established by conducting LASSO-Cox analysis and subsequently confirmed using both the testing and complete groups. The efficacy of this signature in evaluating immunotherapy response was assessed on the IMvigor210 cohort. Finally, we employed various techniques, including CIBERSORT, ESTIMATE, ssGSEA, and qRT-PCR, to examine the immunological characteristics, drug responses, and expression of the signature genes in ccRCC. Our findings revealed 206 DEGs linked to immune response and CD8 T cells, among which 65 genes were correlated with overall survival (OS) in ccRCC. A risk assessment was created utilizing a set of seven genes: , , , , , , and . The group with a lower risk showed increased expression of CD274 (PD-L1), suggesting a more favorable response to anti-PD-L1 treatment. The seven-gene signature demonstrated accurate prognostic prediction for ccRCC and holds potential as a clinical reference for treatment decisions.
肿瘤免疫微环境成分,如 CD8 T 细胞,已成为癌症免疫治疗的关键焦点。鉴于透明细胞肾细胞癌(ccRCC)缺乏可靠的生物标志物,我们旨在确定一种可能与 CD8 T 细胞相关的分子特征。通过对来自基因表达综合数据库(GEO)的单细胞 RNA 测序(scRNA-seq)数据进行分析,确定了与 CD8 T 细胞相关的差异表达基因(DEGs)。随后,从 InnateDB 和 ImmPort 数据集获取免疫相关基因,并与 CD8 T 细胞相关 DEGs 交叉引用,生成与免疫反应和 CD8 T 细胞相关的一系列 DEGs。从癌症基因组图谱(TCGA)中随机分配 ccRCC 患者进入测试和训练组。通过 LASSO-Cox 分析建立基因特征,然后使用测试组和完整组进行验证。在 IMvigor210 队列中评估该特征评估免疫治疗反应的疗效。最后,我们采用各种技术,包括 CIBERSORT、ESTIMATE、ssGSEA 和 qRT-PCR,检查 ccRCC 中的免疫特征、药物反应和特征基因的表达。我们的研究结果揭示了 206 个与免疫反应和 CD8 T 细胞相关的 DEGs,其中 65 个基因与 ccRCC 的总生存率(OS)相关。利用一组七个基因: 、 、 、 、 、 和 ,创建了风险评估。风险较低的组 CD274(PD-L1)表达增加,表明对抗 PD-L1 治疗的反应更好。该七基因特征对 ccRCC 具有准确的预后预测能力,并可能成为治疗决策的临床参考。