Suppr超能文献

在氯化锂-匹罗卡品诱导的大鼠癫痫持续状态模型中,黄芩苷通过激活自噬对海马体起到抗凋亡保护作用。

Hippocampus protection from apoptosis by Baicalin in a LiCl-pilocarpine-induced rat status epilepticus model through autophagy activation.

作者信息

Yang Bin, Wen Han-Yu, Liang Ri-Sheng, Lu Ting-Ming, Zhu Zheng-Yan, Wang Chun-Hua

机构信息

Department of Neurosurgery, Affiliated Union Hospital of Fujian Medical University, Fuzhou 350001, Fujian Province, China.

Department of Neurosurgery, Affiliated Union Hospital of Fujian Medical University, Neurosurgery Research Institute of Fujian Province, Fuzhou 350001, Fujian Province, China.

出版信息

World J Psychiatry. 2023 Sep 19;13(9):620-629. doi: 10.5498/wjp.v13.i9.620.

Abstract

BACKGROUND

Autophagy is associated with hippocampal injury following status epilepticus (SE) and is considered a potential therapeutic mechanism. Baicalin, an emerging multitherapeutic drug, has shown neuroprotective effects in patients with nervous system diseases due to its antioxidant properties.

AIM

To investigate the potential role of autophagy in LiCl-pilocarpine-induced SE.

METHODS

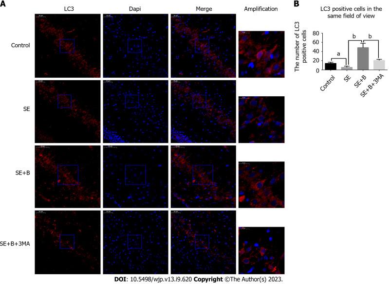
The drugs were administered 30 min before SE. Nissl staining showed that Baicalin attenuated hippocampal injury and reduced neuronal death in the hippocampus. Western blotting and terminal deoxynucleotidyl transferase dUTP nick end labeling assay confirmed that Baicalin reversed the expression intensity of cleaved caspase-3 and apoptosis in hippocampal CA1 following SE. Fur-thermore, western blotting and immunofluorescence staining were used to measure the expression of autophagy markers (p62/SQSTM1, Beclin 1, and LC3) and apoptotic pathway markers (cleaved caspase-3 and Bcl-2).

RESULTS

Baicalin significantly upregulated autophagic activity and downregulated mitochondrial apoptotic pathway markers. Conversely, 3-methyladenine, a commonly used autophagy inhibitor, was simultaneously administered to inhibit the Baicalin-induced autophagy, abrogating the protective effect of Baicalin on the mitochondrial apoptotic level.

CONCLUSION

We illustrated that Baicalin-induced activation of autophagy alleviates apoptotic death and protects the hippocampus of SE rats.

摘要

背景

自噬与癫痫持续状态(SE)后的海马损伤相关,被认为是一种潜在的治疗机制。黄芩苷作为一种新兴的多效药物,因其抗氧化特性,已在神经系统疾病患者中显示出神经保护作用。

目的

探讨自噬在氯化锂-匹罗卡品诱导的SE中的潜在作用。

方法

在SE发作前30分钟给药。尼氏染色显示黄芩苷减轻了海马损伤并减少了海马神经元死亡。蛋白质免疫印迹法和末端脱氧核苷酸转移酶介导的dUTP缺口末端标记法证实,黄芩苷可逆转SE后海马CA1区中裂解的半胱天冬酶-3的表达强度和细胞凋亡。此外,采用蛋白质免疫印迹法和免疫荧光染色法检测自噬标志物(p62/SQSTM1、Beclin 1和LC3)和凋亡途径标志物(裂解的半胱天冬酶-3和Bcl-2)的表达。

结果

黄芩苷显著上调自噬活性并下调线粒体凋亡途径标志物。相反,同时给予常用的自噬抑制剂3-甲基腺嘌呤以抑制黄芩苷诱导的自噬,从而消除了黄芩苷对线粒体凋亡水平的保护作用。

结论

我们证明黄芩苷诱导的自噬激活减轻了凋亡性死亡并保护了SE大鼠的海马。

https://cdn.ncbi.nlm.nih.gov/pmc/blobs/a9f7/10523199/4069dc9a4ac3/WJP-13-620-g001.jpg

文献AI研究员

20分钟写一篇综述,助力文献阅读效率提升50倍。

立即体验

用中文搜PubMed

大模型驱动的PubMed中文搜索引擎

马上搜索

文档翻译

学术文献翻译模型,支持多种主流文档格式。

立即体验