School of Pharmaceutical Sciences, Health Science Center, Shenzhen University, Shenzhen 518060, China.
The State Key Laboratory of Functions and Applications of Medicinal Plants and The High Efficacy Application of Natural Medicinal Resources Engineering Center of Guizhou Province, School of Pharmaceutical Sciences, Guizhou Medical University, Guizhou, China.
Int J Biol Sci. 2023 Aug 21;19(14):4360-4375. doi: 10.7150/ijbs.82302. eCollection 2023.
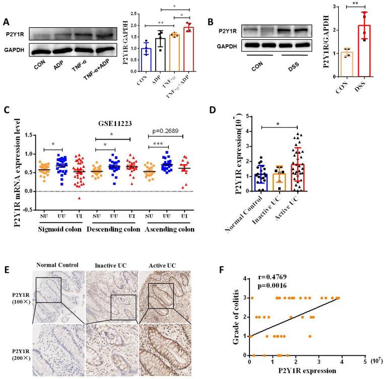
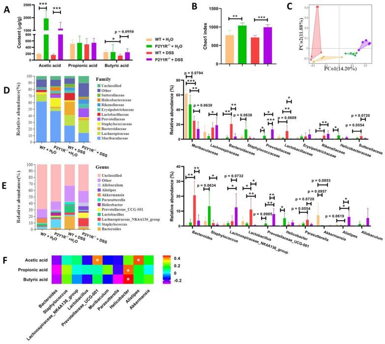
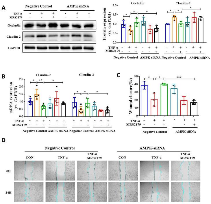
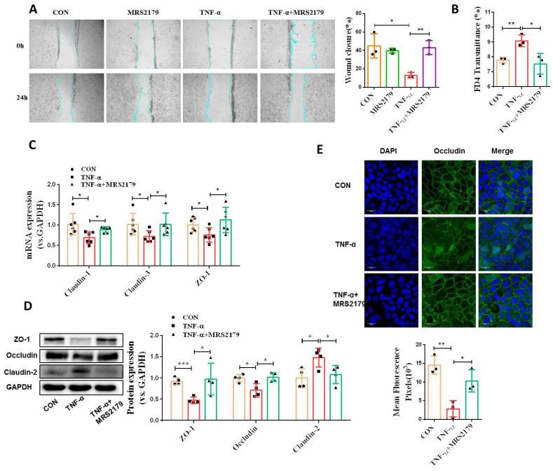
Delayed intestinal mucosal healing is one of the pathogenic bases for the recurrence of inflammatory bowel disease (IBD), but how the IBD inflammatory environment impedes intestinal mucosa repair remains unclear. Adenosine diphosphate (ADP) is an endogenous ligand of P2Y1R that is highly produced at sites of inflammation. We herein identify a novel role of ADP to directly facilitate inflammation-induced epithelial permeability, delay wound healing, and disrupt tight junction integrity, and we found that P2Y1R, a receptor preferentially activated by ADP, was significantly upregulated in the colonic mucosa of ulcerative colitis (UC) patients and in colonic epithelial cells of colitis mice. Inhibition of P2Y1R significantly increased the epithelial permeability, decreased the wound healing capacity, and impaired the tight junction integrity in TNF-α-challenged Caco-2 cells. In parallel, the same effects in promoting intestinal mucosa repair were observed in DSS-induced colitis in P2Y1R mice. Mechanistic investigation revealed that P2Y1R inhibition facilitated epithelial AMP-activated protein kinase (AMPK) phosphorylation and gut microbiota homeostasis reconstruction. Taken together, these findings highlight that P2Y1R activation plays an important role in impeding intestinal mucosa repair during colitis, and that P2Y1R is an attractive target for the therapy of IBD.
肠黏膜愈合延迟是炎症性肠病(IBD)复发的发病基础之一,但 IBD 炎症环境如何阻碍肠黏膜修复尚不清楚。二磷酸腺苷(ADP)是 P2Y1R 的内源性配体,在炎症部位高度产生。我们在此确定 ADP 的一个新作用,即直接促进炎症诱导的上皮通透性增加、延迟伤口愈合和破坏紧密连接完整性,并且我们发现 P2Y1R,一种优先被 ADP 激活的受体,在溃疡性结肠炎(UC)患者的结肠黏膜和结肠炎小鼠的结肠上皮细胞中明显上调。P2Y1R 抑制显著增加了上皮通透性,降低了伤口愈合能力,并损害了 TNF-α 刺激的 Caco-2 细胞中的紧密连接完整性。平行地,在 P2Y1R 小鼠的 DSS 诱导的结肠炎中观察到了促进肠道黏膜修复的相同作用。机制研究表明,P2Y1R 抑制促进了上皮 AMP 激活蛋白激酶(AMPK)磷酸化和肠道微生物组稳态重建。总之,这些发现强调了 P2Y1R 激活在结肠炎期间阻碍肠黏膜修复中起着重要作用,并且 P2Y1R 是 IBD 治疗的有吸引力的靶标。