Wang Guoli, He Xin, Dai Huiqi, Lin Lingyi, Cao Wenmin, Fu Yao, Diao Wenli, Ding Meng, Zhang Qing, Chen Wei, Guo Hongqian
Department of Urology, Nanjing Drum Tower Hospital, Clinical College of Nanjing University of Chinese Medicine, Nanjing, 210008, China.
Department of Urology, Nanjing Drum Tower Hospital, The Affiliated Hospital of Nanjing University Medical School, Institute of Urology, Nanjing University, Nanjing, 210008, China.
Oncogenesis. 2023 Oct 2;12(1):47. doi: 10.1038/s41389-023-00493-z.
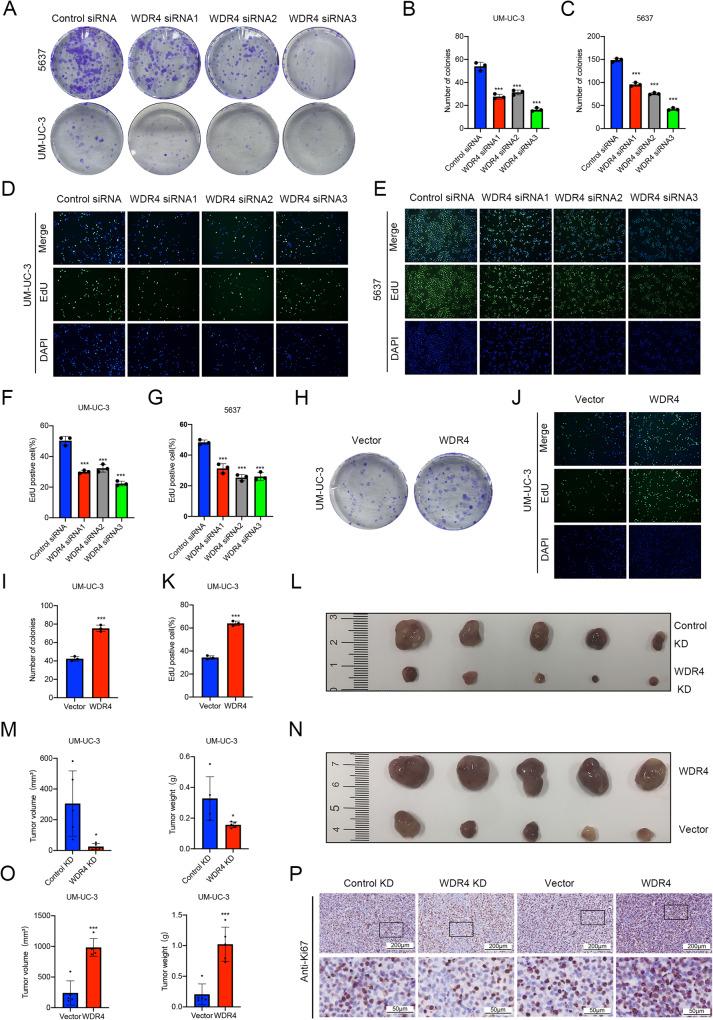
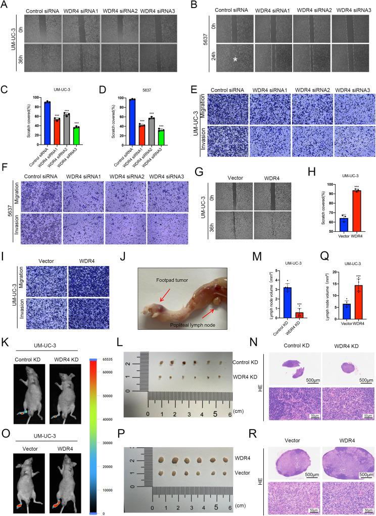
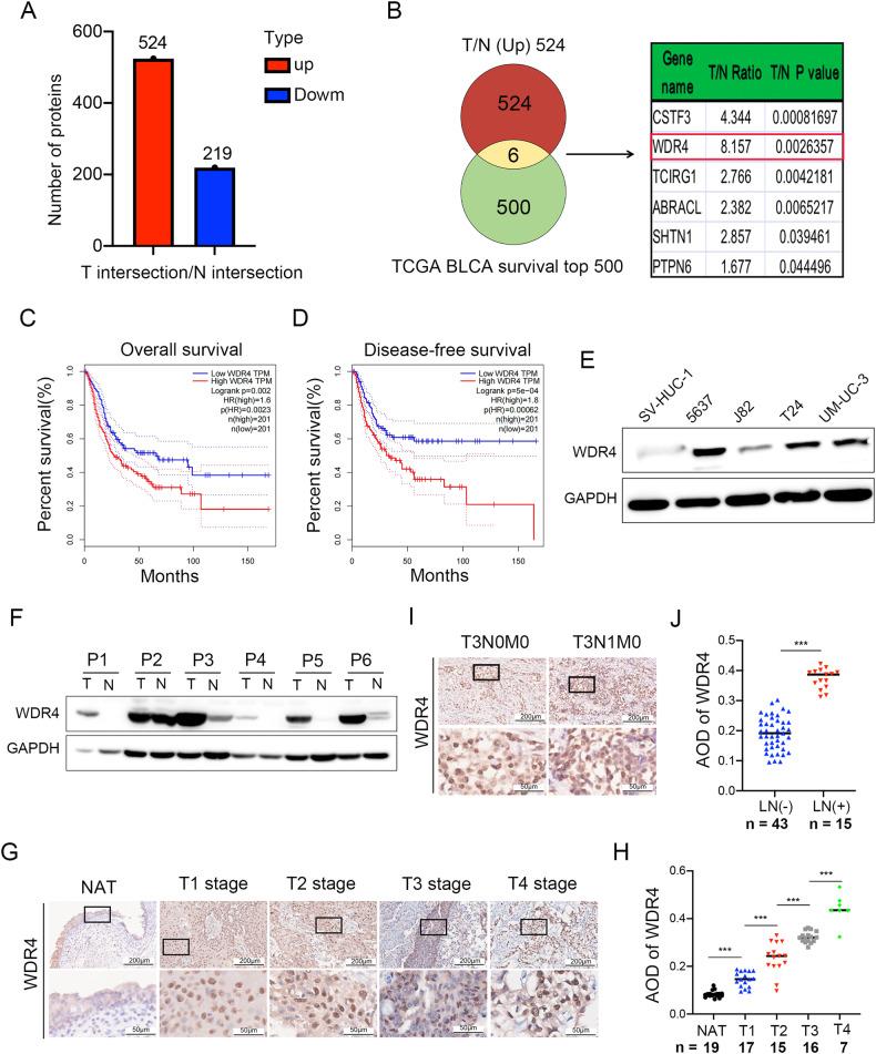
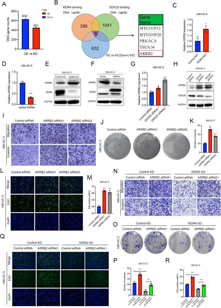
Lymph node (LN) metastasis is one of the key prognostic factors in bladder cancer, but its underlying mechanisms remain unclear. Here, we found that elevated expression of WD repeat domain 4 (WDR4) in bladder cancer correlated with worse prognosis. WDR4 can promote the LN metastasis and proliferation of bladder cancer cells. Mechanistic studies showed that WDR4 can promote the nuclear localization of DEAD-box helicase 20 (DDX20) and act as an adaptor to bind DDX20 and Early growth response 1 (Egr1), thereby inhibiting Egr1-promoted transcriptional expression of arrestin beta 2 (ARRB2) and ultimately contributing to the progression of bladder cancer. Immunohistochemical analysis confirmed that WDR4 expression is also an independent predictor of LN metastasis in bladder cancer. Our results reveal a novel mechanism of LN metastasis and progression in bladder cancer and identify WDR4 as a potential therapeutic target for metastatic bladder cancer.
淋巴结(LN)转移是膀胱癌关键的预后因素之一,但其潜在机制仍不清楚。在此,我们发现膀胱癌中WD重复结构域4(WDR4)表达升高与较差的预后相关。WDR4可促进膀胱癌细胞的淋巴结转移和增殖。机制研究表明,WDR4可促进DEAD盒解旋酶20(DDX20)的核定位,并作为衔接子结合DDX20和早期生长反应因子1(Egr1),从而抑制Egr1促进的抑制蛋白β2(ARRB2)的转录表达,最终促成膀胱癌的进展。免疫组化分析证实,WDR4表达也是膀胱癌淋巴结转移的独立预测指标。我们的结果揭示了膀胱癌淋巴结转移和进展的新机制,并确定WDR4为转移性膀胱癌的潜在治疗靶点。