Suppr超能文献

乙型肝炎病毒激活 AIM2 可产生抗病毒免疫,从而在合并感染时抑制丙型肝炎病毒。

Activation of AIM2 by hepatitis B virus results in antiviral immunity that suppresses hepatitis C virus during coinfection.

机构信息

Institute of Translational Medicine, The First Hospital of Jilin University , Changchun, Jilin, China.

Hunan Provincial Key Laboratory of Medical Virology, State Key Laboratory of Chemo/Biosensing and Chemometrics, Institute of Pathogen Biology and Immunology of College of Biology, Hunan University , Changsha, Hunan, China.

出版信息

J Virol. 2023 Oct 31;97(10):e0109023. doi: 10.1128/jvi.01090-23. Epub 2023 Oct 3.

Abstract

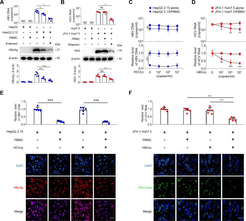
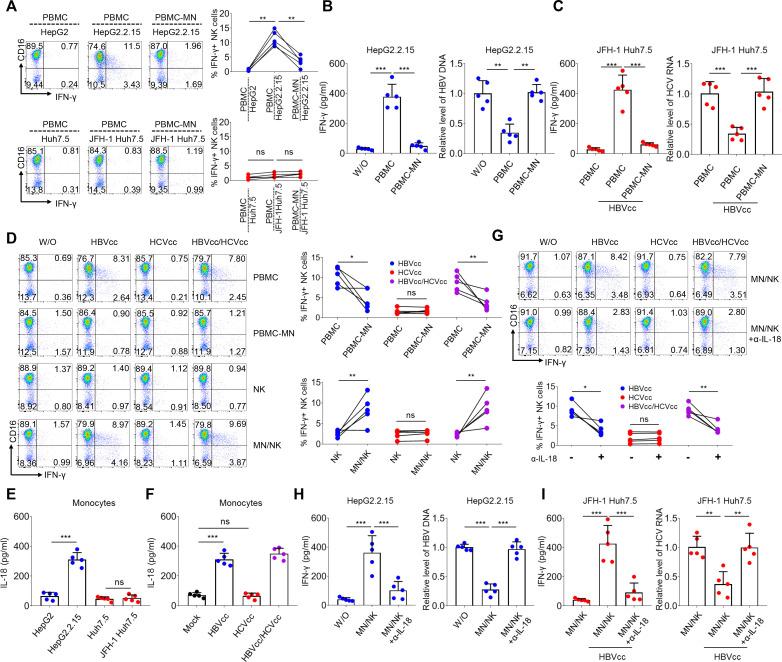
Clinical data suggest that Hepatitis C virus (HCV) levels are generally lower in Hepatitis B virus (HBV) co-infected patients, but the mechanism is unknown. Here, we show that HBV, but not HCV, activated absent in melanoma-2. This in turn results in inflammasome-mediated cleavage of pro-IL-18, leading to an innate immune activation cascade that results in increased interferon-γ, suppressing both viruses.

摘要

临床数据表明,乙型肝炎病毒 (HBV) 合并感染患者的丙型肝炎病毒 (HCV) 水平通常较低,但具体机制尚不清楚。在这里,我们发现乙型肝炎病毒(HBV)而非丙型肝炎病毒(HCV)能够激活黑素瘤缺失蛋白 2(AIM2)。这反过来导致炎性体介导致 pro-IL-18 的切割,引发先天免疫激活级联反应,导致干扰素-γ增加,从而抑制两种病毒。

https://cdn.ncbi.nlm.nih.gov/pmc/blobs/46d1/10617567/bcfa30662a4c/jvi.01090-23.f001.jpg

文献AI研究员

20分钟写一篇综述,助力文献阅读效率提升50倍。

立即体验

用中文搜PubMed

大模型驱动的PubMed中文搜索引擎

马上搜索

文档翻译

学术文献翻译模型,支持多种主流文档格式。

立即体验