Suppr超能文献

整合单细胞和批量RNA测序以构建与铜死亡相关的基因预后指数,用于子宫内膜癌的预后评估、免疫微环境浸润分析及免疫治疗方案选择

Coordination of Single-cell and Bulk RNA Sequencing to Construct a Cuproptosis-related Gene Prognostic Index for Endometrial Cancer Prognosis, Immune Microenvironment Infiltration, and Immunotherapy Treatment Options.

作者信息

Pang Xiaoao, Li Feifei, Lu Miao, Zhu Liancheng

机构信息

Department of Obstetrics and Gynecology, Shengjing Hospital of China Medical University, Shenyang, Liaoning, China.

Department of Gynecology, Shandong Provincial Hospital Affiliated to Shandong First Medical University, Jinan, China.

出版信息

J Cancer. 2023 Sep 18;14(16):3078-3098. doi: 10.7150/jca.86325. eCollection 2023.

Abstract

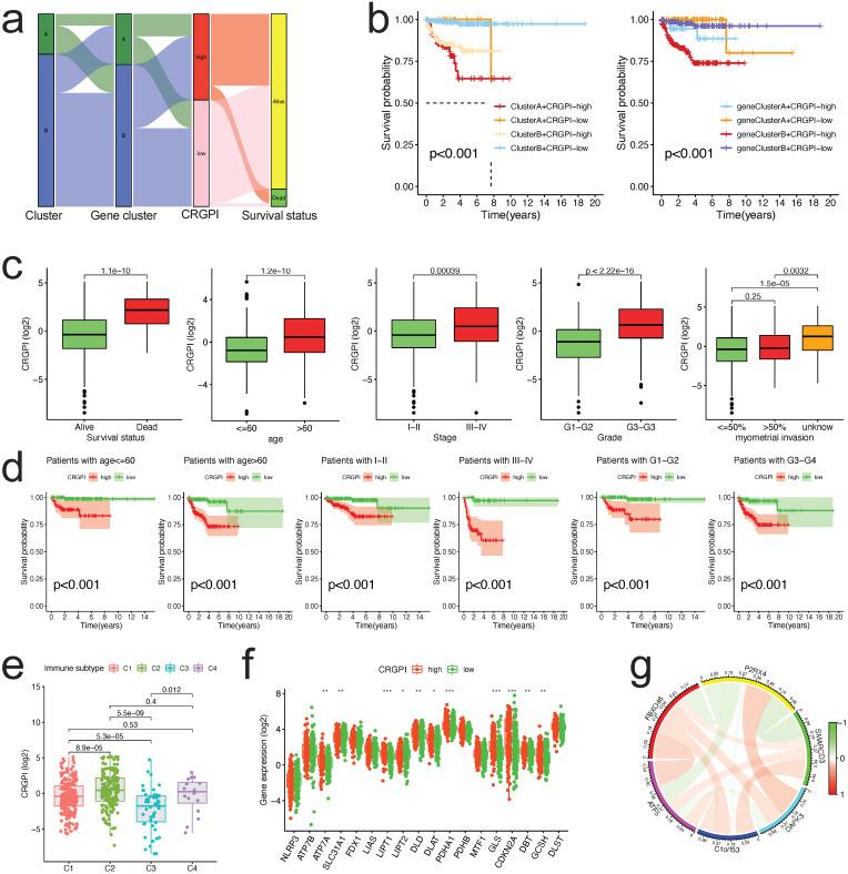
: This study aims to identify molecular subtypes and develop a cuproptosis-related gene prognostic index (CRGPI) for endometrial cancer (EC), in addition to outlining the immune features and the efficacy of immune checkpoint inhibitor (ICI) therapy in CRGPI-defined groups of EC. : Between malignant and normal cells distinguished from single-cell RNA sequencing data GSE154763 dataset, the difference in KEGG pathways and cuproptosis-related gene (CRG) scores was intensively investigated. On the basis of TCGA dataset (n=492), CRGs were used to identify two distinct molecular subtypes. Using the Cox regression method, a CRGPI was constructed and externally validated with the IMvigor210 dataset (n=348) and GSE78220. Then, the molecular and immune characteristics and the efficacy of ICI therapy in subgroups defined by CRGPI were investigated. : Compared to normal cells, the expression of the TCA cycle and CRGs genes was significantly higher in malignant cells. The CRGPI was established on the premise of ATF5, FBXO46, P2RX4, SMARCD3, DAPK3, and C1orf53. Comprehensive results demonstrated a correlation between a low CRGPI score and better overall survival, younger age, early stage, immune cells and functions activation, high tumor mutation burden and high microsatellite instability, as well as better benefit from ICI therapy, and its significance for forecasting immunotherapeutic effects was verified as well (IMvigor210 cohort: HR, 1.358; 95% CI, 1.047, 1.761; p=0.02; GSE78220 cohort: HR, HR = 3.857, 95% CI, 1.009, 14.74; p=0.034). CRGPI anticipated the immunotherapy medication. : CRGPI is a prospective biomarker to estimate the prognosis, immune and molecular characteristics, and treatment benefit of immunotherapy in EC.

摘要

本研究旨在确定子宫内膜癌(EC)的分子亚型并开发一种铜死亡相关基因预后指数(CRGPI),此外还将概述CRGPI定义的EC组的免疫特征和免疫检查点抑制剂(ICI)治疗的疗效。:在从单细胞RNA测序数据GSE154763数据集中区分出的恶性细胞和正常细胞之间,深入研究了KEGG通路和铜死亡相关基因(CRG)评分的差异。基于TCGA数据集(n = 492),使用CRG来识别两种不同的分子亚型。使用Cox回归方法构建CRGPI,并在IMvigor210数据集(n = 348)和GSE78220上进行外部验证。然后,研究了CRGPI定义的亚组中的分子和免疫特征以及ICI治疗的疗效。:与正常细胞相比,三羧酸循环和CRG基因在恶性细胞中的表达明显更高。CRGPI是在ATF5、FBXO46、P2RX4、SMARCD3、DAPK3和C1orf53的基础上建立的。综合结果表明,低CRGPI评分与更好的总生存期、更年轻的年龄、早期阶段、免疫细胞和功能激活、高肿瘤突变负担和高微卫星不稳定性相关,以及从ICI治疗中获益更多,并且其对预测免疫治疗效果的意义也得到了验证(IMvigor210队列:HR,1.358;95%CI,1.047,1.761;p = 0.02;GSE78220队列:HR,HR = 3.857,95%CI,1.009,14.74;p = 0.034)。CRGPI可预测免疫治疗用药。:CRGPI是一种前瞻性生物标志物,可用于评估EC免疫治疗的预后、免疫和分子特征以及治疗获益。

https://cdn.ncbi.nlm.nih.gov/pmc/blobs/a8f7/10583581/4844d0a98953/jcav14p3078g001.jpg

文献AI研究员

20分钟写一篇综述,助力文献阅读效率提升50倍。

立即体验

用中文搜PubMed

大模型驱动的PubMed中文搜索引擎

马上搜索

文档翻译

学术文献翻译模型,支持多种主流文档格式。

立即体验