Center for Medical Genetics & Hunan Key Laboratory of Medical Genetics, School of Life Sciences, Central South University, Changsha, Hunan 410008, China.
Department of Birth Health and Genetics, The Reproductive Hospital of Guangxi Zhuang Autonomous Region, Nanning 530022, China.
QJM. 2024 Apr 12;117(4):269-276. doi: 10.1093/qjmed/hcad249.
Evidence suggests that mitochondrial abnormalities increase the risk of two neurodevelopmental disorders: undiagnosed developmental disorder (UDD) and autism spectrum disorder (ASD). However, which nuclear-encoded mitochondrial-related genes (NEMGs) were associated with UDD-ASD is unclear.
To explore the association between de novo variants (DNVs) of NEMGs and UDD-ASD.
Comprehensive analysis based on DNVs of NEMGs identified in patients (31 058 UDD probands and 10 318 ASD probands) and 4262 controls.
By curating NEMGs and cataloging publicly published DNVs in NEMGs, we compared the frequency of DNVs in cases and controls. We also applied a TADA-denovo model to highlight disease-associated NEMGs and characterized them based on gene intolerance, functional networks and expression patterns.
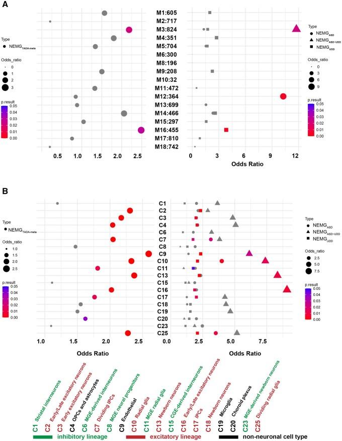
Compared with levels in 4262 controls, an excess of protein-truncating variants and deleterious missense variants in 1421 cataloged NEMGs from 41 376 patients (31 058 UDD and 10 318 ASD probands) was observed. Overall, 3.23% of de novo deleterious missense variants and 3.20% of de novo protein-truncating variants contributed to 1.1% and 0.39% of UDD-ASD cases, respectively. We prioritized 130 disease-associated NEMGs and showed distinct expression patterns in the developing human brain. Disease-associated NEMGs expression was enriched in both excitatory and inhibitory neuronal lineages from the developing human cortex.
Rare genetic alterations of disease-associated NEMGs may play a role in UDD-ASD development and lay the groundwork for a better understanding of the biology of UDD-ASD.
有证据表明,线粒体异常会增加两种神经发育障碍的风险:未确诊的发育障碍(UDD)和自闭症谱系障碍(ASD)。然而,哪些核编码的线粒体相关基因(NEMGs)与 UDD-ASD 相关尚不清楚。
探索 NEMGs 的新生变异(DNVs)与 UDD-ASD 之间的关联。
基于患者(31058 名 UDD 先证者和 10318 名 ASD 先证者)和 4262 名对照中鉴定的 NEMGs 的 DNVs 进行综合分析。
通过对 NEMGs 进行整理,并对 NEMGs 中已发表的 DNVs 进行编目,我们比较了病例和对照中 DNVs 的频率。我们还应用了 TADA-denovo 模型来突出与疾病相关的 NEMGs,并根据基因耐受度、功能网络和表达模式对其进行了特征描述。
与 4262 名对照相比,在 41376 名患者(31058 名 UDD 先证者和 10318 名 ASD 先证者)的 1421 个编目 NEMGs 中,观察到蛋白质截断变异和有害错义变异的数量过多。总的来说,3.23%的新生有害错义变异和 3.20%的新生蛋白质截断变异分别导致 1.1%和 0.39%的 UDD-ASD 病例。我们确定了 130 个与疾病相关的 NEMGs,并显示了在人类大脑发育过程中的不同表达模式。与疾病相关的 NEMGs 的表达在来自发育中的人类皮层的兴奋性和抑制性神经元谱系中均有富集。
与疾病相关的 NEMGs 的罕见遗传改变可能在 UDD-ASD 的发展中起作用,并为更好地理解 UDD-ASD 的生物学奠定基础。