Department of Neurology, The First Affiliated Hospital of Jinan University, No. 613, West Huangpu Avenue, Guangzhou, 510630, China.
Clinical Neuoscience Institute, The First Affiliated Hospital of Jinan University, No. 613, West Huangpu Avenue, Guangzhou, 510630, China.
J Neuroinflammation. 2023 Nov 24;20(1):277. doi: 10.1186/s12974-023-02904-9.
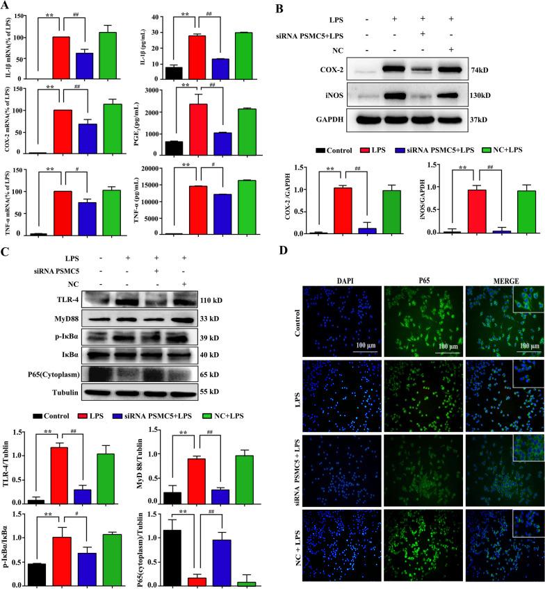
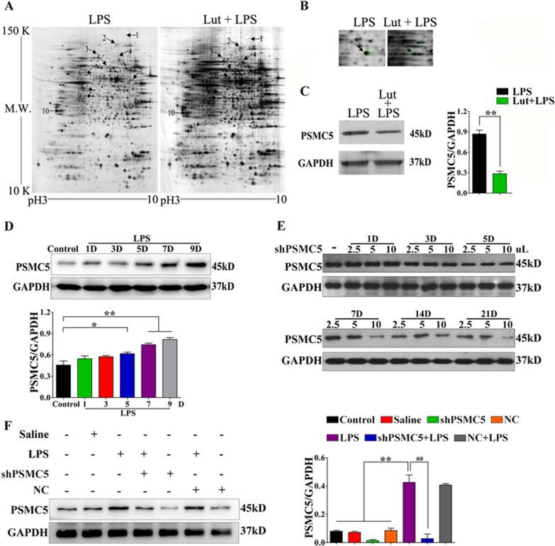
Luteolin is a flavonoid found in high concentrations in celery and green pepper, and acts as a neuroprotectant. PSMC5 (proteasome 26S subunit, ATPase 5) protein levels were reduced after luteolin stimulation in activated microglia. We aimed to determine whether regulating PSMC5 expression could inhibit neuroinflammation, and investigate the underlying mechanisms.BV2 microglia were transfected with siRNA PSMC5 before the addition of LPS (lipopolysaccharide, 1.0 µg/ml) for 24 h in serum free DMEM. A mouse model of LPS-induced cognitive and motor impairment was established to evaluate the neuroprotective effects of shRNA PSMC5. Intracerebroventricular administration of shRNA PSMC5 was commenced 7 days prior to i.p. injection of LPS (750 μg/kg). Treatments and behavioral experiments were performed once daily for 7 consecutive days. Behavioral tests and pathological/biochemical assays were performed to evaluate LPS-induced hippocampal damage. Molecular dynamics simulation was used to confirm the interaction between PSMC5 and TLR4 (Toll-like receptor 4) in LPS-stimulated BV2 microglia. SiRNA PSMC5 inhibited BV2 microglial activation, and suppressed the release of inflammatory factors (IL-1β, COX-2, PGE, TNF-α, and iNOS) upon after LPS stimulation in BV2 microglia. LPS increased IκB-α and p65 phosphorylation, which was attenuated by siRNA PSMC5. Behavioral tests and pathological/biochemical assays showed that shRNA PSMC5 attenuated LPS-induced cognitive and motor impairments, and restored synaptic ultrastructure and protein levels in mice. ShRNA PSMC5 reduced pro-inflammatory cytokine (TNF-α, IL-1β, PGE, and NO) levels in the serum and brain, and relevant protein factors (iNOS and COX-2) in the brain. Furthermore, shRNA PSMC5 upregulated the anti-inflammatory mediators interleukin IL-4 and IL-10 in the serum and brain, and promoted a pro-inflammation-to-anti-inflammation phenotype shift in microglial polarization. Mechanistically, shRNA PSMC5 significantly alleviated LPS-induced TLR4 expression. The polarization of LPS-induced microglial pro-inflammation phenotype was abolished by TLR4 inhibitor and in the TLR-4 mouse, as in shRNA PSMC5 treatment. PSMC5 interacted with TLR4 via the amino sites Glu284, Met139, Leu127, and Phe283. PSMC5 site mutations attenuated neuroinflammation and reduced pro-inflammatory factors by reducing TLR4-related effects, thereby reducing TLR4-mediated MyD88 (myeloid differentiation factor 88)-dependent activation of NF-κB. PSMC5 could be an important therapeutic target for treatment of neurodegenerative diseases involving neuroinflammation-associated cognitive deficits and motor impairments induced by microglial activation.
木犀草素是芹菜和青椒中高浓度存在的一种类黄酮,具有神经保护作用。在激活的小胶质细胞中,木犀草素刺激后 PSMC5(蛋白酶体 26S 亚基,ATP 酶 5)蛋白水平降低。我们旨在确定调节 PSMC5 表达是否可以抑制神经炎症,并研究其潜在机制。在无血清 DMEM 中加入 LPS(1.0 μg/ml)24 小时前,用 siRNA PSMC5 转染 BV2 小胶质细胞。建立 LPS 诱导的认知和运动障碍小鼠模型,以评估 shRNA PSMC5 的神经保护作用。在 LPS(750 μg/kg)腹腔注射前 7 天开始侧脑室给予 shRNA PSMC5。每日进行一次治疗和行为实验,连续 7 天。进行行为测试和病理/生化测定,以评估 LPS 诱导的海马损伤。分子动力学模拟用于确认 LPS 刺激的 BV2 小胶质细胞中 PSMC5 和 TLR4(Toll 样受体 4)之间的相互作用。siRNA PSMC5 抑制 BV2 小胶质细胞的激活,并抑制 LPS 刺激后 BV2 小胶质细胞中炎性因子(IL-1β、COX-2、PGE、TNF-α和 iNOS)的释放。LPS 增加了 IκB-α 和 p65 的磷酸化,这被 siRNA PSMC5 减弱。行为测试和病理/生化测定表明,shRNA PSMC5 减轻了 LPS 诱导的认知和运动障碍,并恢复了小鼠的突触超微结构和蛋白质水平。shRNA PSMC5 降低了 LPS 诱导的血清和脑中促炎细胞因子(TNF-α、IL-1β、PGE 和 NO)和脑中相关蛋白因子(iNOS 和 COX-2)的水平。此外,shRNA PSMC5 上调了血清和脑中抗炎介质白细胞介素 IL-4 和 IL-10,并促进了小胶质细胞极化中促炎向抗炎表型的转变。在机制上,shRNA PSMC5 显著减轻了 LPS 诱导的 TLR4 表达。TLR4 抑制剂和 TLR-4 小鼠中,LPS 诱导的小胶质细胞促炎表型的极化被消除,如 shRNA PSMC5 治疗一样。PSMC5 通过 Glu284、Met139、Leu127 和 Phe283 氨基酸位点与 TLR4 相互作用。PSMC5 位点突变通过减少 TLR4 相关作用减轻神经炎症并降低促炎因子,从而减少 TLR4 介导的 MyD88(髓样分化因子 88)依赖性 NF-κB 激活。PSMC5 可能是治疗涉及小胶质细胞激活引起的神经炎症相关认知缺陷和运动障碍的神经退行性疾病的重要治疗靶点。