Faculty of Science and Engineering, Department of Molecular Pharmacology, Groningen Research Institute of Pharmacy (GRIP), University of Groningen, 9713 AV, Groningen, The Netherlands.
Department of Biomedical Sciences of Cells & Systems, Section Molecular Neurobiology, Faculty of Medical Sciences, University of Groningen, University Medical Center Groningen, Groningen, The Netherlands.
Cell Death Dis. 2023 Nov 25;14(11):772. doi: 10.1038/s41419-023-06290-1.
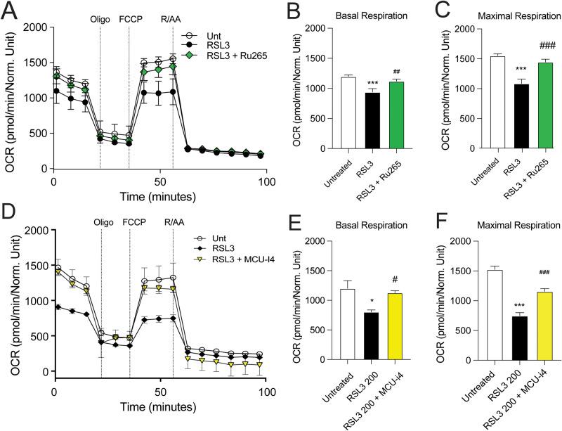
Ferroptosis is an iron- and reactive oxygen species (ROS)-dependent form of regulated cell death, that has been implicated in Alzheimer's disease and Parkinson's disease. Inhibition of cystine/glutamate antiporter could lead to mitochondrial fragmentation, mitochondrial calcium ([Ca]) overload, increased mitochondrial ROS production, disruption of the mitochondrial membrane potential (ΔΨ), and ferroptotic cell death. The observation that mitochondrial dysfunction is a characteristic of ferroptosis makes preservation of mitochondrial function a potential therapeutic option for diseases associated with ferroptotic cell death. Mitochondrial calcium levels are controlled via the mitochondrial calcium uniporter (MCU), the main entry point of Ca into the mitochondrial matrix. Therefore, we have hypothesized that negative modulation of MCU complex may confer protection against ferroptosis. Here we evaluated whether the known negative modulators of MCU complex, ruthenium red (RR), its derivative Ru265, mitoxantrone (MX), and MCU-i4 can prevent mitochondrial dysfunction and ferroptotic cell death. These compounds mediated protection in HT22 cells, in human dopaminergic neurons and mouse primary cortical neurons against ferroptotic cell death. Depletion of MICU1, a [Ca] gatekeeper, demonstrated that MICU is protective against ferroptosis. Taken together, our results reveal that negative modulation of MCU complex represents a therapeutic option to prevent degenerative conditions, in which ferroptosis is central to the progression of these pathologies.
铁死亡是一种依赖于铁和活性氧物种(ROS)的调节性细胞死亡形式,它与阿尔茨海默病和帕金森病有关。胱氨酸/谷氨酸反向转运体的抑制作用可能导致线粒体碎片化、线粒体钙([Ca])过载、线粒体 ROS 产生增加、线粒体膜电位(ΔΨ)破坏和铁死亡细胞死亡。观察到线粒体功能障碍是铁死亡的特征,这使得保持线粒体功能成为与铁死亡细胞死亡相关疾病的潜在治疗选择。线粒体钙水平通过线粒体钙单向转运体(MCU)来控制,MCU 是 Ca 进入线粒体基质的主要入口。因此,我们假设 MCU 复合物的负向调节可能会对铁死亡提供保护。在这里,我们评估了已知的 MCU 复合物负调节剂,钌红(RR)、其衍生物 Ru265、米托蒽醌(MX)和 MCU-i4 是否可以防止线粒体功能障碍和铁死亡细胞死亡。这些化合物在 HT22 细胞、人多巴胺能神经元和小鼠原代皮质神经元中对铁死亡细胞死亡具有保护作用。钙门控蛋白 MICU1 的耗竭表明 MICU 对铁死亡具有保护作用。总之,我们的结果表明,MCU 复合物的负向调节代表了一种预防退行性疾病的治疗选择,在这些疾病中,铁死亡是这些病理过程进展的核心。